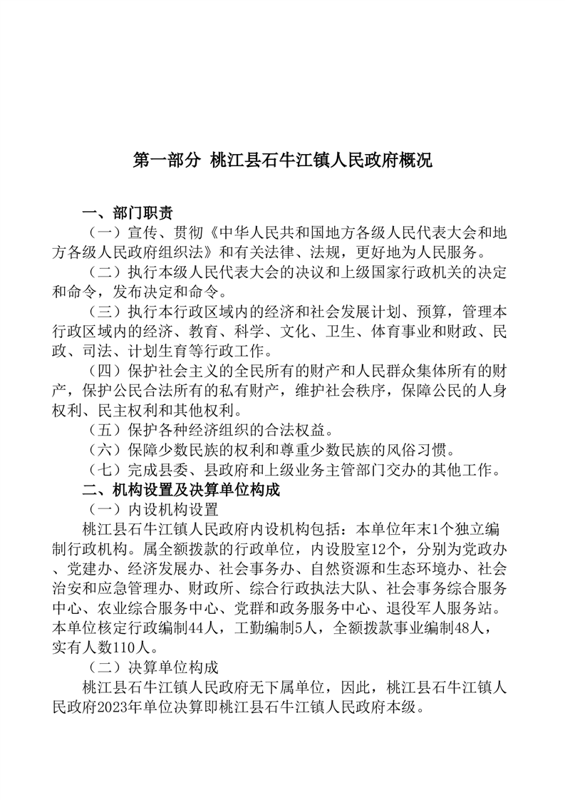
桃江县石牛江镇人民政府2023年部门决算公开说明
| 索引号:tjsnjz/2024-2030770 | 发布机构:石牛江镇 | 发文日期:2024-11-06 |
| 信息类别:综合政务 | 公开范围:全部公开 | 公开方式:政府网站 |
| 索引号 | tjsnjz/2024-2030770 |
|---|---|
| 发布机构 | 石牛江镇 |
| 发文日期 | 2024-11-06 |
| 信息类别 | 综合政务 |
| 公开范围 | 全部公开 |
| 公开方式 | 政府网站 |























1.收入支出决算总表.docx
2.收入决算表.docx
3.支出决算表.docx
4.财政拨款收入支出决算总表.docx
5.一般公共预算财政拨款支出决算表.docx
6.一般公共预算财政拨款基本支出决算明细表.docx
7.政府性基金预算财政拨款收入支出决算表.docx
8.国有资本经营预算财政拨款支出决算表.docx
9.财政拨款“三公”经费支出决算表.docx

