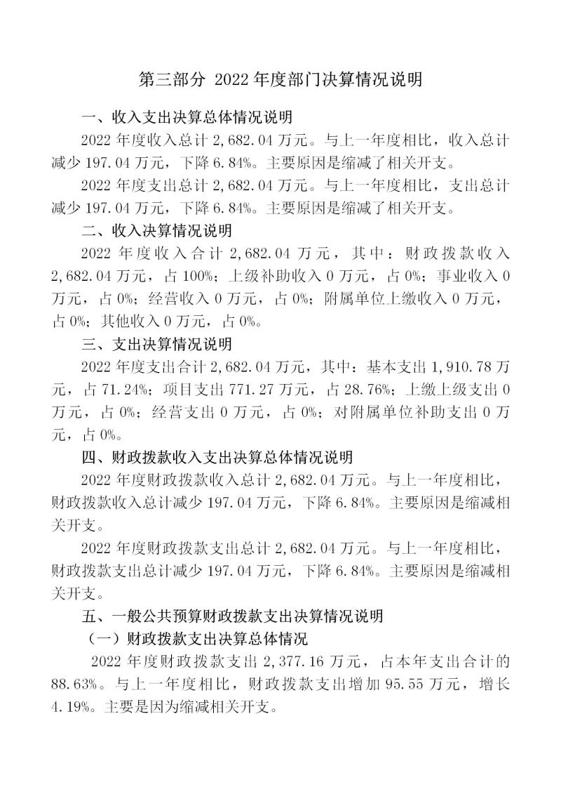
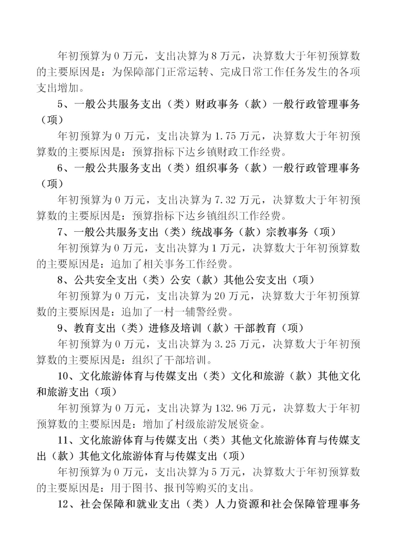
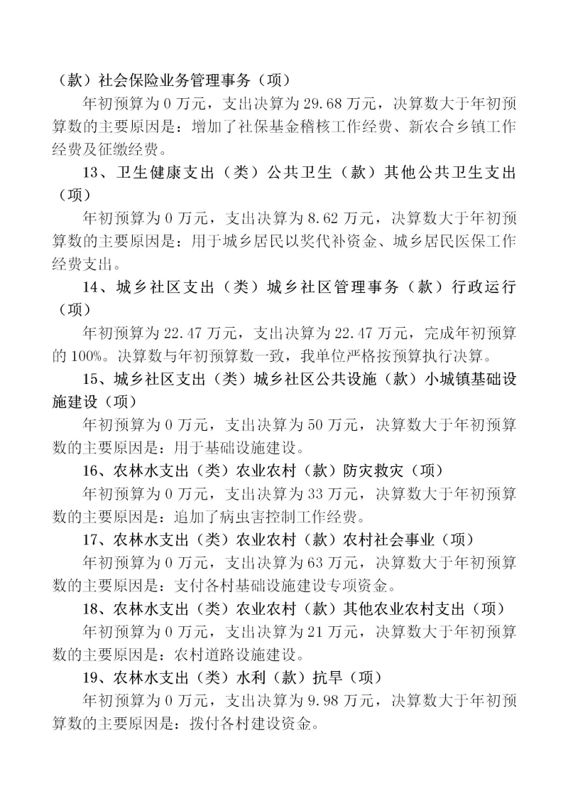
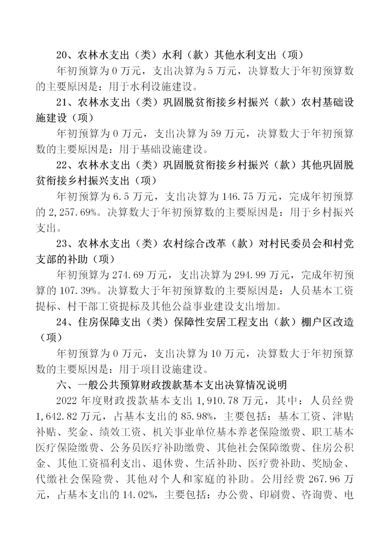
桃江县牛田镇人民政府2022年部门决算公开
| 索引号:tjntz/2023-1857076 | 发布机构:牛田镇 | 发文日期:2023-11-05 |
| 信息类别:综合政务 | 公开范围:全部公开 | 公开方式:政府网站 |
| 索引号 | tjntz/2023-1857076 |
|---|---|
| 发布机构 | 牛田镇 |
| 发文日期 | 2023-11-05 |
| 信息类别 | 综合政务 |
| 公开范围 | 全部公开 |
| 公开方式 | 政府网站 |
































附件一:牛田镇2022年整体支出绩效自评报告.doc
附件二:牛田镇2022年部门整体支出绩效评价基础数据表、绩效自评表.doc
附件三:2022年度牛田镇项目资金绩效自评报告.docx
附件四:2022年牛田镇项目支出绩效评价基础数据表 绩效自评表.doc

