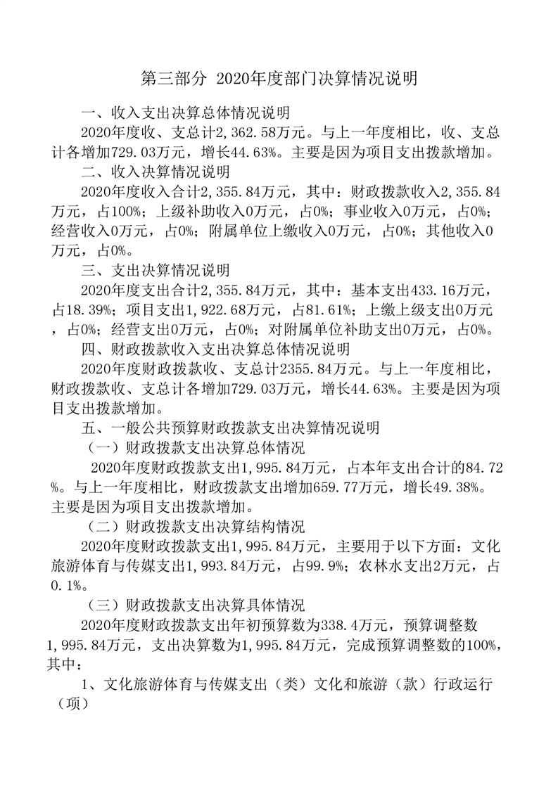
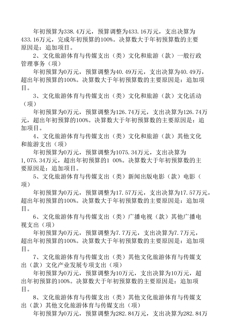
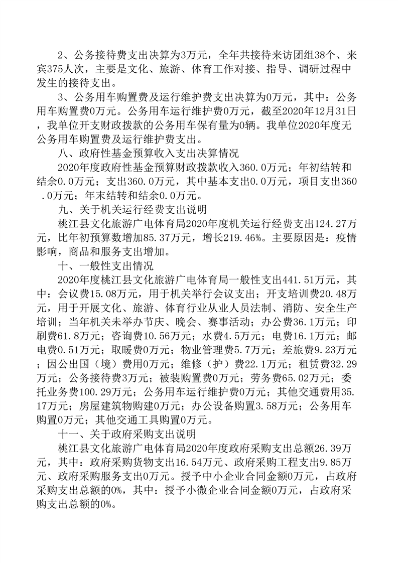
2020年度桃江县文旅广体局部门决算
| 索引号:tjxwtgx/2021-1487076 | 发布机构:桃江县文化旅游广电体育局 | 发文日期:2021-11-04 |
| 信息类别:综合政务 | 公开范围:全部公开 | 公开方式:政府网站 |
| 索引号 | tjxwtgx/2021-1487076 |
|---|---|
| 发布机构 | 桃江县文化旅游广电体育局 |
| 发文日期 | 2021-11-04 |
| 信息类别 | 综合政务 |
| 公开范围 | 全部公开 |
| 公开方式 | 政府网站 |



















| 索引号:tjxwtgx/2021-1487076 | 发布机构:桃江县文化旅游广电体育局 | 发文日期:2021-11-04 |
| 信息类别:综合政务 | 公开范围:全部公开 | 公开方式:政府网站 |
| 索引号 | tjxwtgx/2021-1487076 |
|---|---|
| 发布机构 | 桃江县文化旅游广电体育局 |
| 发文日期 | 2021-11-04 |
| 信息类别 | 综合政务 |
| 公开范围 | 全部公开 |
| 公开方式 | 政府网站 |


















