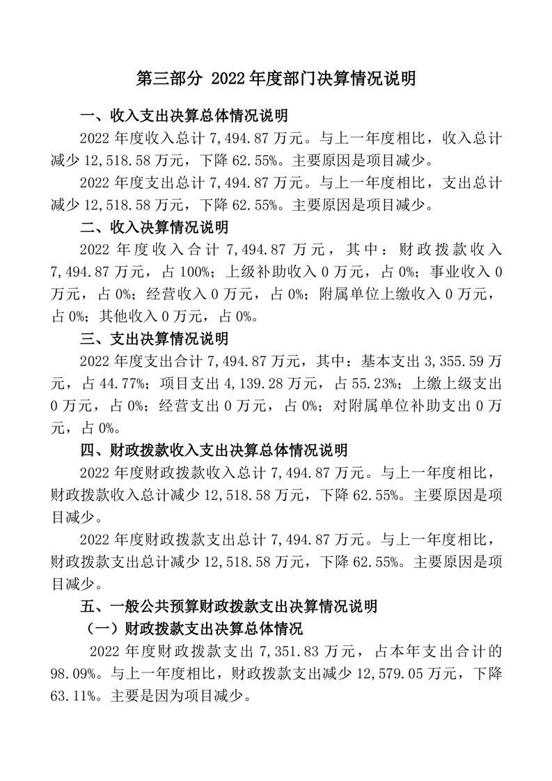
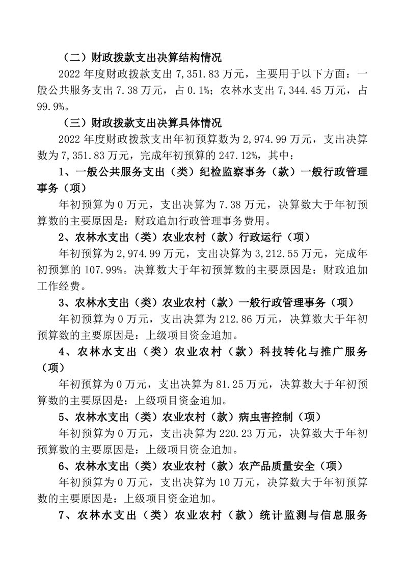
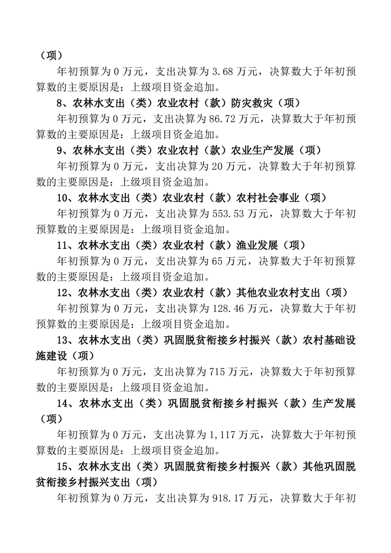
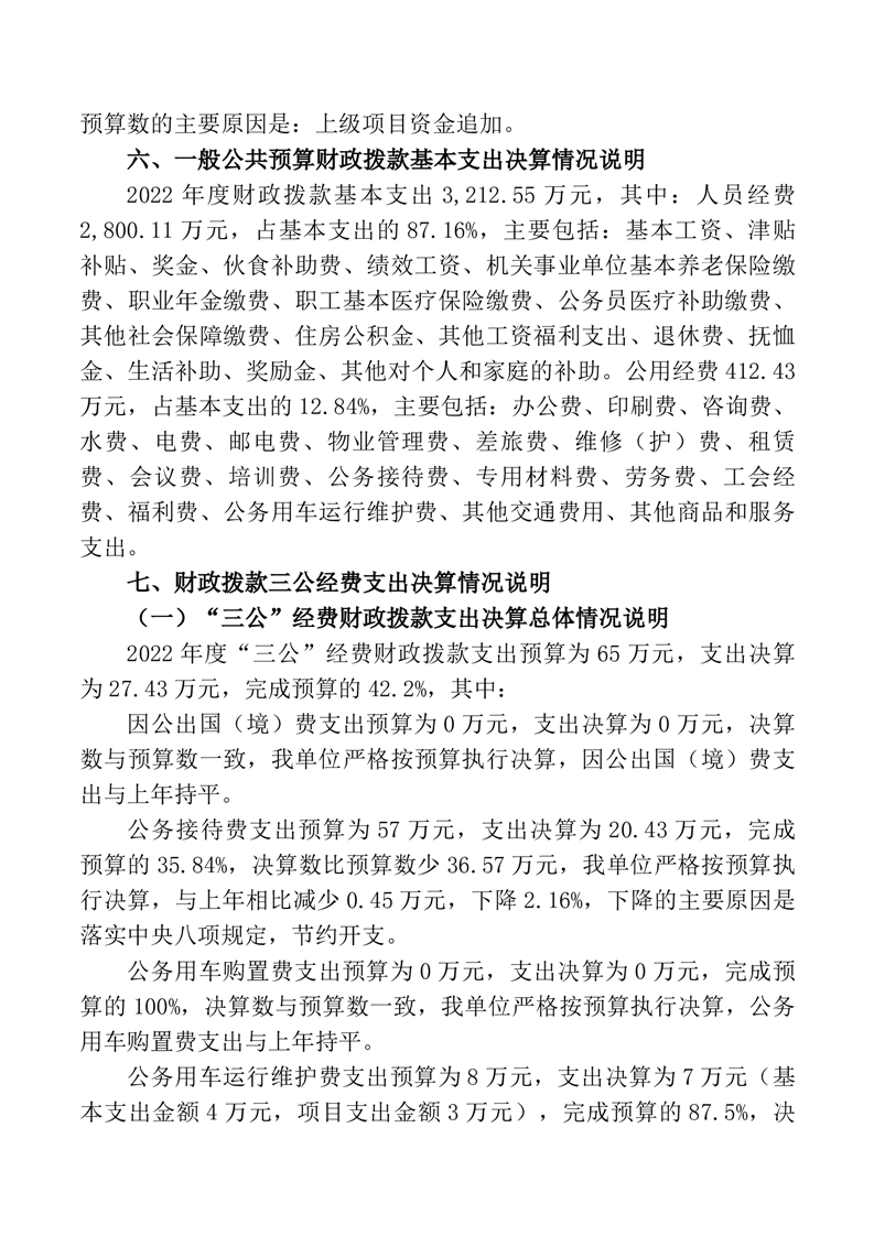
2022年度桃江县农业农村局部门决算
| 索引号:tjxnyj/2023-1856715 | 发布机构:桃江县农业农村局 | 发文日期:2023-11-03 |
| 信息类别:综合政务 | 公开范围:全部公开 | 公开方式:政府网站 |
| 索引号 | tjxnyj/2023-1856715 |
|---|---|
| 发布机构 | 桃江县农业农村局 |
| 发文日期 | 2023-11-03 |
| 信息类别 | 综合政务 |
| 公开范围 | 全部公开 |
| 公开方式 | 政府网站 |






















| 索引号:tjxnyj/2023-1856715 | 发布机构:桃江县农业农村局 | 发文日期:2023-11-03 |
| 信息类别:综合政务 | 公开范围:全部公开 | 公开方式:政府网站 |
| 索引号 | tjxnyj/2023-1856715 |
|---|---|
| 发布机构 | 桃江县农业农村局 |
| 发文日期 | 2023-11-03 |
| 信息类别 | 综合政务 |
| 公开范围 | 全部公开 |
| 公开方式 | 政府网站 |





















