当前位置:
首页
>
政府信息公开目录
>
乡镇
>
松木塘镇
>
财政信息
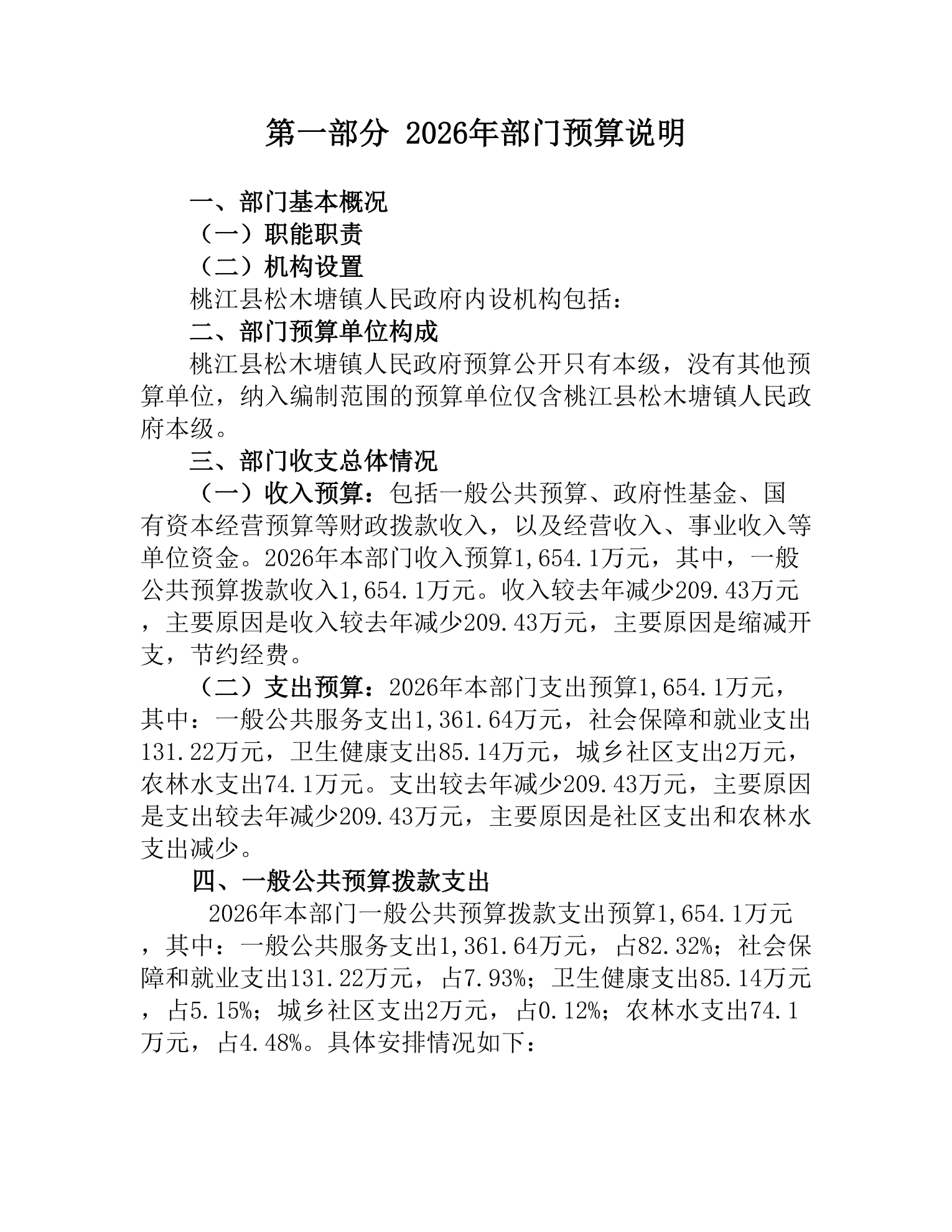
2026年度桃江县松木塘镇人民政府部门预算公开说明
索引号:tjsmtz/2026-2148187
发布机构:松木塘镇
发文日期:2026-01-23
信息类别:综合政务
公开范围:全部公开
公开方式:政府网站
索引号
tjsmtz/2026-2148187
发布机构
松木塘镇
发文日期
2026-01-23
信息类别
综合政务
公开范围
全部公开
公开方式
政府网站
信息来源:松木塘镇人民政府
扫一扫在手机打开当前页
打印
关闭