当前位置:
首页
>
政府信息公开目录
>
政府部门
>
县审计局
>
法规文件
中华人民共和国国家审计准则
索引号:tjxsjj/2022-1613351
发布机构:桃江县审计局
发文日期:2022-07-06
信息类别:综合政务
公开范围:全部公开
公开方式:政府网站
索引号
tjxsjj/2022-1613351
发布机构
桃江县审计局
发文日期
2022-07-06
信息类别
综合政务
公开范围
全部公开
公开方式
政府网站
信息来源:县审计局
扫一扫在手机打开当前页
打印
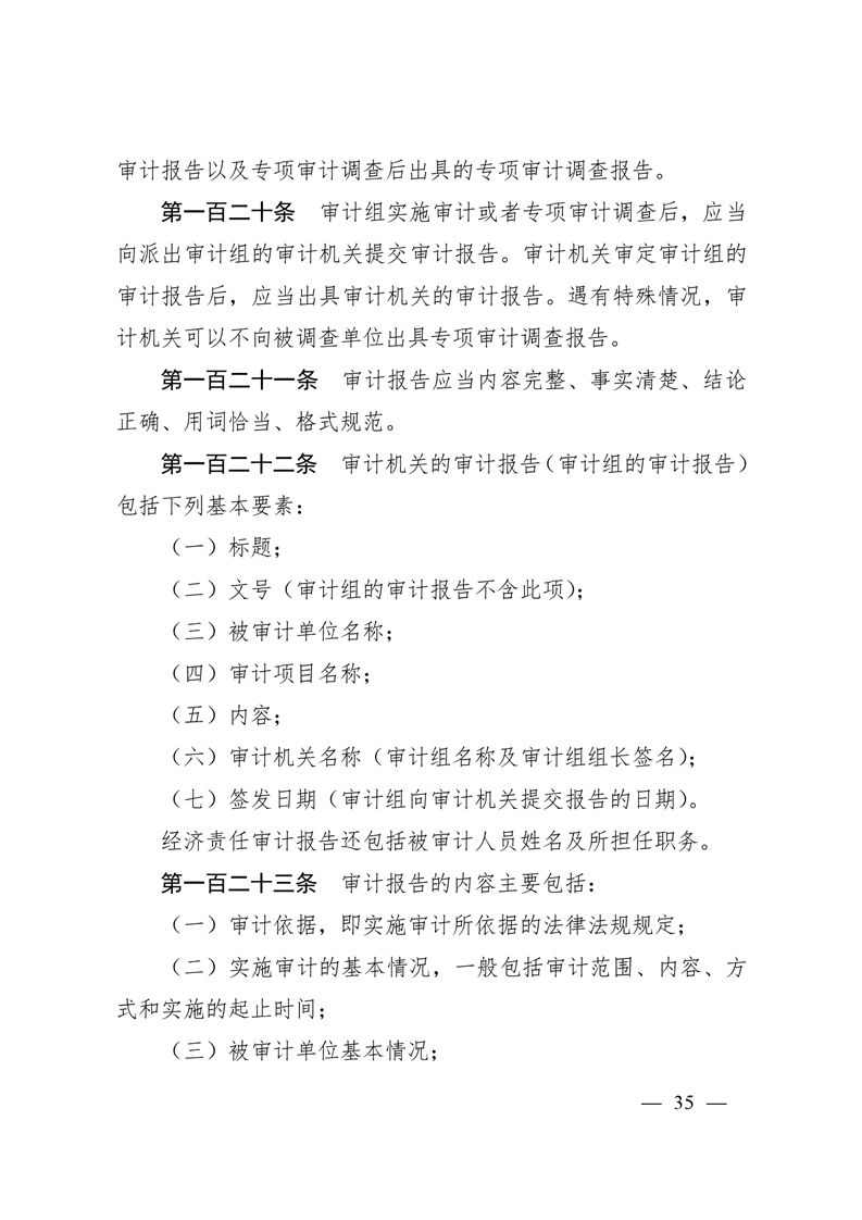
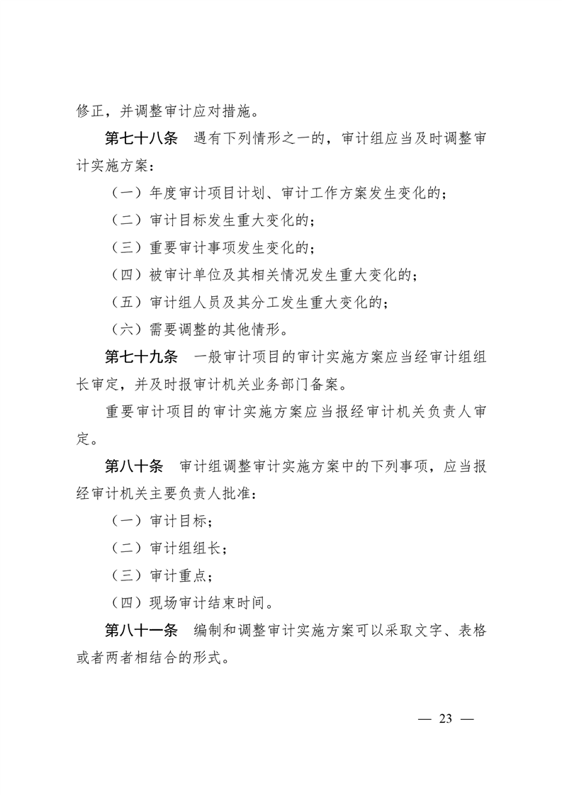
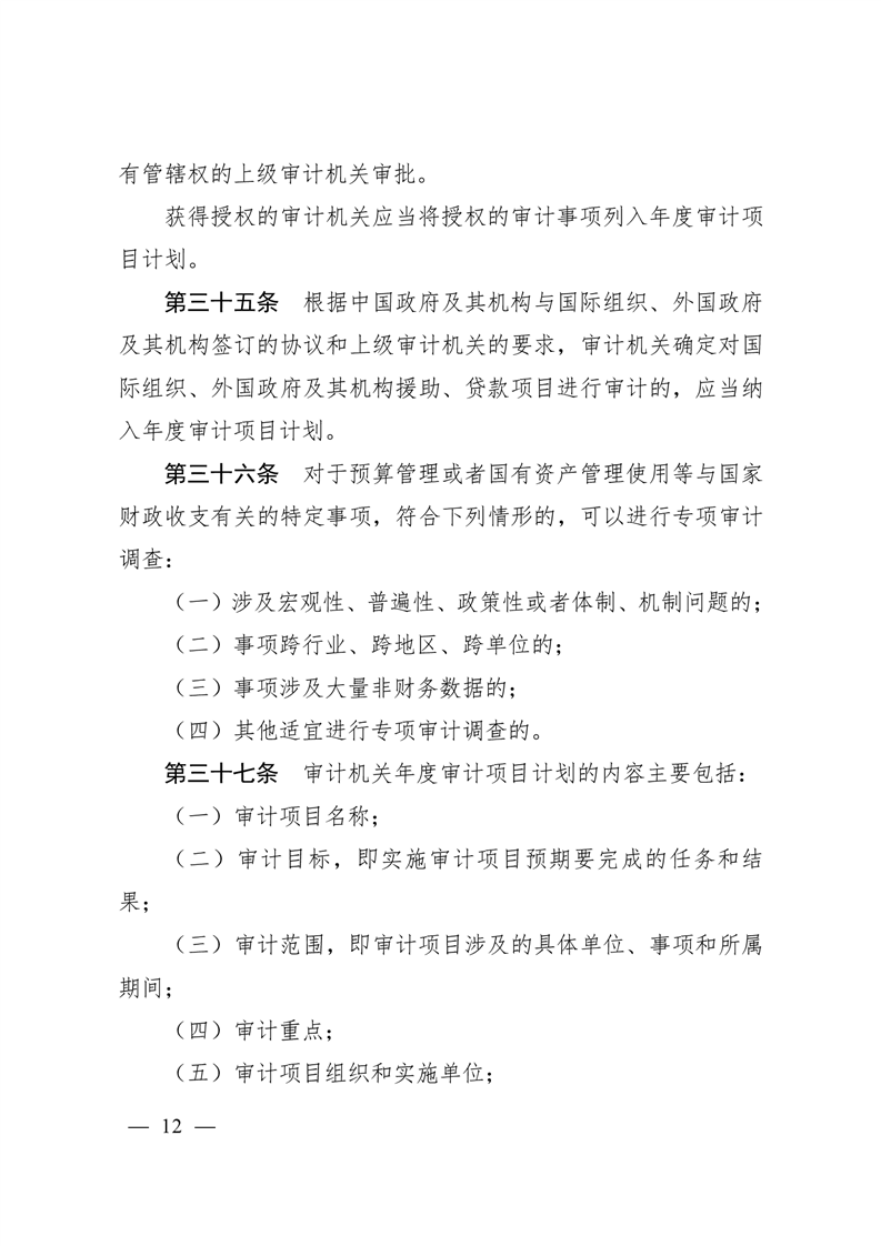
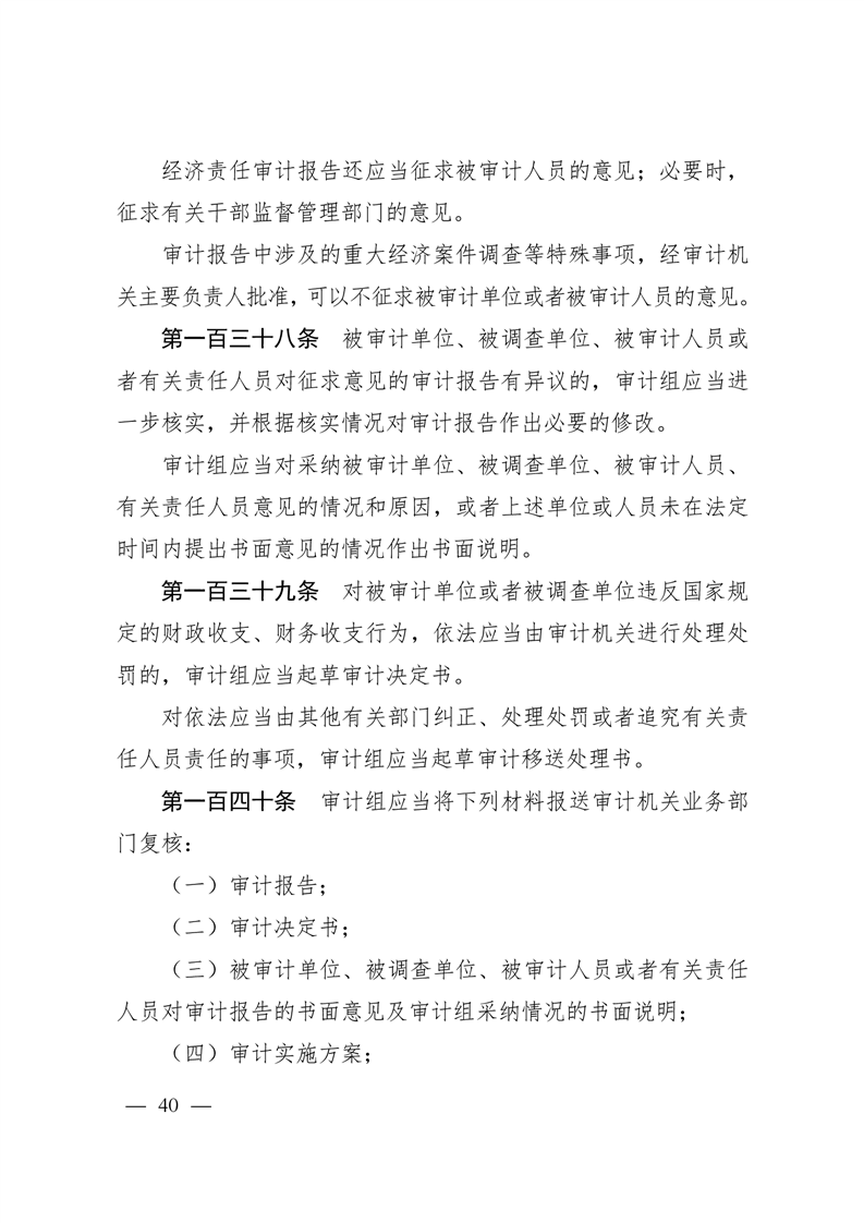
关闭