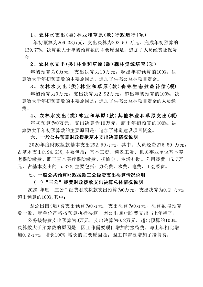
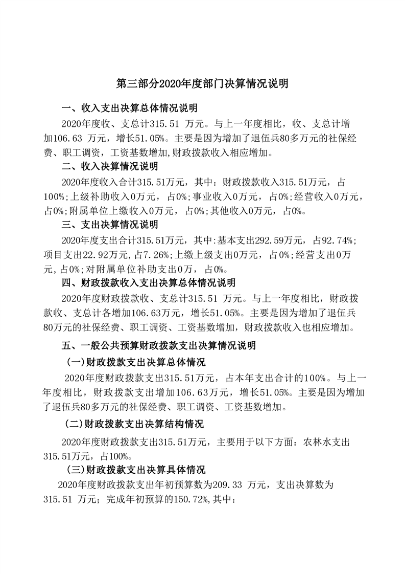
当前位置:
首页
>
政府信息公开目录
>
政府部门
>
县林业局
>
财政预决算
桃江苗圃2020年部门决算公开
索引号:tjxlyj/2021-1477211
发布机构:桃江县林业局
发文日期:2021-11-05
信息类别:综合政务
公开范围:全部公开
公开方式:政府网站
索引号
tjxlyj/2021-1477211
发布机构
桃江县林业局
发文日期
2021-11-05
信息类别
综合政务
公开范围
全部公开
公开方式
政府网站
信息来源:县林业局
扫一扫在手机打开当前页
打印
关闭