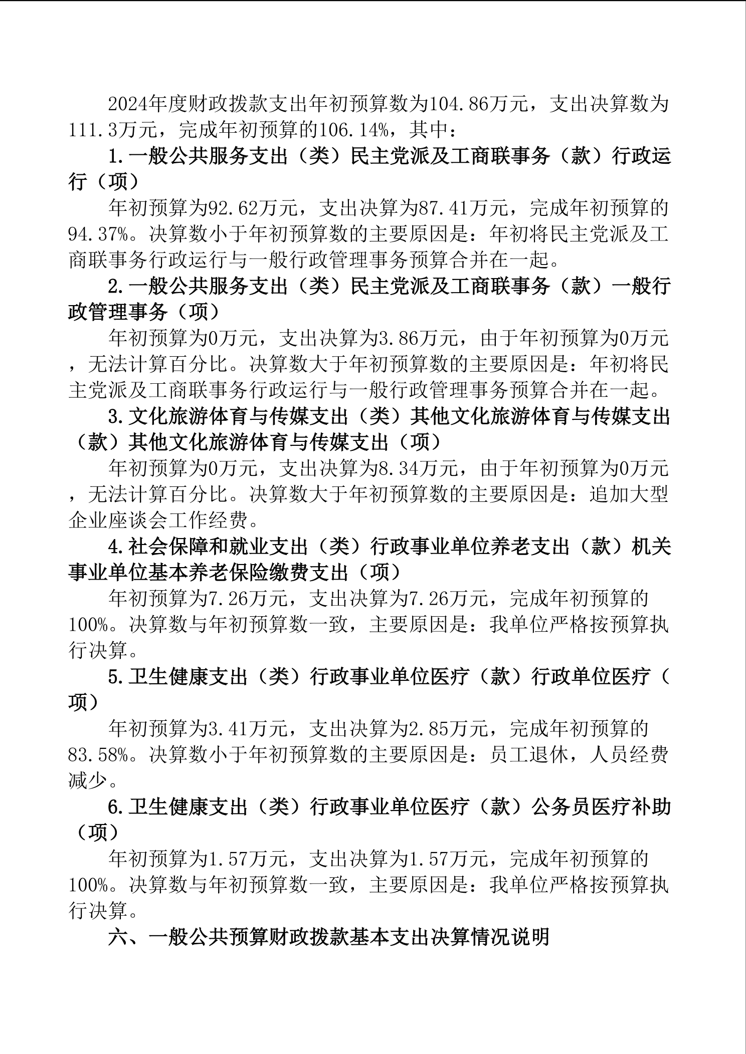
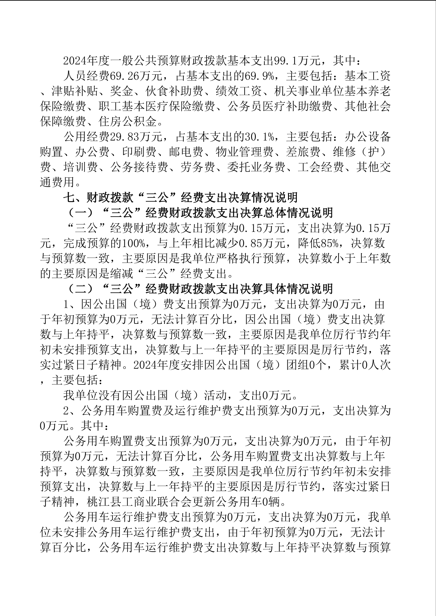
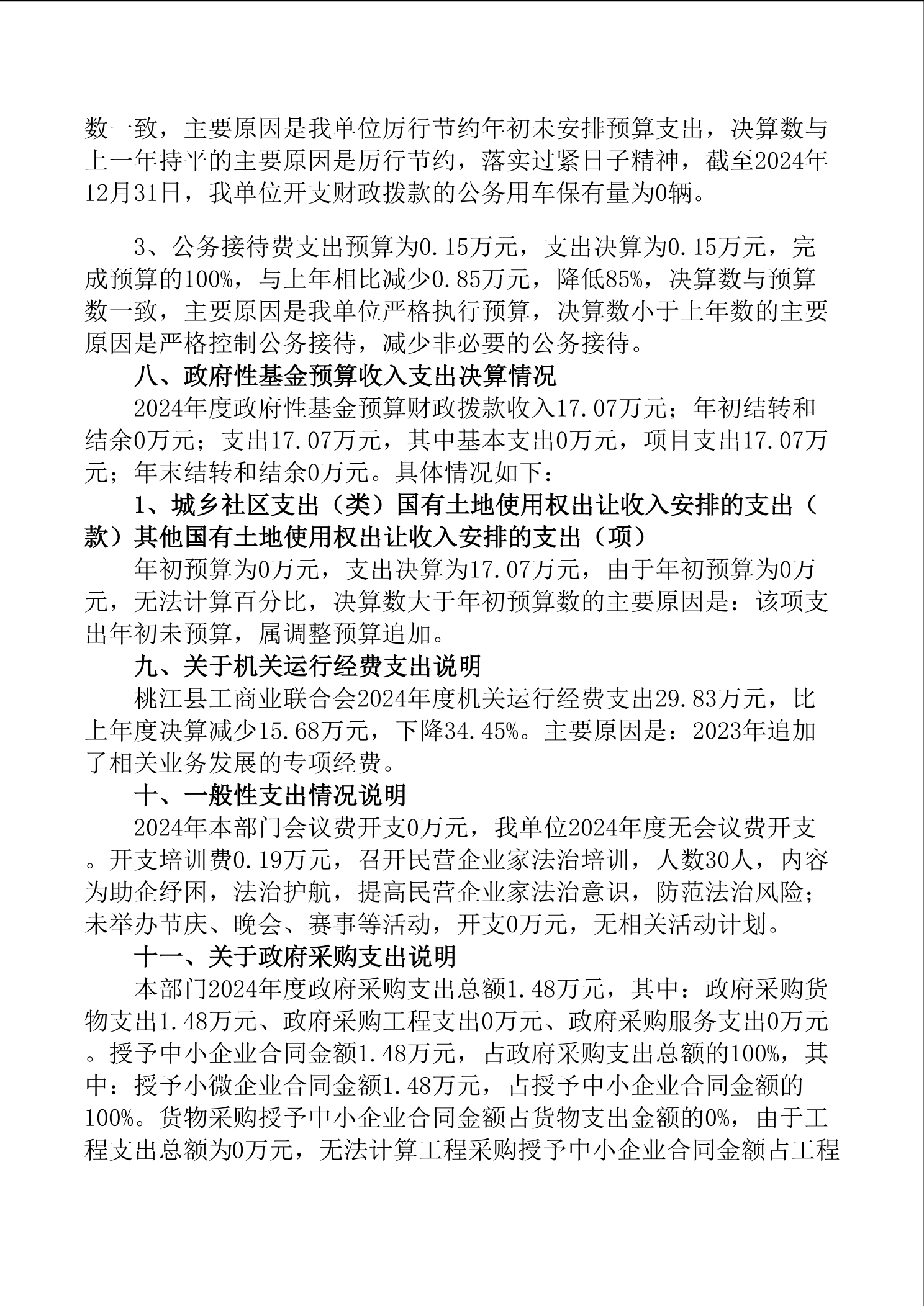
当前位置:
首页
>
政务公开
>
财政预决算公开
2024年度桃江县工商业联合会部门决算公开
发布时间:2025-11-14 11:54
信息来源:桃江县工商业联合会
作者:
浏览量:
字体:
大
中
小
工商联2024年整体绩效报告.docx
扫一扫在手机打开当前页
打印
关闭