当前位置:
首页
>
政务公开
>
财政预决算公开
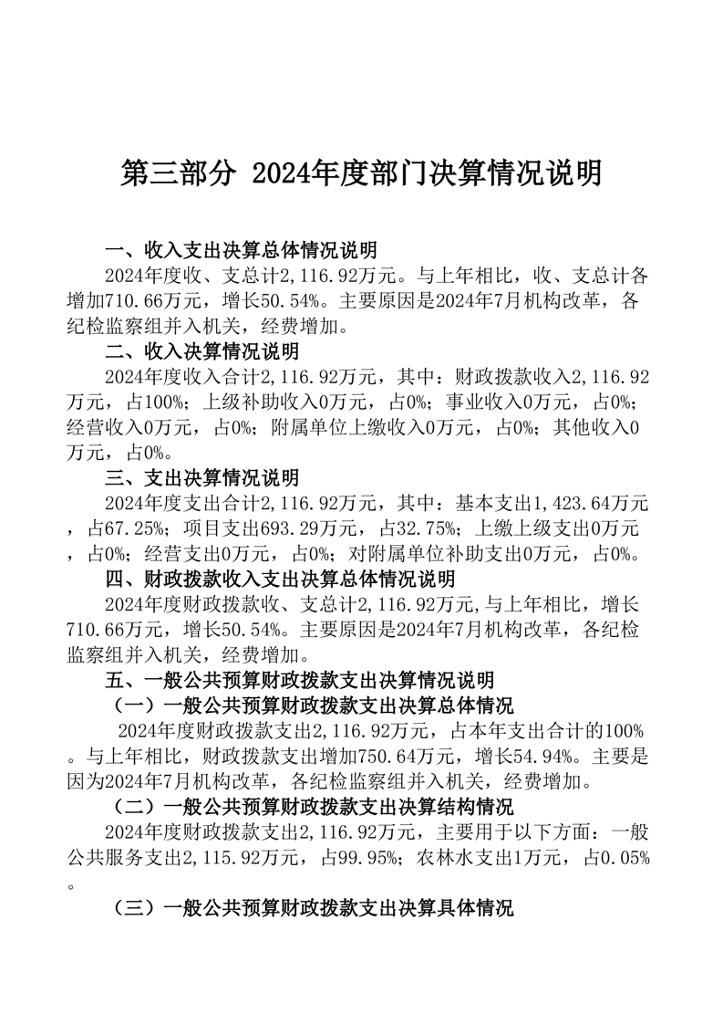
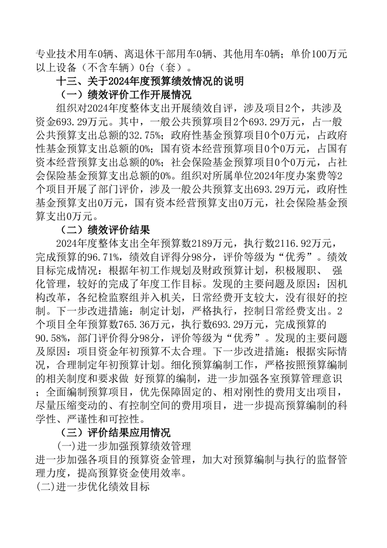
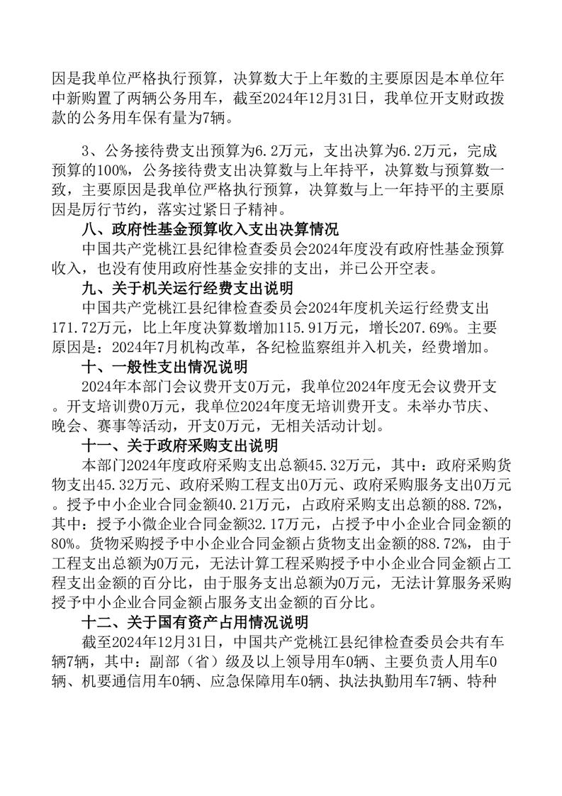
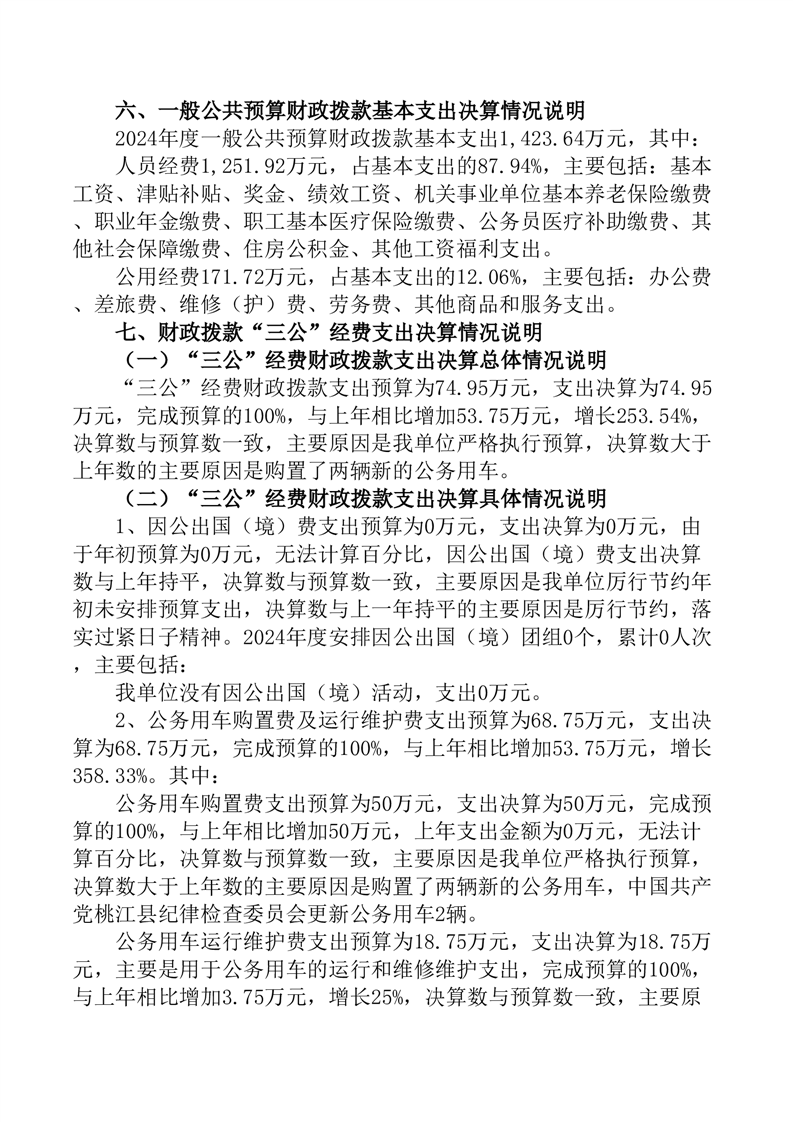
2024年度中国共产党桃江县纪律检查委员会部门决算
发布时间:2025-11-12 14:57
信息来源:县纪律检查委员会
作者:
浏览量:
字体:
大
中
小
2024年度绩效报告.docx
扫一扫在手机打开当前页
打印
关闭