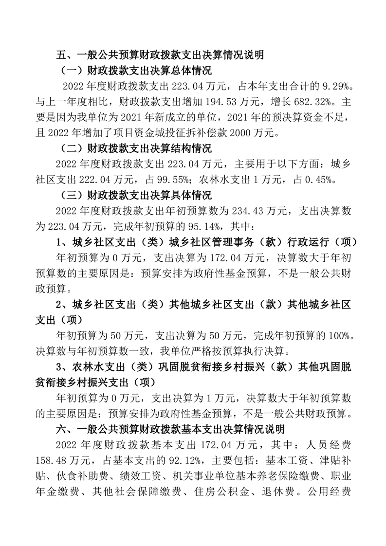
当前位置:
首页
>
政务公开
>
财政预决算公开
2022年度桃江县征地拆迁安置与房屋征收补偿事务中心部门决算
发布时间:2023-11-03 10:19
信息来源:县征拆办
作者:
浏览量:
字体:
大
中
小
2022年绩效自评.docx
扫一扫在手机打开当前页
打印
关闭