当前位置: 首页 > 政务公开 > 财政预决算公开

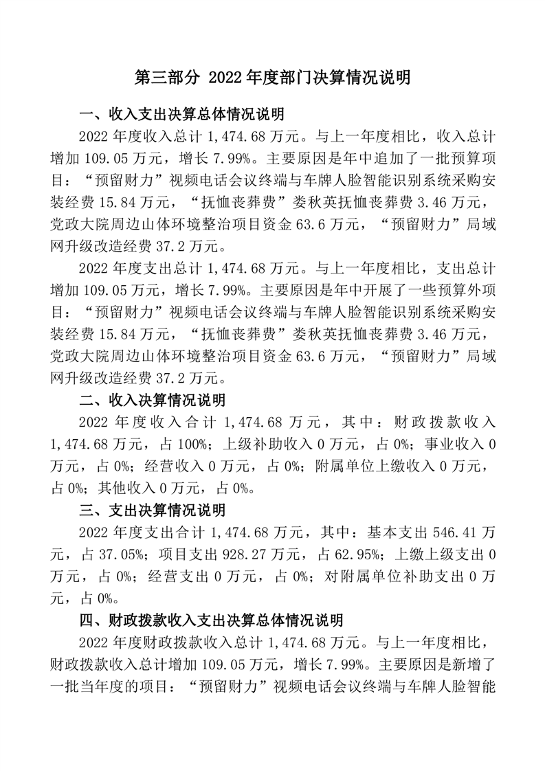
2022年度桃江县机关事务服务中心部门决算 

发布时间:2023-11-06 09:15 信息来源:桃江县机关事务服务中心 作者: 浏览量:
字体:大中小
2022年部门决算公开表.xlsx
桃江县机关事务服务中心2022年整体支出绩效评价报告.doc
附件1 桃江县2022年度部门整体支出绩效评价基础数据表.xlsx
桃江县2022年度项目支出绩效评价指标及评分表.docx
2022年度项目支出绩效报告.docx
附件2 桃江县2022年度部门整体支出绩效评价指标及评分表.docx
扫一扫在手机打开当前页
打印本页打印 关闭本页关闭