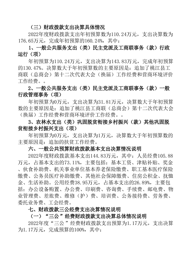
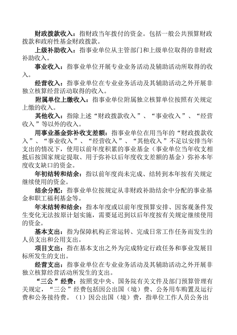
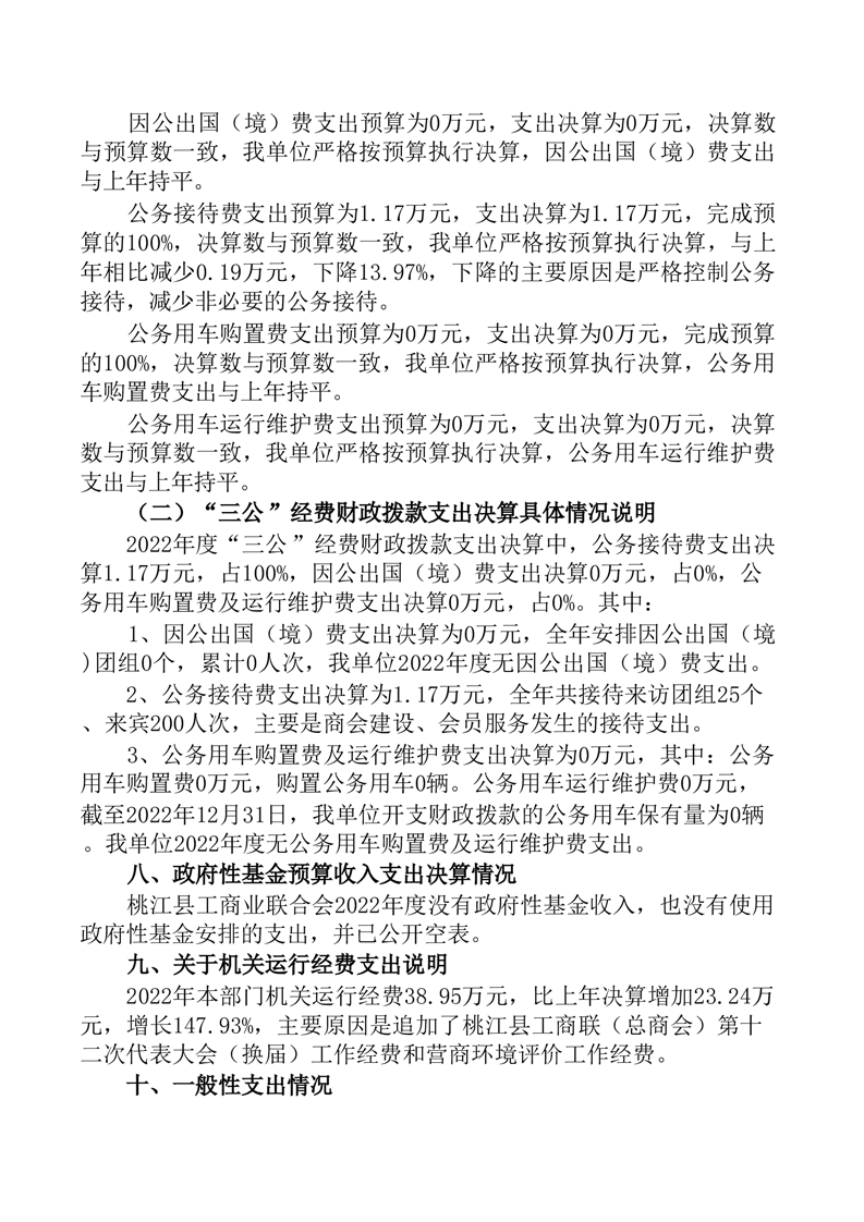
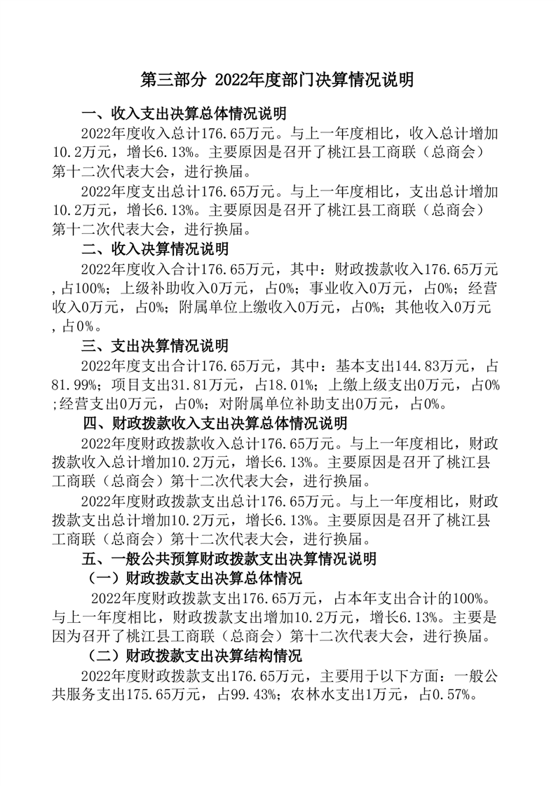
当前位置:
首页
>
政务公开
>
财政预决算公开
2022年度桃江县工商业联合会部门决算
发布时间:2023-11-06 17:04
信息来源:桃江县工商业联合会
作者:
浏览量:
字体:
大
中
小
绩效报告2022年决算.docx
扫一扫在手机打开当前页
打印
关闭