当前位置:
首页
>
政务公开
>
财政预决算公开
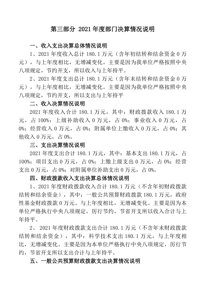
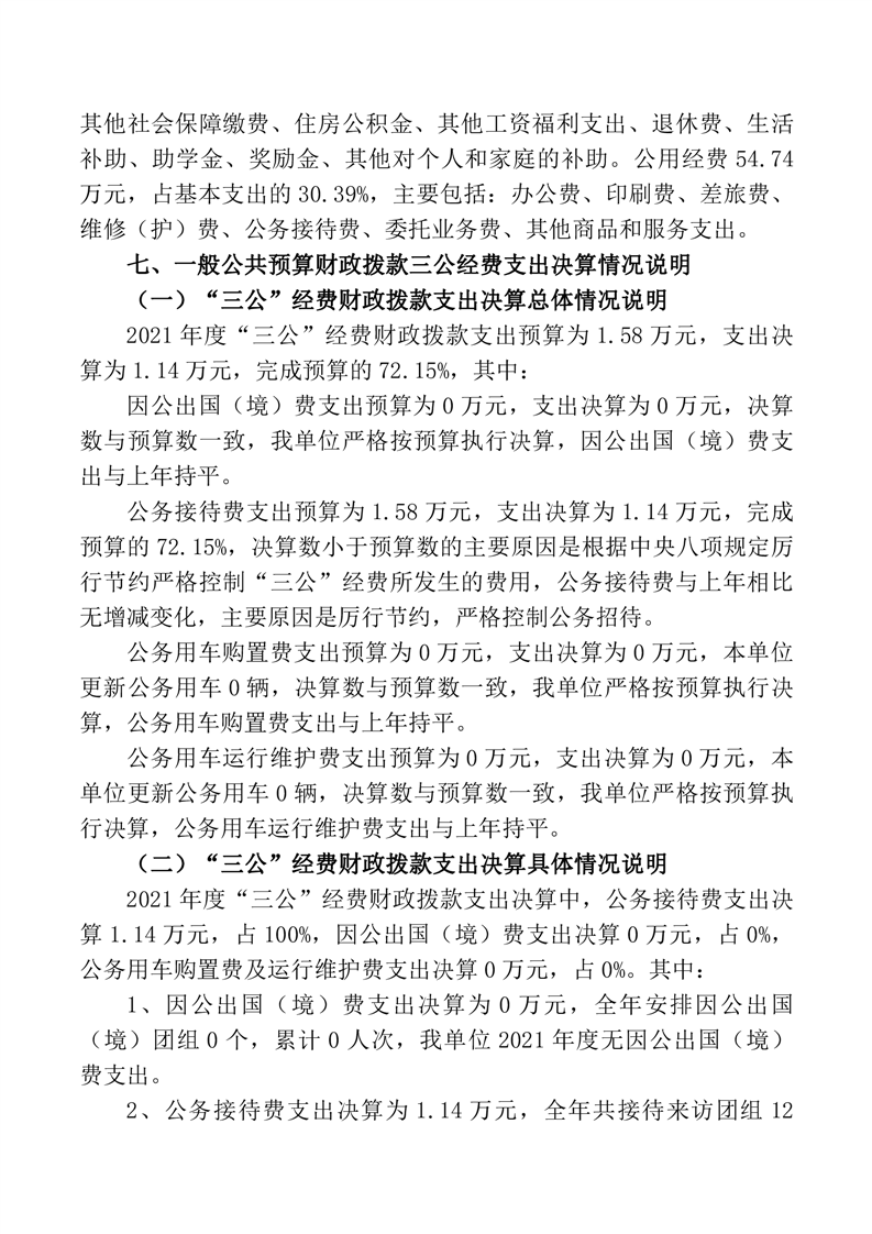
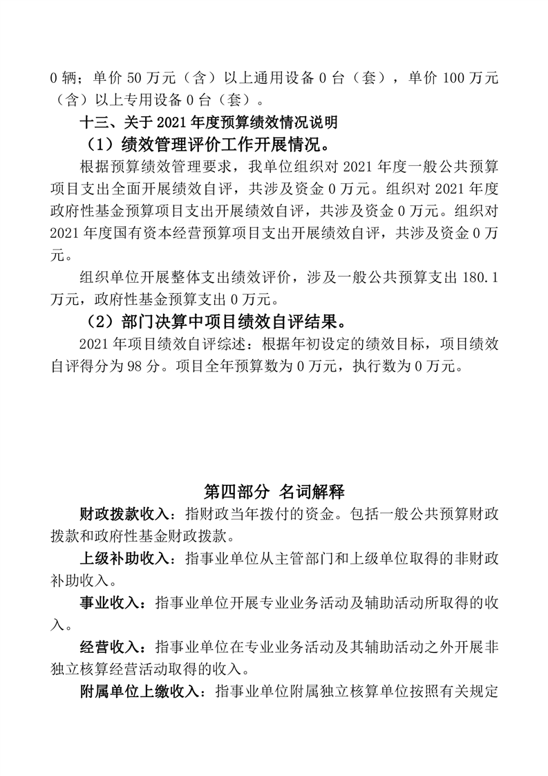
2021年度桃江县科学技术协会部门决算
发布时间:2022-11-15 09:37
信息来源:县科协
作者:
浏览量:
字体:
大
中
小
2021年部门整体绩效自评报告二.docx
扫一扫在手机打开当前页
打印
关闭