当前位置: 首页 > 政务公开 > 财政预决算公开

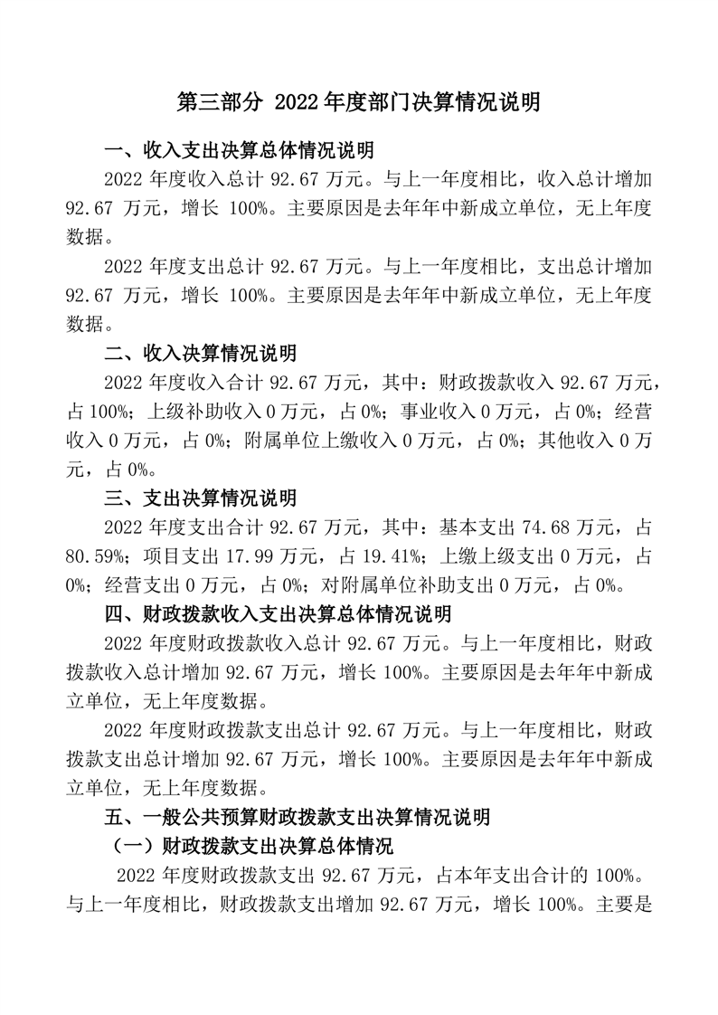
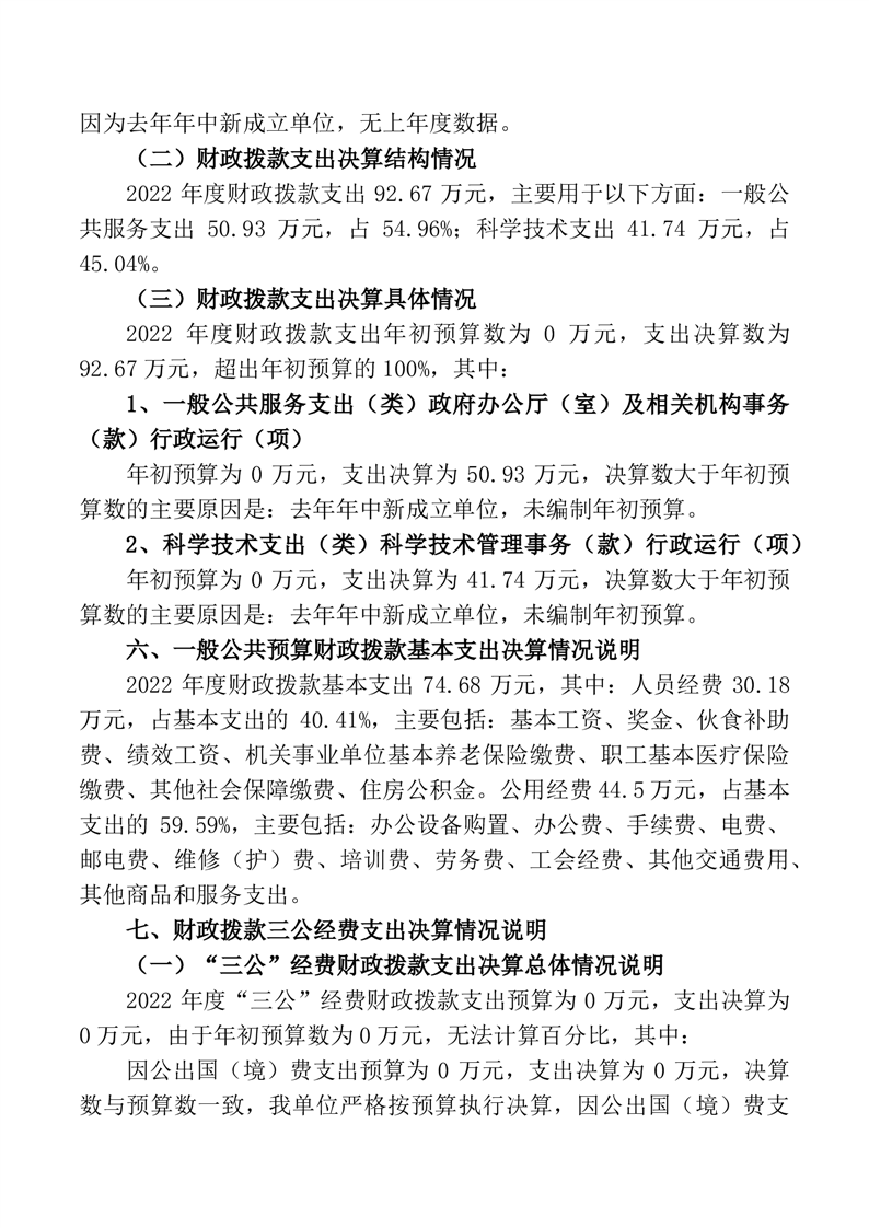
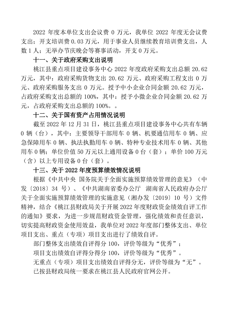
2022年度桃江县重点项目建设事务中心部门决算

发布时间:2023-11-06 10:22 信息来源:县重点项目建设事务中心 作者: 浏览量:
字体:大中小
附件1桃江县重点项目建设事务中心2022年度部门整体支出绩效基础数据表.doc
附件2桃江县重点项目建设事务中心2022年度部门整体支出绩效评价指标及评分表.doc
附件3桃江县重点项目建设事务中心2022年度部门整体支出绩效自评报告.docx
附件4桃江县重点项目建设事务中心2022年度项目支出绩效评价基础数据表.doc
附件5桃江县重点项目建设事务中心2022年度项目支出绩效评价指标及评分表.doc
附件6桃江县重点项目建设事务中心2022年度项目支出绩效自评报告.doc

扫一扫在手机打开当前页
打印本页打印 关闭本页关闭