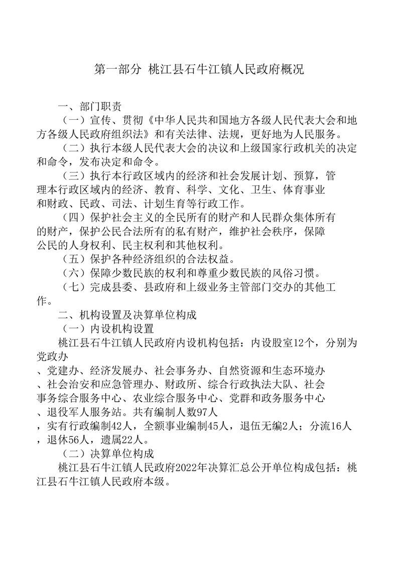
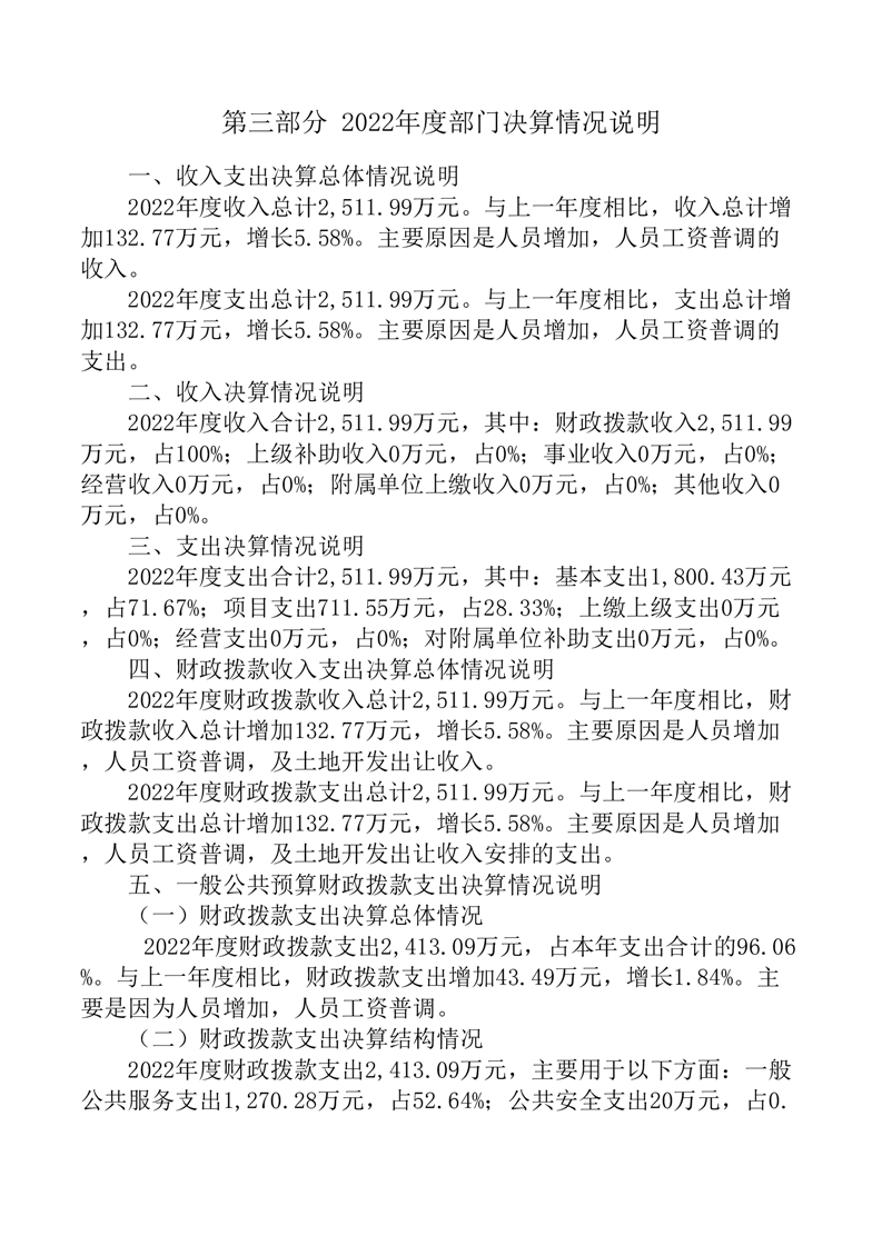
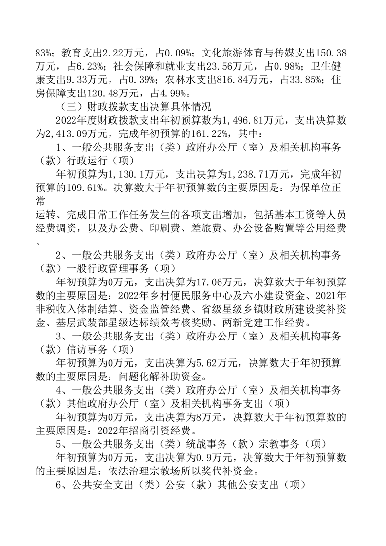
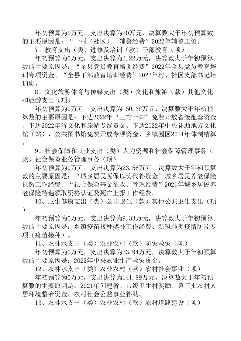
2022年度桃江县石牛江镇人民政府部门决算
| 索引号:tjsnjz/2023-1995628 | 发布机构:石牛江镇 | 发文日期:2023-11-06 |
| 信息类别:综合政务 | 公开范围:全部公开 | 公开方式:政府网站 |
| 索引号 | tjsnjz/2023-1995628 |
|---|---|
| 发布机构 | 石牛江镇 |
| 发文日期 | 2023-11-06 |
| 信息类别 | 综合政务 |
| 公开范围 | 全部公开 |
| 公开方式 | 政府网站 |






















| 索引号:tjsnjz/2023-1995628 | 发布机构:石牛江镇 | 发文日期:2023-11-06 |
| 信息类别:综合政务 | 公开范围:全部公开 | 公开方式:政府网站 |
| 索引号 | tjsnjz/2023-1995628 |
|---|---|
| 发布机构 | 石牛江镇 |
| 发文日期 | 2023-11-06 |
| 信息类别 | 综合政务 |
| 公开范围 | 全部公开 |
| 公开方式 | 政府网站 |





















