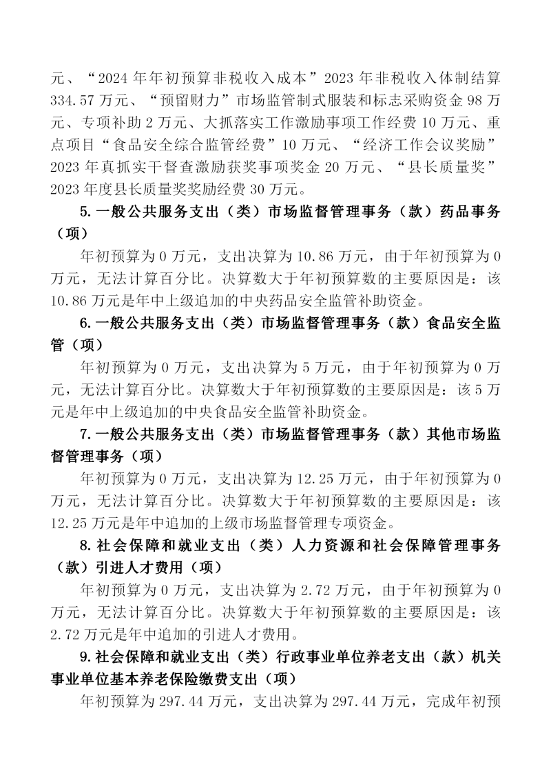
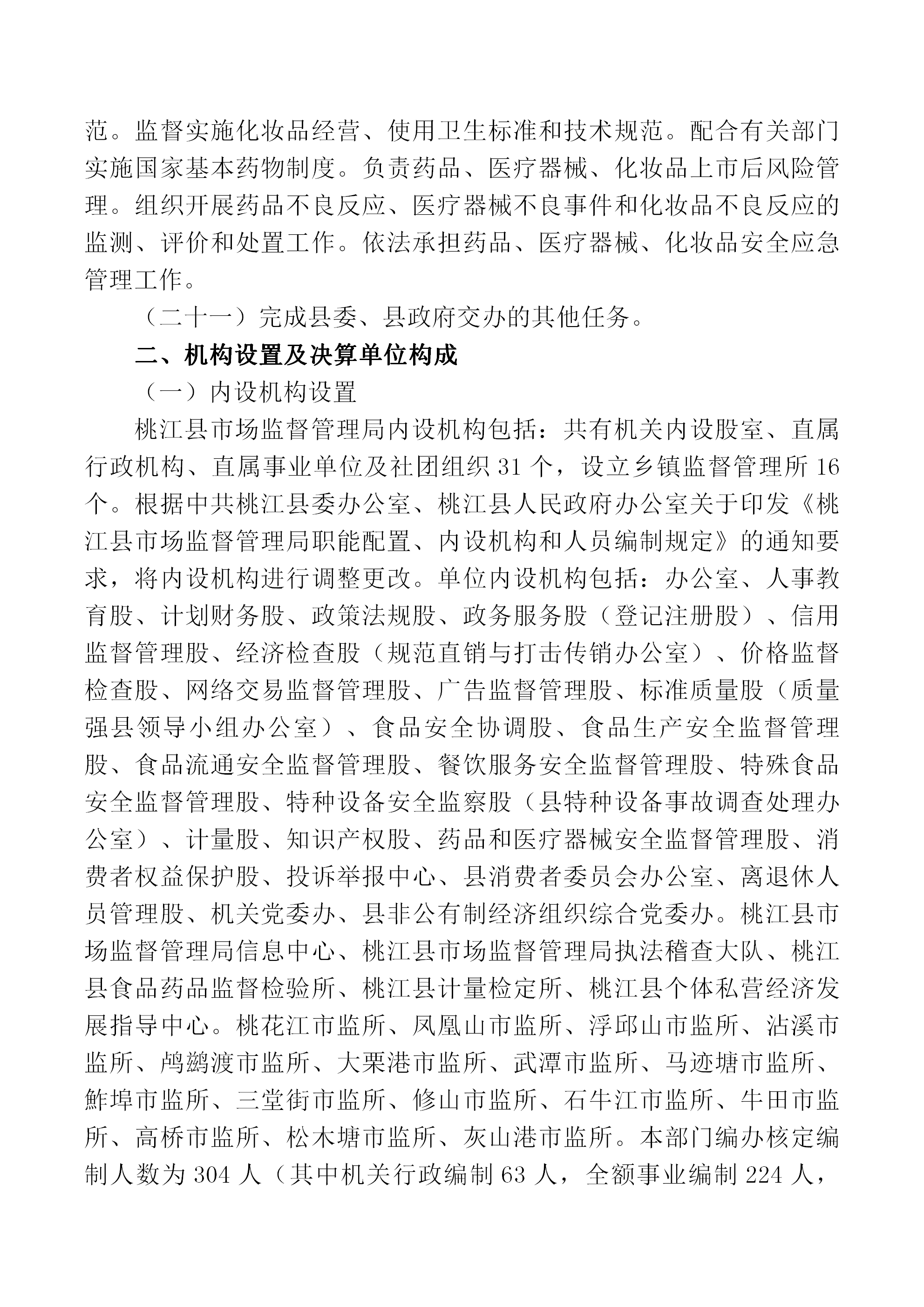
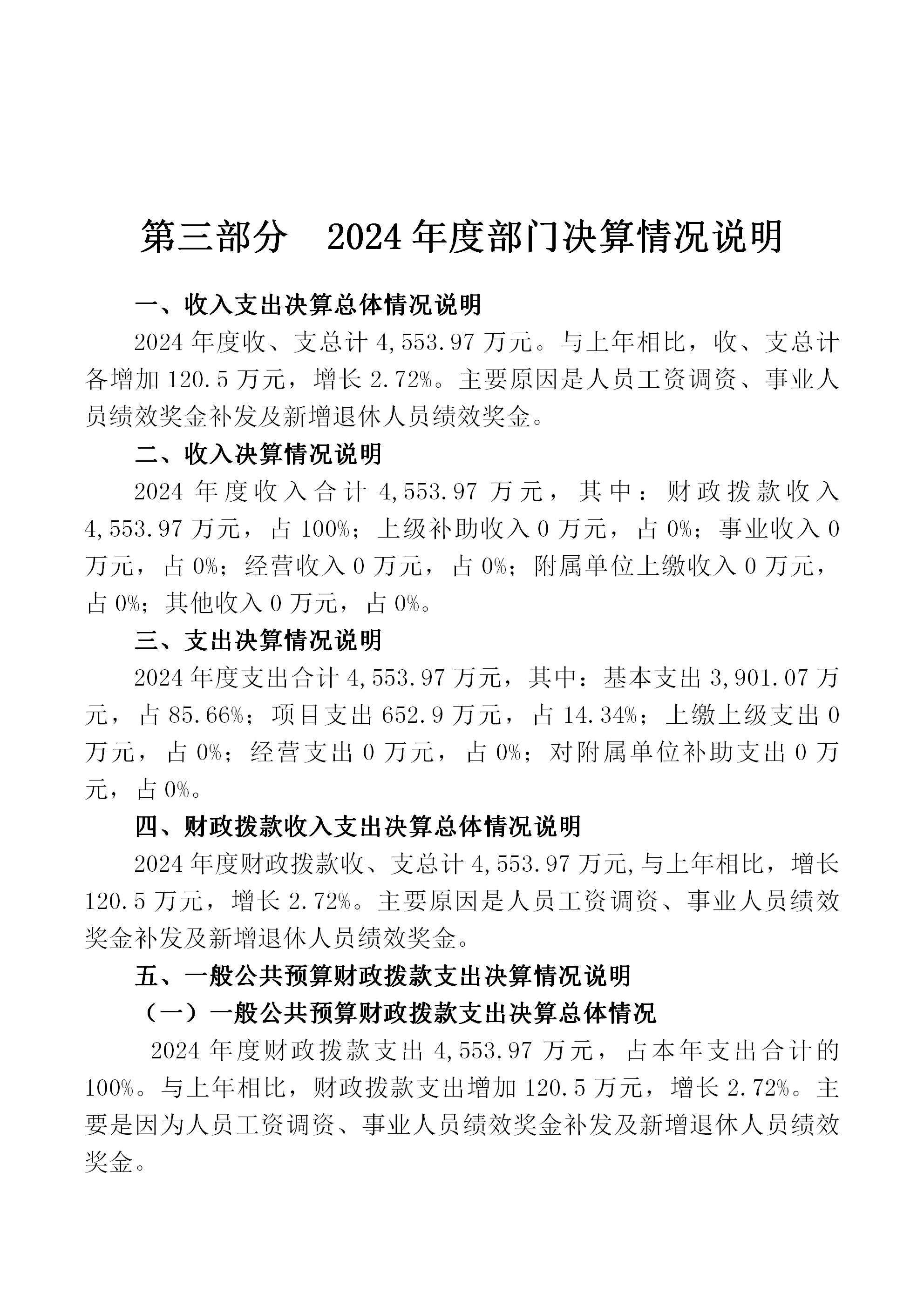
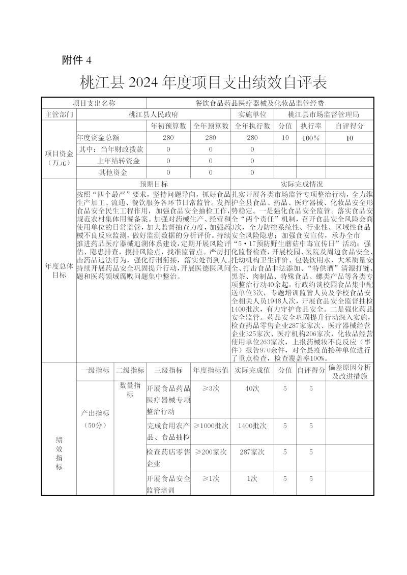
2024年度桃江县市场监督管理局部门决算

索引号:tjxscjdj/2025-2109563 发布机构:桃江县市场监督管理局 发文日期:2025-11-11
信息类别:综合政务 公开范围:全部公开 公开方式:政府网站
索引号 tjxscjdj/2025-2109563
发布机构 桃江县市场监督管理局
发文日期 2025-11-11
信息类别 综合政务
公开范围 全部公开
公开方式 政府网站


















































































































































































信息来源:县市监局
扫一扫在手机打开当前页