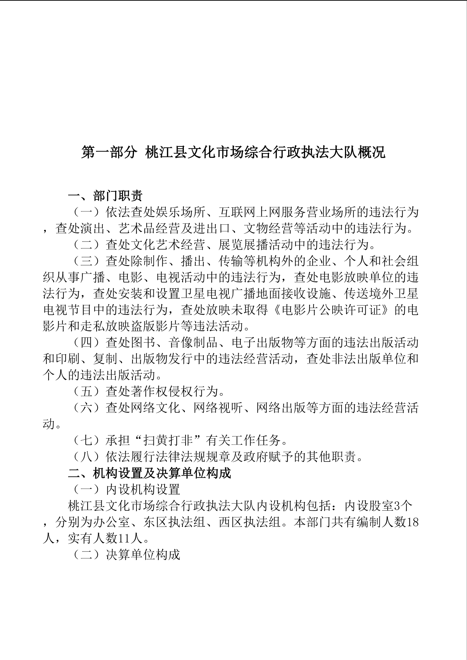
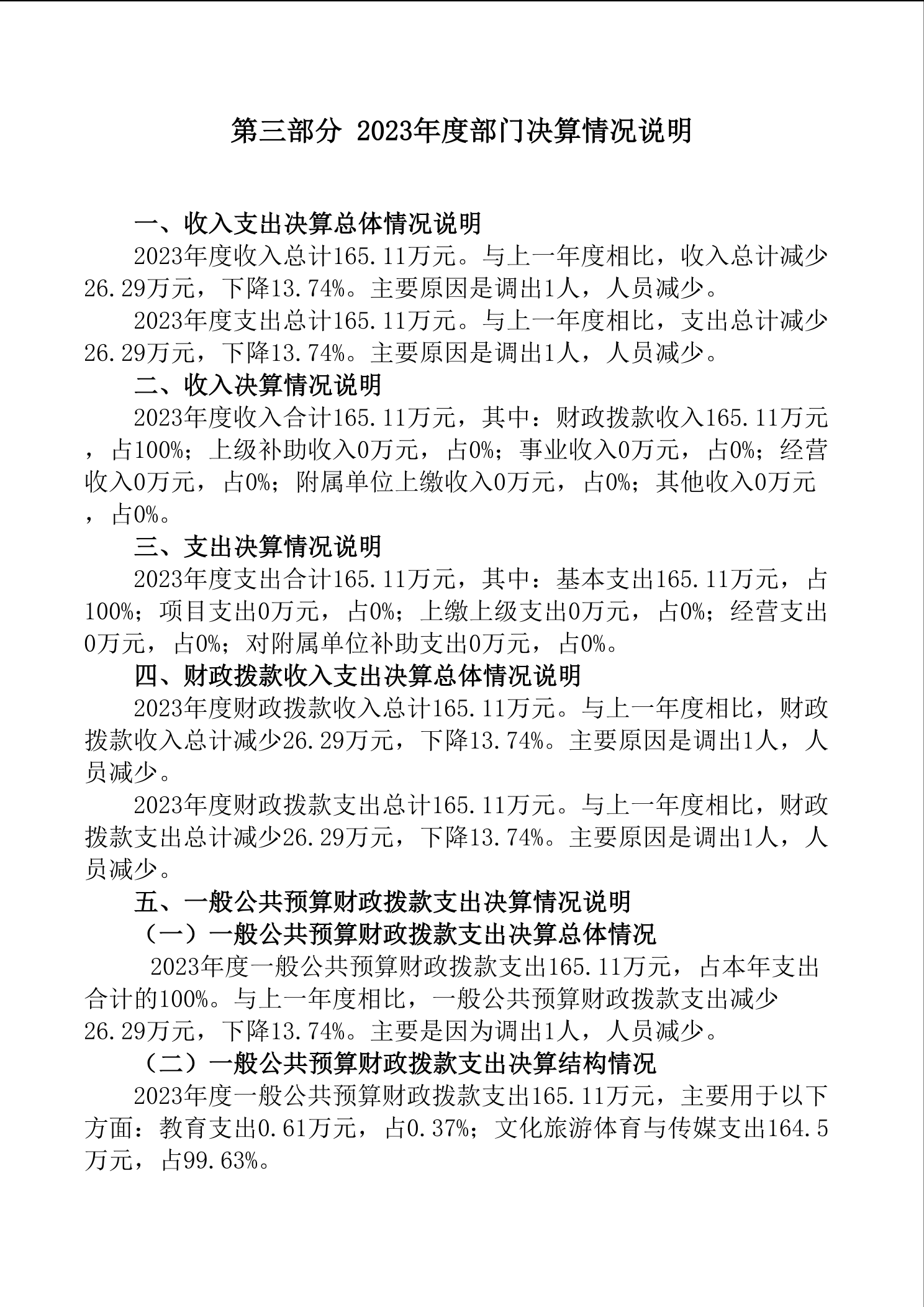
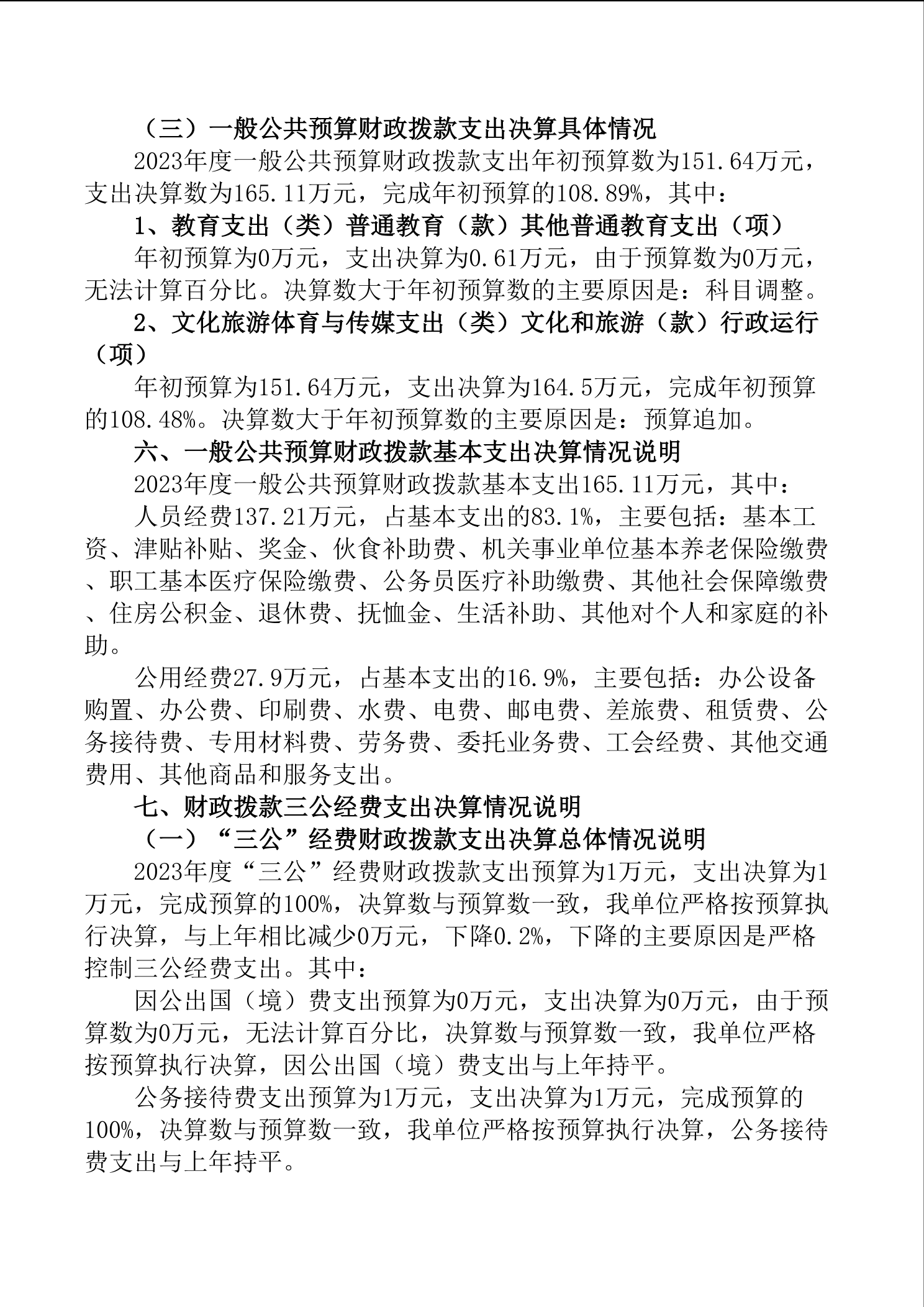
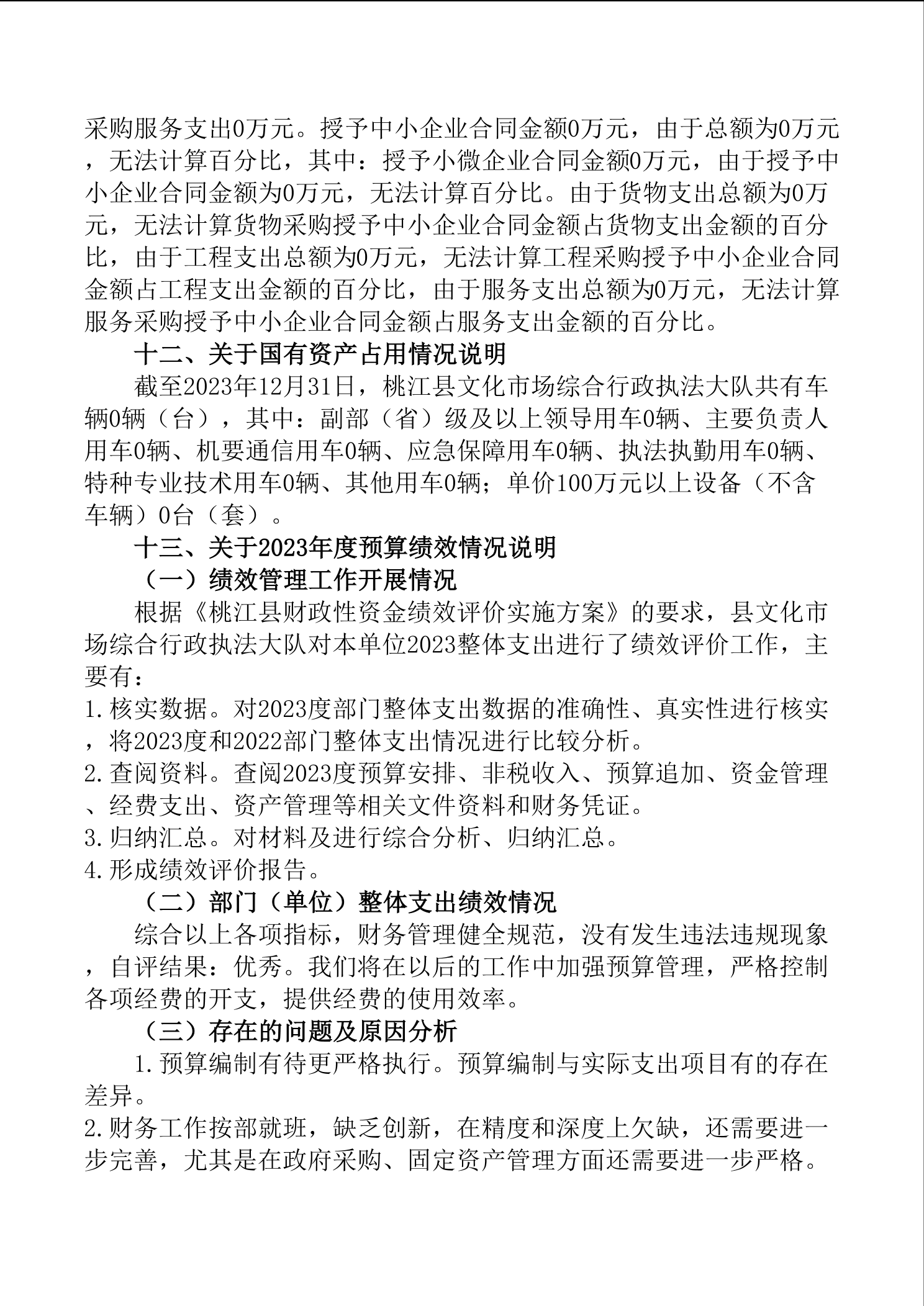
2023年度桃江县文化市场综合行政执法大队部门决算
| 索引号:tjxwtgx/2024-2109150 | 发布机构:桃江县文化旅游广电体育局 | 发文日期:2024-11-18 |
| 信息类别:综合政务 | 公开范围:全部公开 | 公开方式:政府网站 |
| 索引号 | tjxwtgx/2024-2109150 |
|---|---|
| 发布机构 | 桃江县文化旅游广电体育局 |
| 发文日期 | 2024-11-18 |
| 信息类别 | 综合政务 |
| 公开范围 | 全部公开 |
| 公开方式 | 政府网站 |

















| 索引号:tjxwtgx/2024-2109150 | 发布机构:桃江县文化旅游广电体育局 | 发文日期:2024-11-18 |
| 信息类别:综合政务 | 公开范围:全部公开 | 公开方式:政府网站 |
| 索引号 | tjxwtgx/2024-2109150 |
|---|---|
| 发布机构 | 桃江县文化旅游广电体育局 |
| 发文日期 | 2024-11-18 |
| 信息类别 | 综合政务 |
| 公开范围 | 全部公开 |
| 公开方式 | 政府网站 |
















