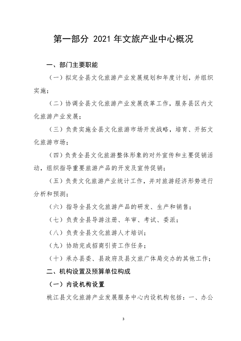
鎴戠殑闂ㄦ埛
绻�楂�
鏃犻殰纰嶆祻瑙�
闀胯€呭叧鐖辨ā寮�
杩斿洖鏍囧噯妯″紡
棣栭〉
棰嗗涔嬬獥
鏀垮姟鍏紑
鏀垮姟鏈嶅姟
浜掑姩浜ゆ祦
绔归煹妗冩睙
当前位置:
首页
>
政府信息公开目录
>
政府部门
>
县文化旅游广电体育局
>
财政预决算
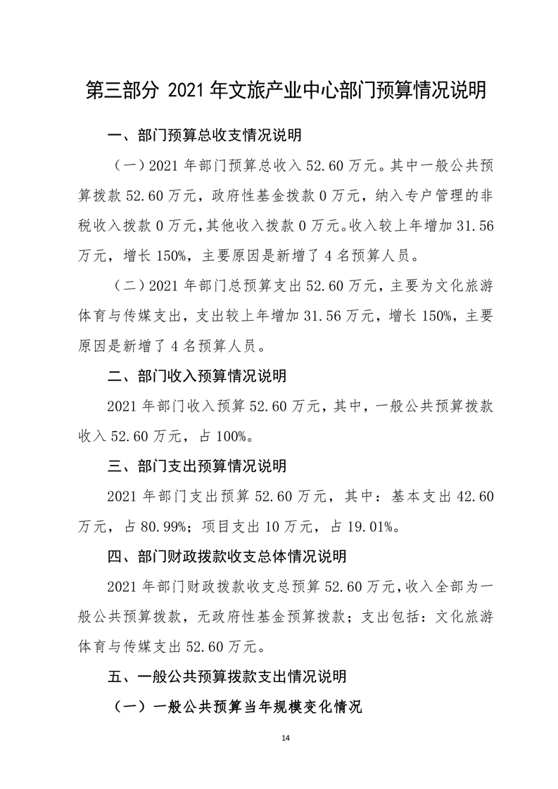
桃江县文化旅游产业发展服务中心2021年度部门预算公开
索引号:tjxwtgx/2021-1511650
发布机构:桃江县文化旅游广电体育局
发文日期:2021-02-01
信息类别:综合政务
公开范围:全部公开
公开方式:政府网站
索引号
tjxwtgx/2021-1511650
发布机构
桃江县文化旅游广电体育局
发文日期
2021-02-01
信息类别
综合政务
公开范围
全部公开
公开方式
政府网站
鍒嗕韩鍒帮細
信息来源:县文化旅游广电体育局
扫一扫在手机打开当前页
打印
关闭