当前位置:
首页
>
政府信息公开目录
>
政府部门
>
县林业局
>
行政权力公开运行
>
行政处罚
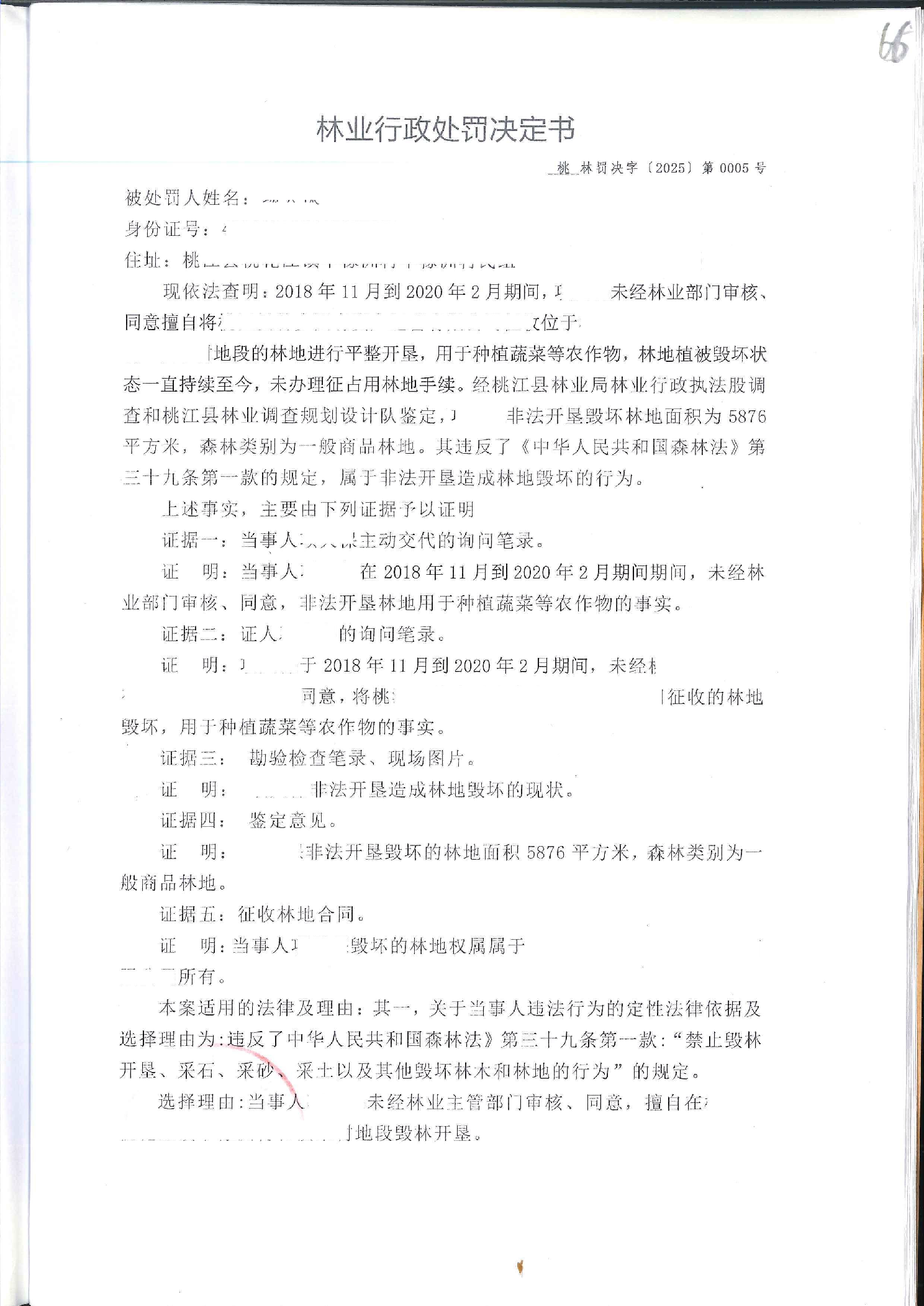
项某某非法开垦造成林地毁坏的林业行政处罚决定书
索引号:tjxlyj/2025-2069785
发布机构:桃江县林业局
发文日期:2025-05-22
信息类别:综合政务
公开范围:全部公开
公开方式:政府网站
索引号
tjxlyj/2025-2069785
发布机构
桃江县林业局
发文日期
2025-05-22
信息类别
综合政务
公开范围
全部公开
公开方式
政府网站
信息来源:桃江县林业局
扫一扫在手机打开当前页
打印
关闭