当前位置:
首页
>
政府信息公开目录
>
政府部门
>
县农业农村局
>
财政预决算
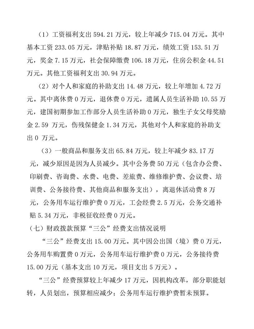
桃江县畜牧水产事务中心2021年部门预算公开
索引号:tjxnyj/2021-1348159
发布机构:桃江县农业农村局
发文日期:2021-02-03
信息类别:综合政务
公开范围:全部公开
公开方式:政府网站
索引号
tjxnyj/2021-1348159
发布机构
桃江县农业农村局
发文日期
2021-02-03
信息类别
综合政务
公开范围
全部公开
公开方式
政府网站
信息来源:桃江县农业农村局
扫一扫在手机打开当前页
打印
关闭