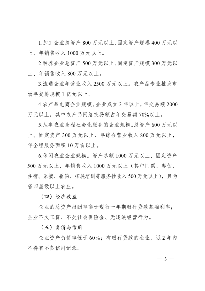
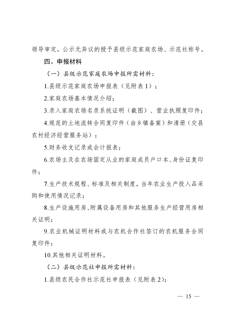
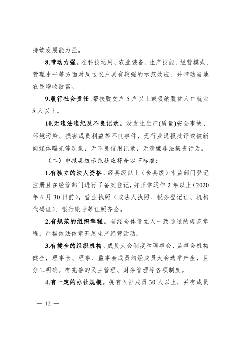
当前位置:
首页
>
政府信息公开目录
>
政府部门
>
县农业农村局
>
规划计划
《桃江县2022年农业产业化县级龙头企业创建方案》和《桃江县2022年度县级示范家庭农场、农民合作社示范社创建方案》公示
索引号:tjxnyj/2022-1559564
发布机构:桃江县农业农村局
发文日期:2022-04-20
信息类别:综合政务
公开范围:全部公开
公开方式:政府网站
索引号
tjxnyj/2022-1559564
发布机构
桃江县农业农村局
发文日期
2022-04-20
信息类别
综合政务
公开范围
全部公开
公开方式
政府网站
信息来源:县农业农村局
扫一扫在手机打开当前页
打印
关闭