当前位置:
首页
>
政府信息公开目录
>
政府部门
>
县城市管理和综合执法局
>
财政预决算
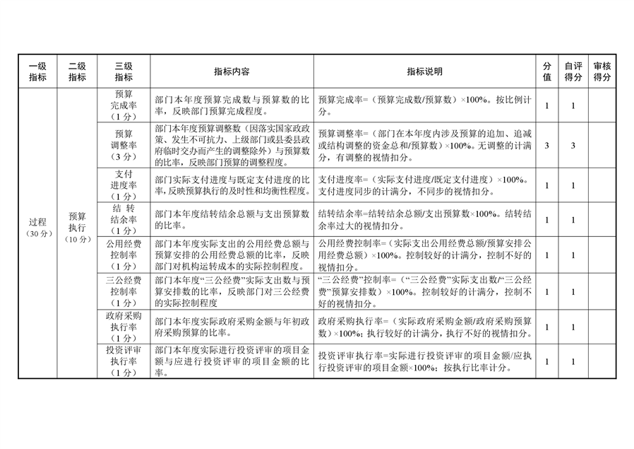
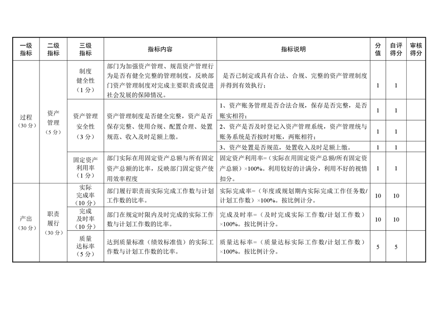
城管执法局2020年度部门整体支出绩效基础数据表及自评表
索引号:tjxcsgl/2021-1384771
发布机构:桃江县城市管理行政执法局
发文日期:2021-05-10
信息类别:综合政务
公开范围:全部公开
公开方式:政府网站
索引号
tjxcsgl/2021-1384771
发布机构
桃江县城市管理行政执法局
发文日期
2021-05-10
信息类别
综合政务
公开范围
全部公开
公开方式
政府网站
信息来源:县城管执法局
扫一扫在手机打开当前页
打印
关闭