当前位置:
首页
>
政府信息公开目录
>
政府部门
>
县司法局
>
财政预决算
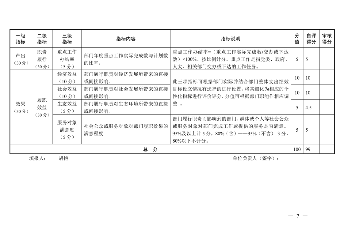
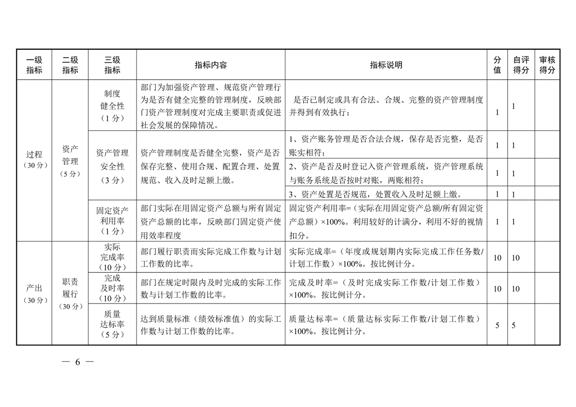
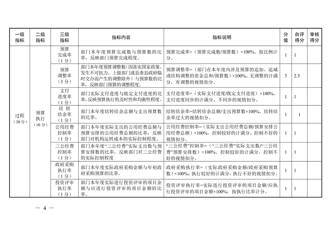
桃江县司法局2022年绩效评价表格
索引号:tjxsfj/2023-1871550
发布机构:桃江县司法局
发文日期:2023-12-12
信息类别:综合政务
公开范围:全部公开
公开方式:政府网站
索引号
tjxsfj/2023-1871550
发布机构
桃江县司法局
发文日期
2023-12-12
信息类别
综合政务
公开范围
全部公开
公开方式
政府网站
信息来源:县司法局
扫一扫在手机打开当前页
打印
关闭