当前位置:
首页
>
政府信息公开目录
>
政府部门
>
县司法局
>
财政预决算
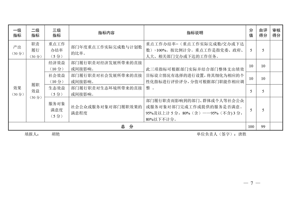
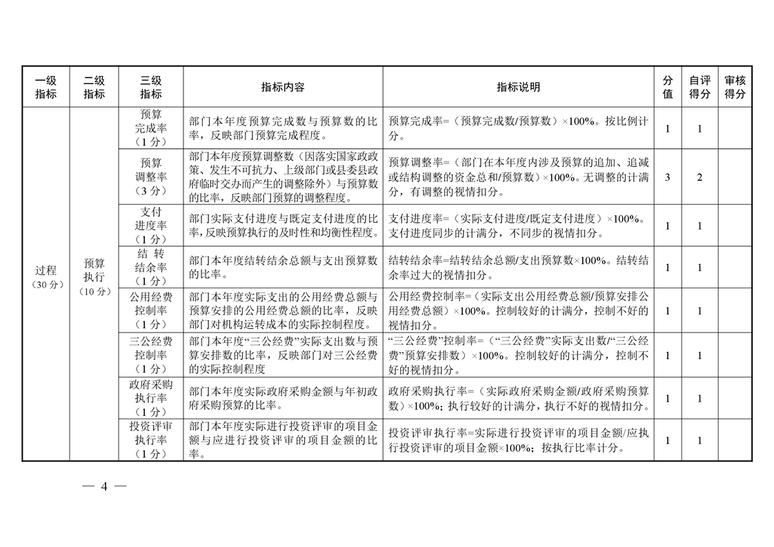
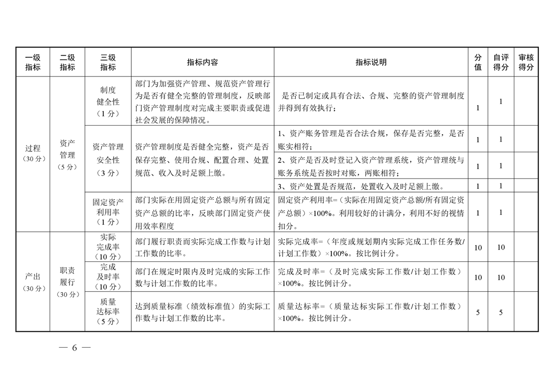
桃江县司法局2021年财政资金绩效自评表格
索引号:tjxsfj/2022-1685471
发布机构:桃江县司法局
发文日期:2022-11-21
信息类别:综合政务
公开范围:全部公开
公开方式:政府网站
索引号
tjxsfj/2022-1685471
发布机构
桃江县司法局
发文日期
2022-11-21
信息类别
综合政务
公开范围
全部公开
公开方式
政府网站
信息来源:县司法局
扫一扫在手机打开当前页
打印
关闭