当前位置:
首页
>
政府信息公开目录
>
政府部门
>
县人力资源和社会保障局
>
财政预决算
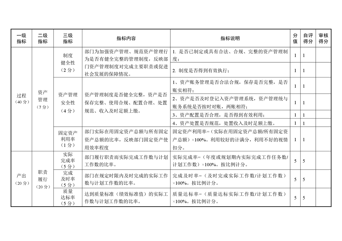
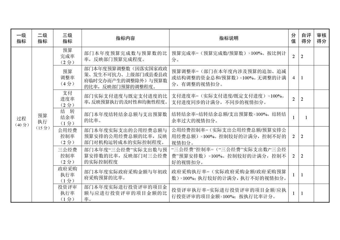
桃江县社会保险服务中心2019度自评表和基础资料表
索引号:tjxrsj/2020-1297579
发布机构:桃江县人力资源和社会保障局
发文日期:2020-11-27
信息类别:综合政务
公开范围:全部公开
公开方式:政府网站
索引号
tjxrsj/2020-1297579
发布机构
桃江县人力资源和社会保障局
发文日期
2020-11-27
信息类别
综合政务
公开范围
全部公开
公开方式
政府网站
信息来源:县人社局
扫一扫在手机打开当前页
打印
关闭