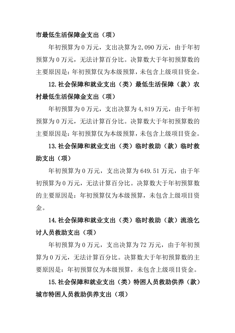
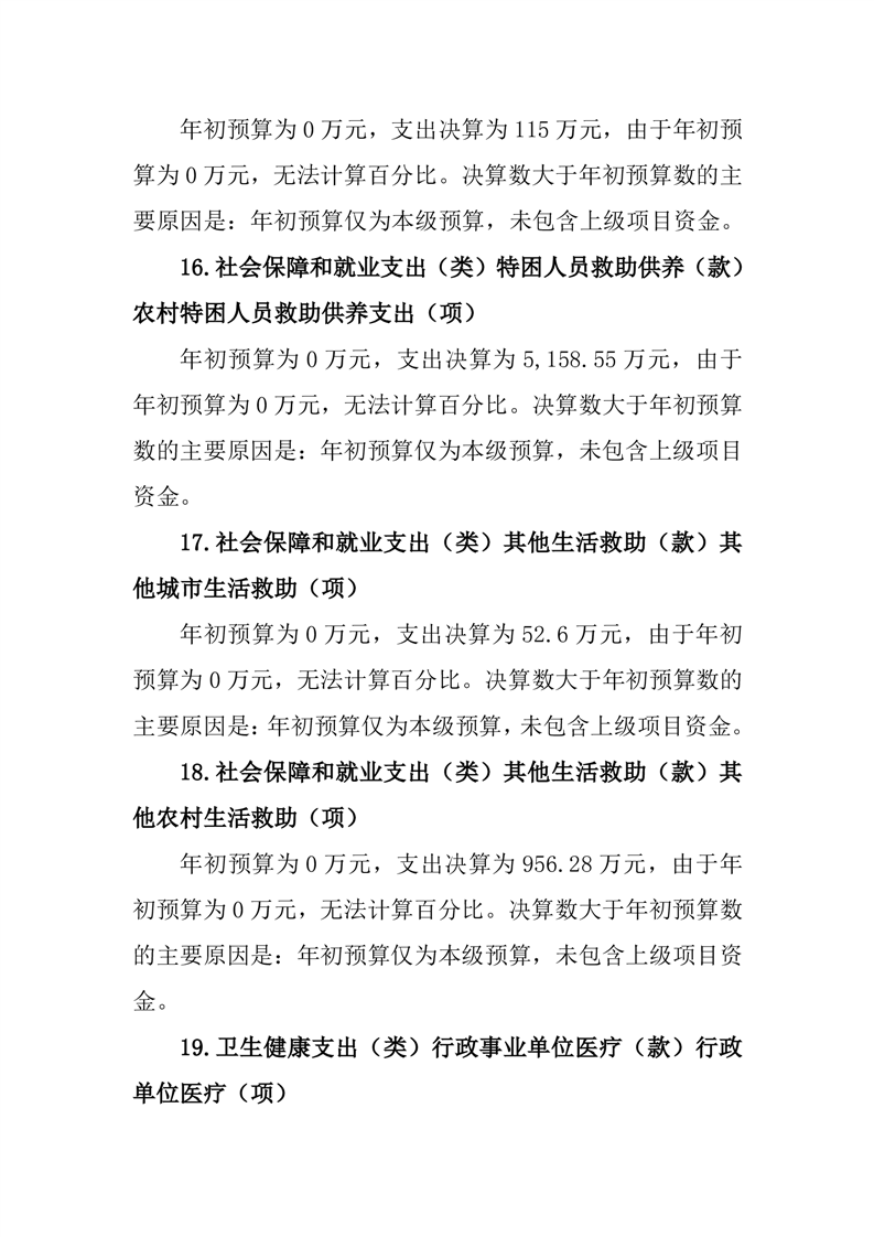
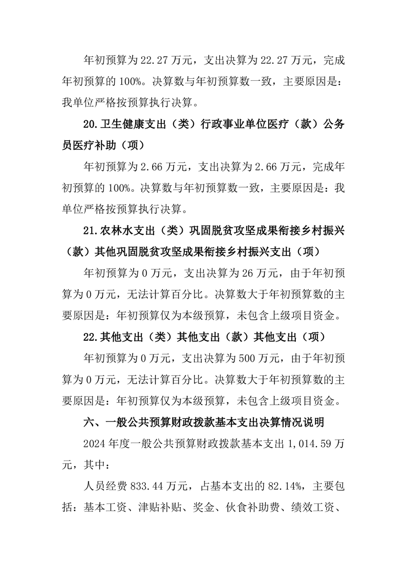
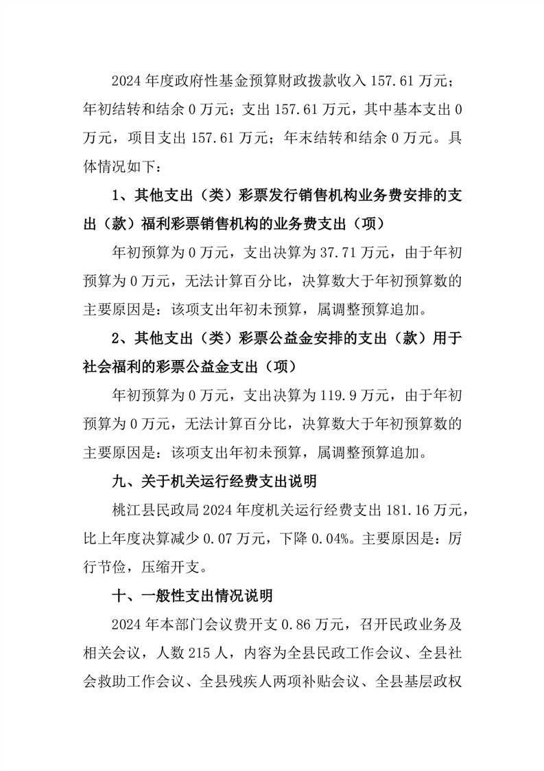
2024年度桃江县民政局部门决算
| 索引号:tjxmzj/2025-2107815 | 发布机构:桃江县民政局 | 发文日期:2025-11-04 |
| 信息类别:综合政务 | 公开范围:全部公开 | 公开方式:政府网站 |
| 索引号 | tjxmzj/2025-2107815 |
|---|---|
| 发布机构 | 桃江县民政局 |
| 发文日期 | 2025-11-04 |
| 信息类别 | 综合政务 |
| 公开范围 | 全部公开 |
| 公开方式 | 政府网站 |








































| 索引号:tjxmzj/2025-2107815 | 发布机构:桃江县民政局 | 发文日期:2025-11-04 |
| 信息类别:综合政务 | 公开范围:全部公开 | 公开方式:政府网站 |
| 索引号 | tjxmzj/2025-2107815 |
|---|---|
| 发布机构 | 桃江县民政局 |
| 发文日期 | 2025-11-04 |
| 信息类别 | 综合政务 |
| 公开范围 | 全部公开 |
| 公开方式 | 政府网站 |







































