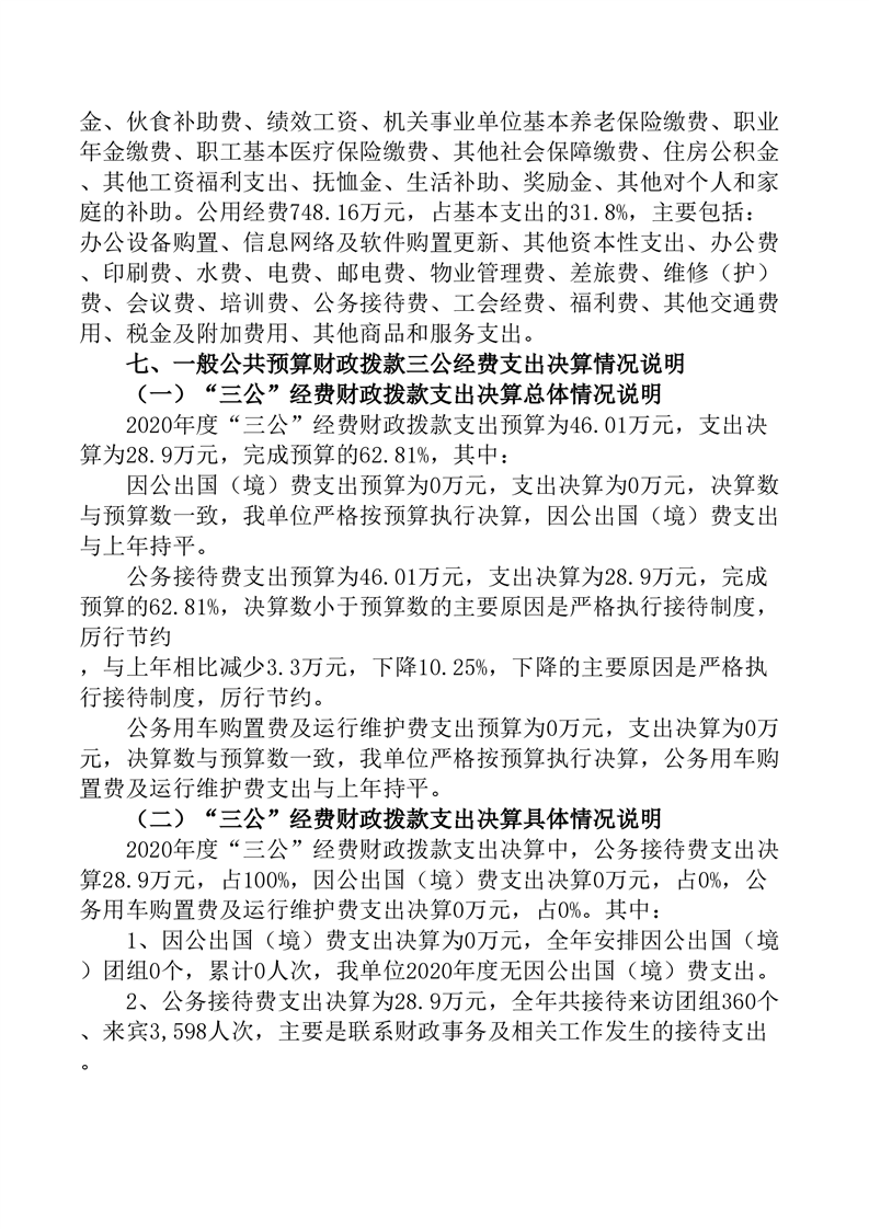
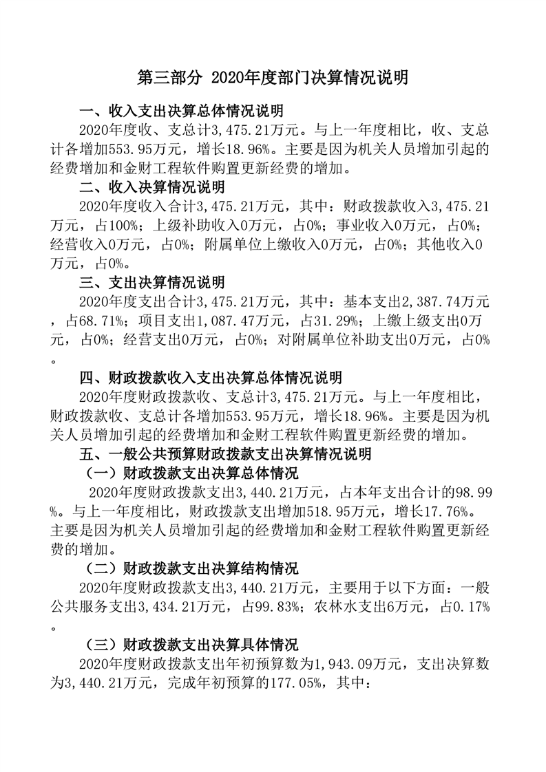
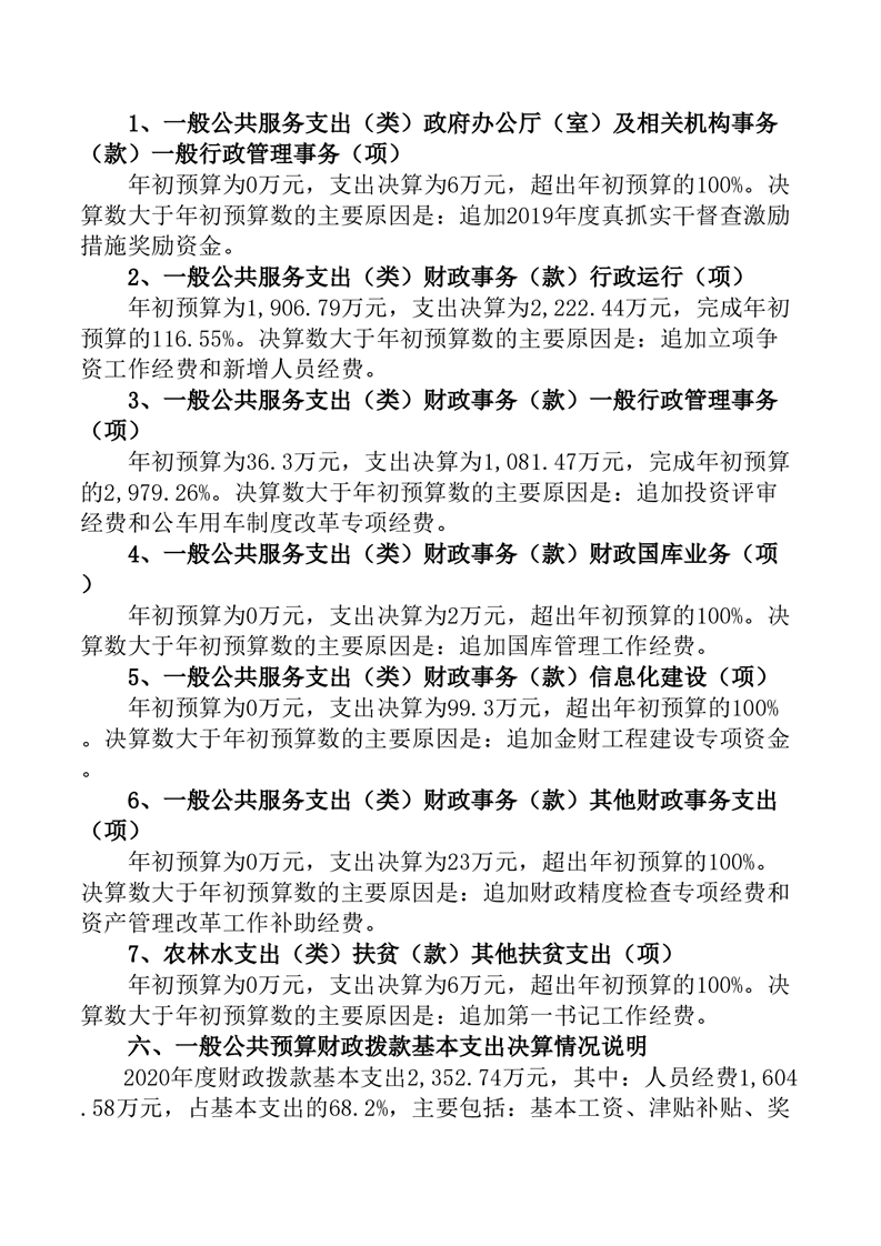
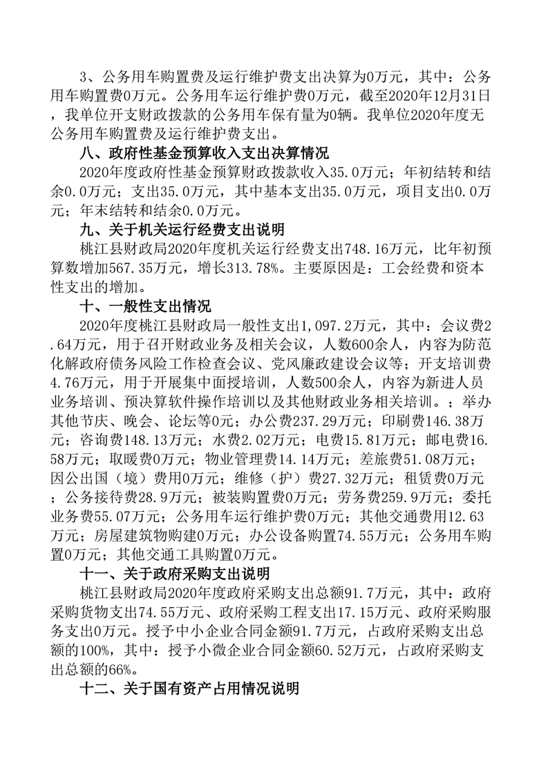
当前位置:
首页
>
政府信息公开目录
>
政府部门
>
县财政局
>
财政预决算
桃江县财政局2020年度部门决算及三公经费公开
索引号:tjxczj/2021-1486519
发布机构:桃江县财政局
发文日期:2021-11-10
信息类别:综合政务
公开范围:全部公开
公开方式:政府网站
索引号
tjxczj/2021-1486519
发布机构
桃江县财政局
发文日期
2021-11-10
信息类别
综合政务
公开范围
全部公开
公开方式
政府网站
信息来源:桃江县财政局
扫一扫在手机打开当前页
打印
关闭