当前位置:
首页
>
政府信息公开目录
>
政府部门
>
县公安局
>
财政预决算
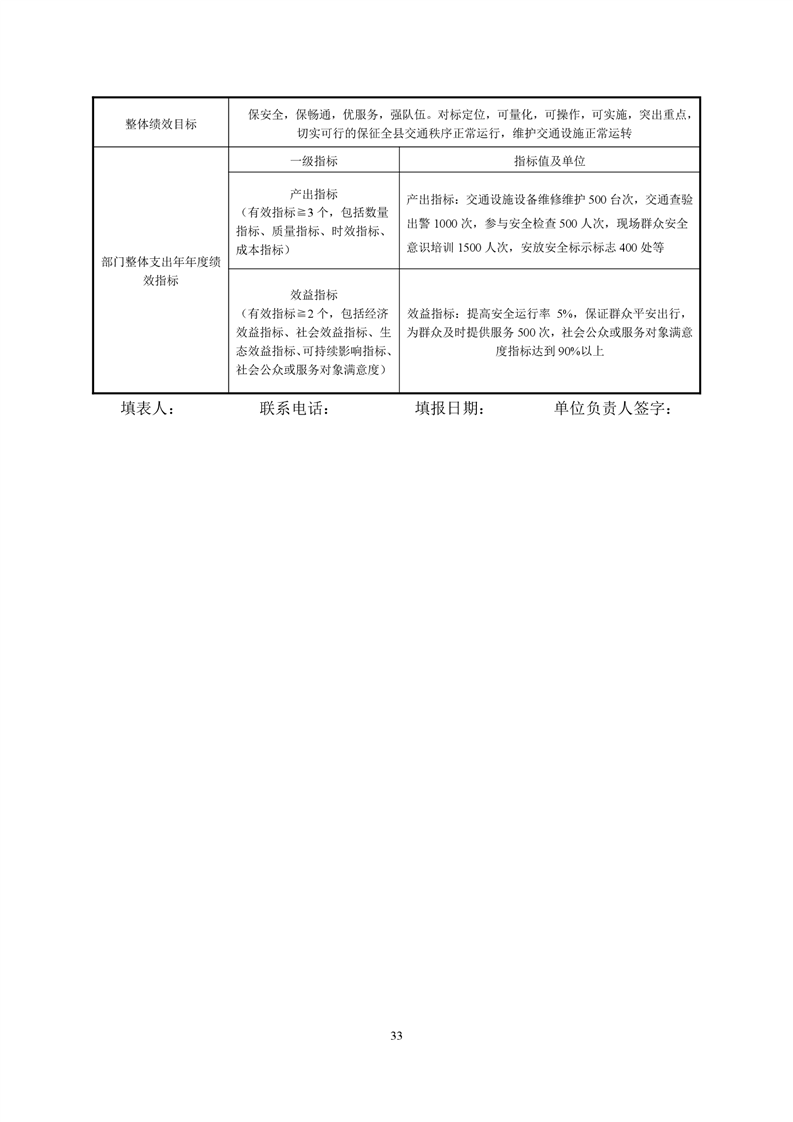
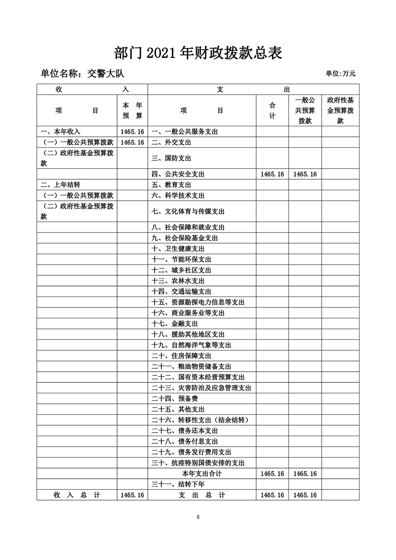
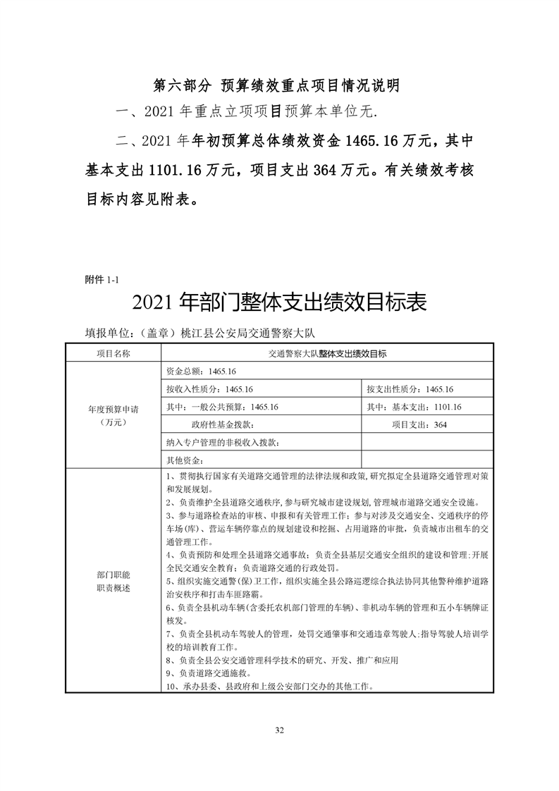
桃江县公安局交通警察大队2021年度部门预算公开
索引号:tjxgaj/2021-1639062
发布机构:桃江县公安局
发文日期:2021-01-29
信息类别:综合政务
公开范围:全部公开
公开方式:政府网站
索引号
tjxgaj/2021-1639062
发布机构
桃江县公安局
发文日期
2021-01-29
信息类别
综合政务
公开范围
全部公开
公开方式
政府网站
信息来源:桃江交警大队
扫一扫在手机打开当前页
打印
关闭