当前位置:
首页
>
政府信息公开目录
>
政府部门
>
县教育局
>
公共服务信息
>
教育信息
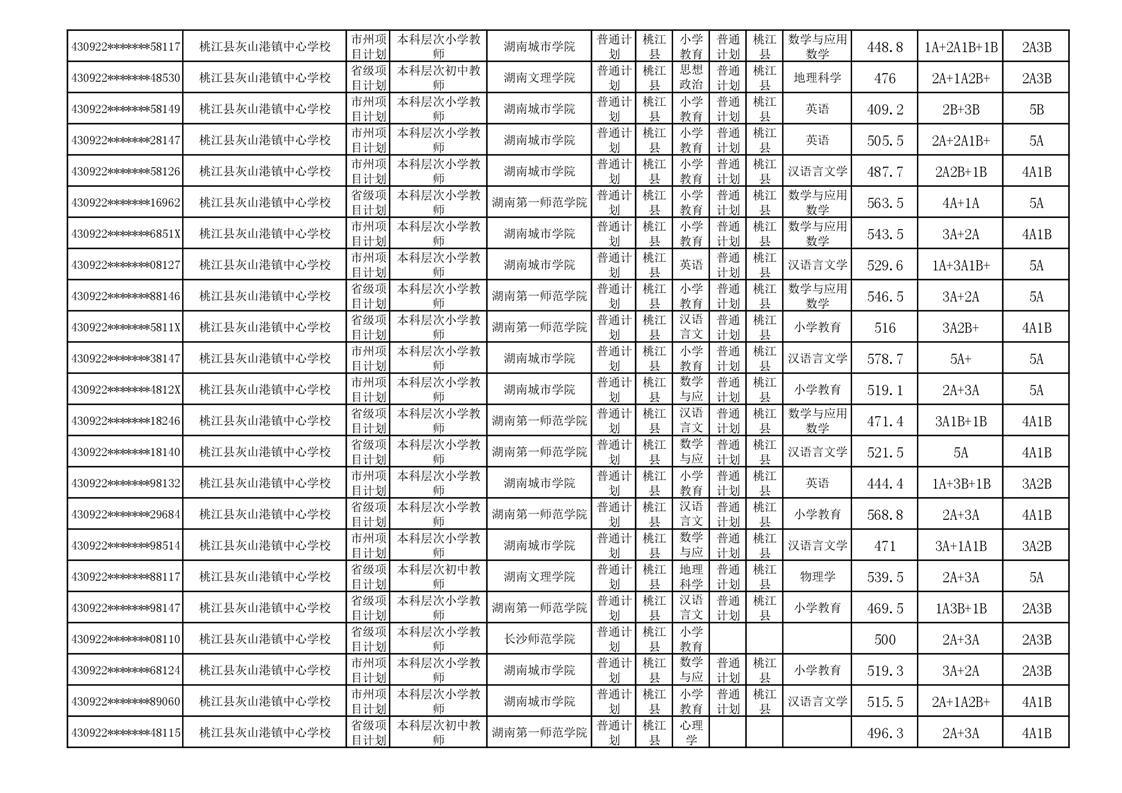
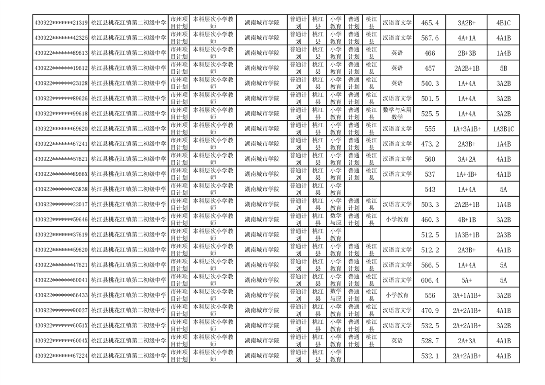
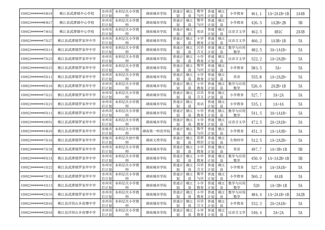
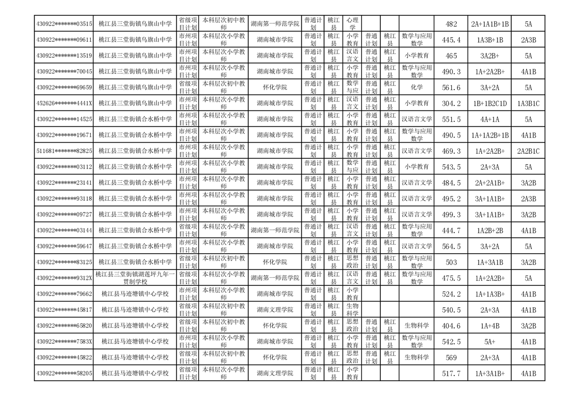
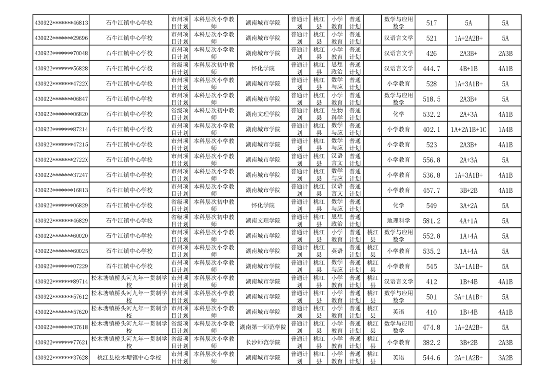
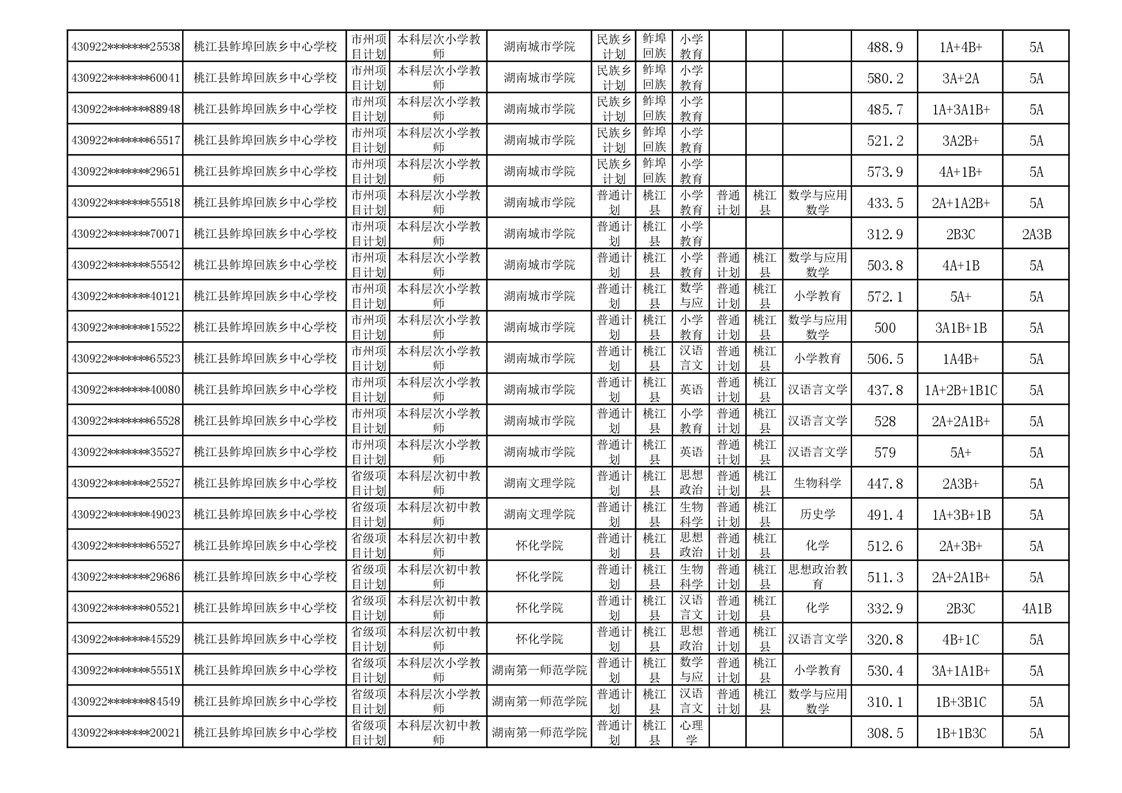
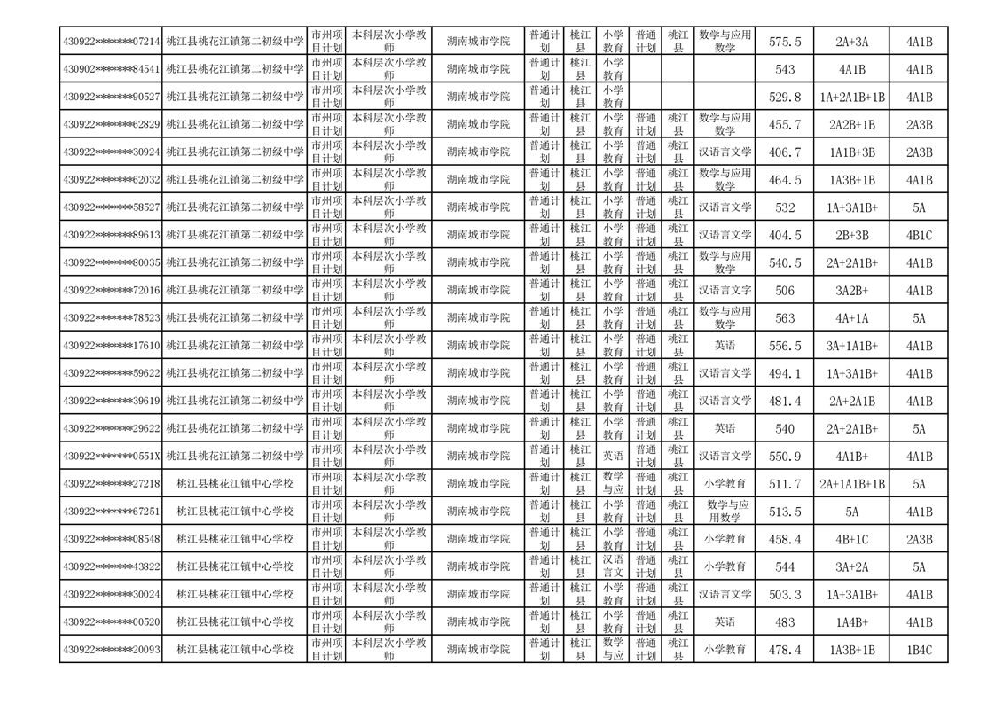
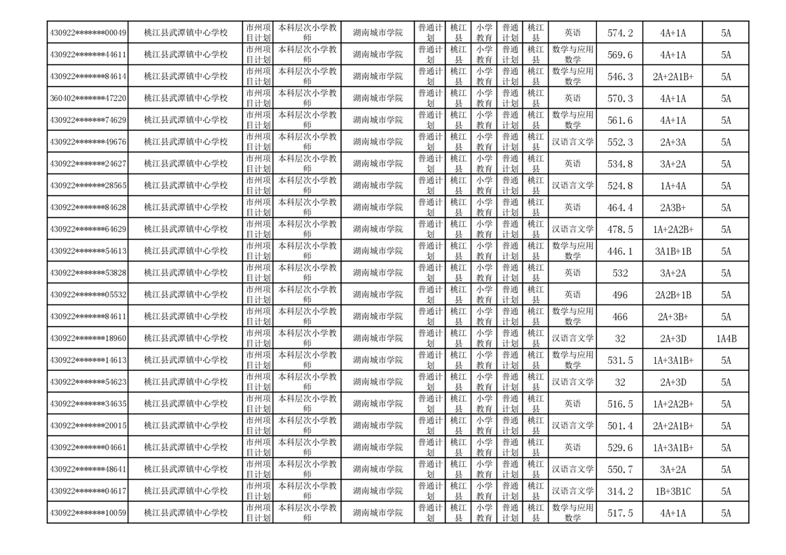
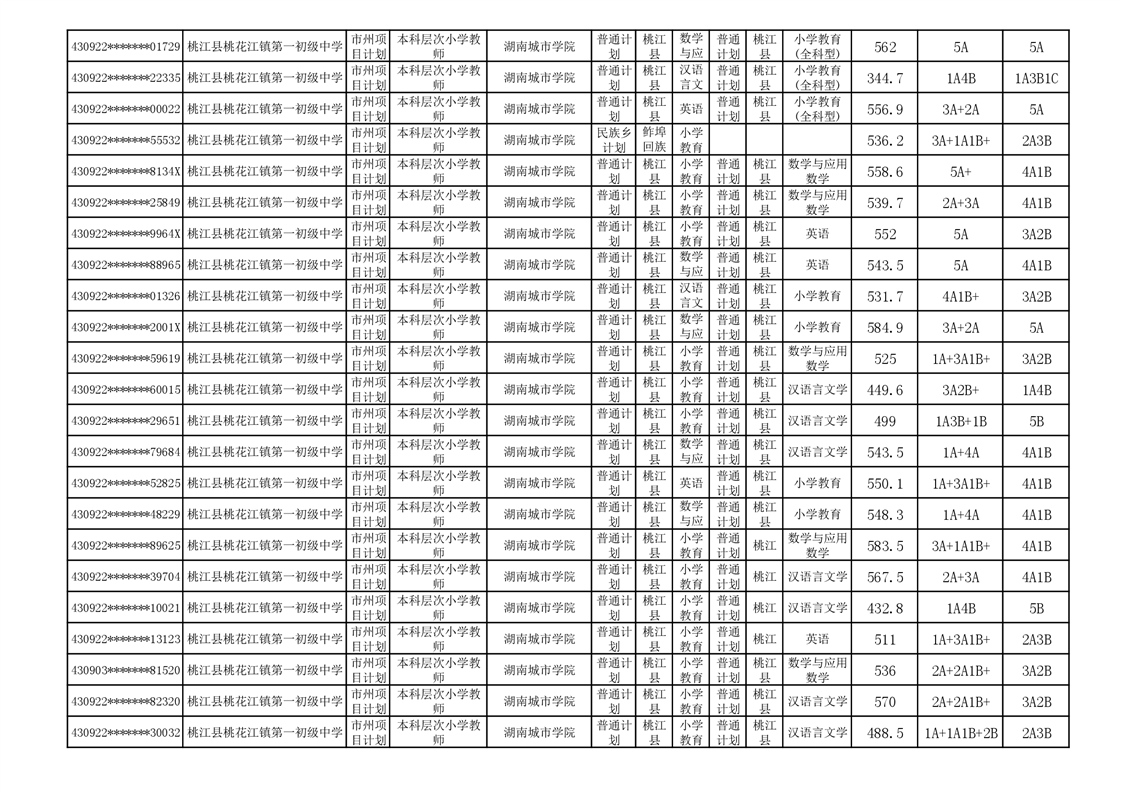
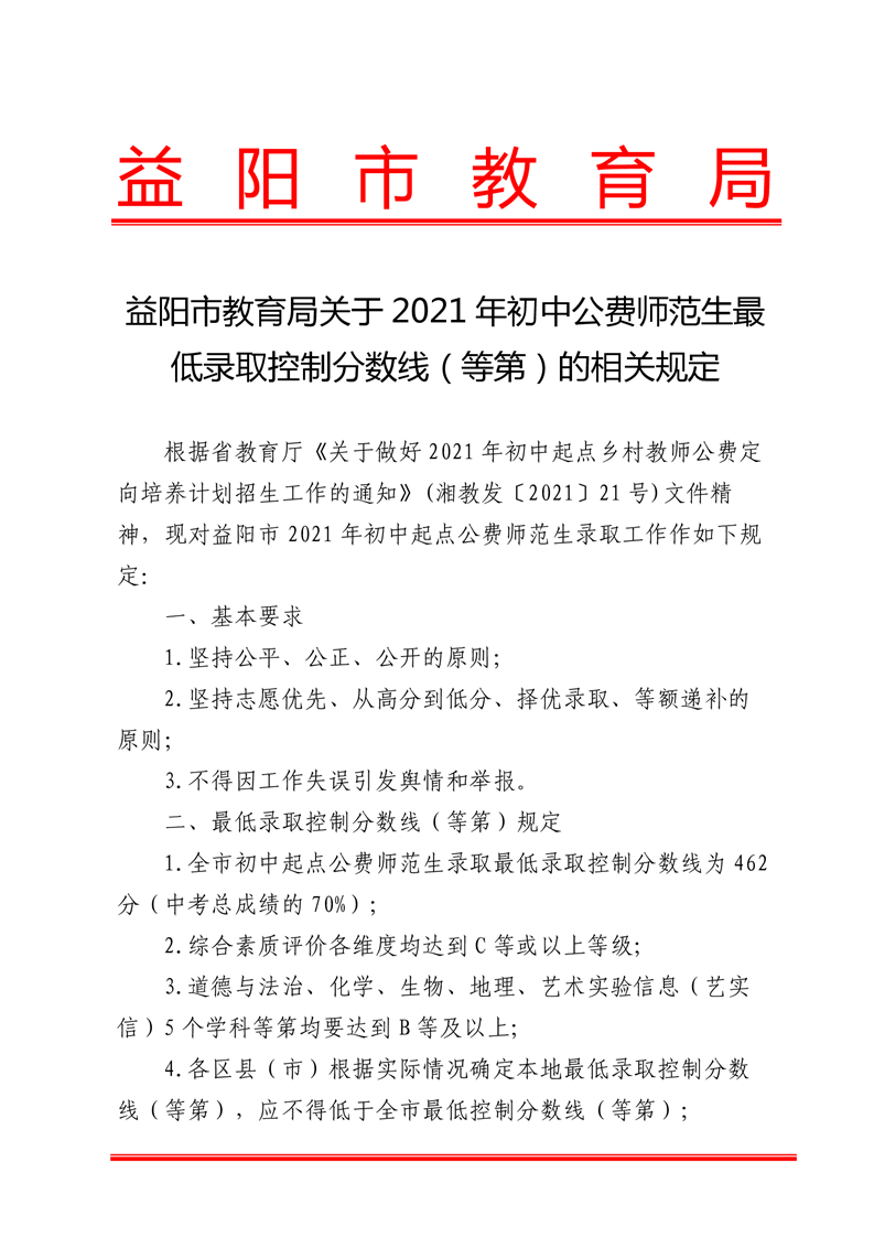
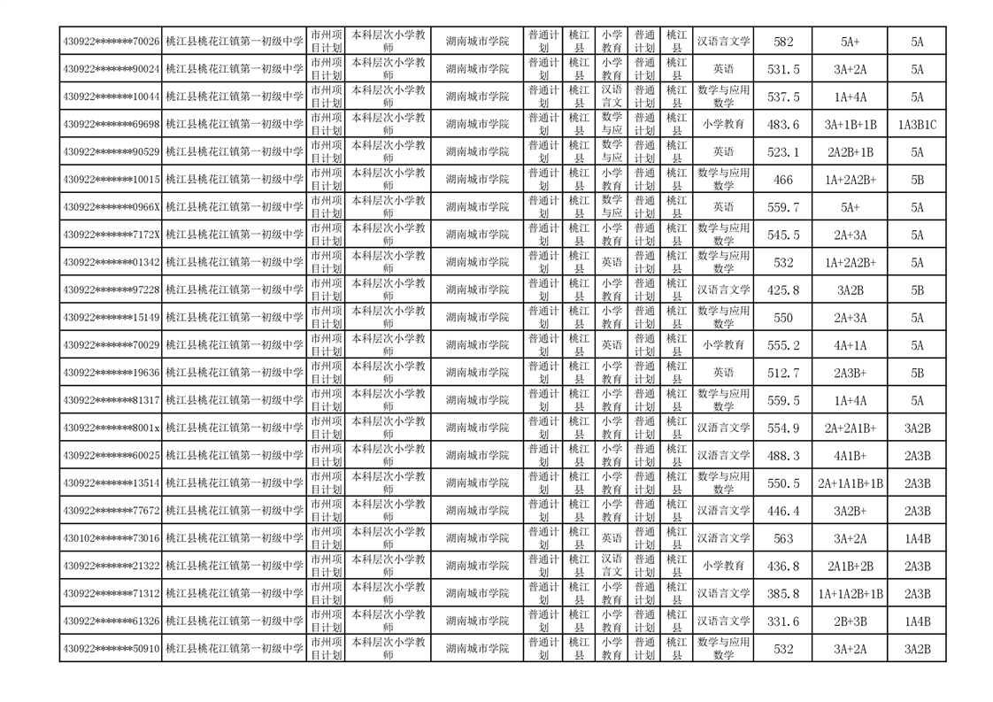
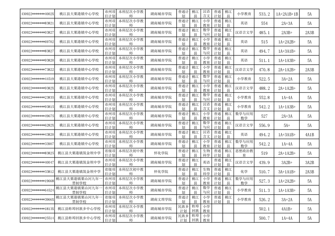
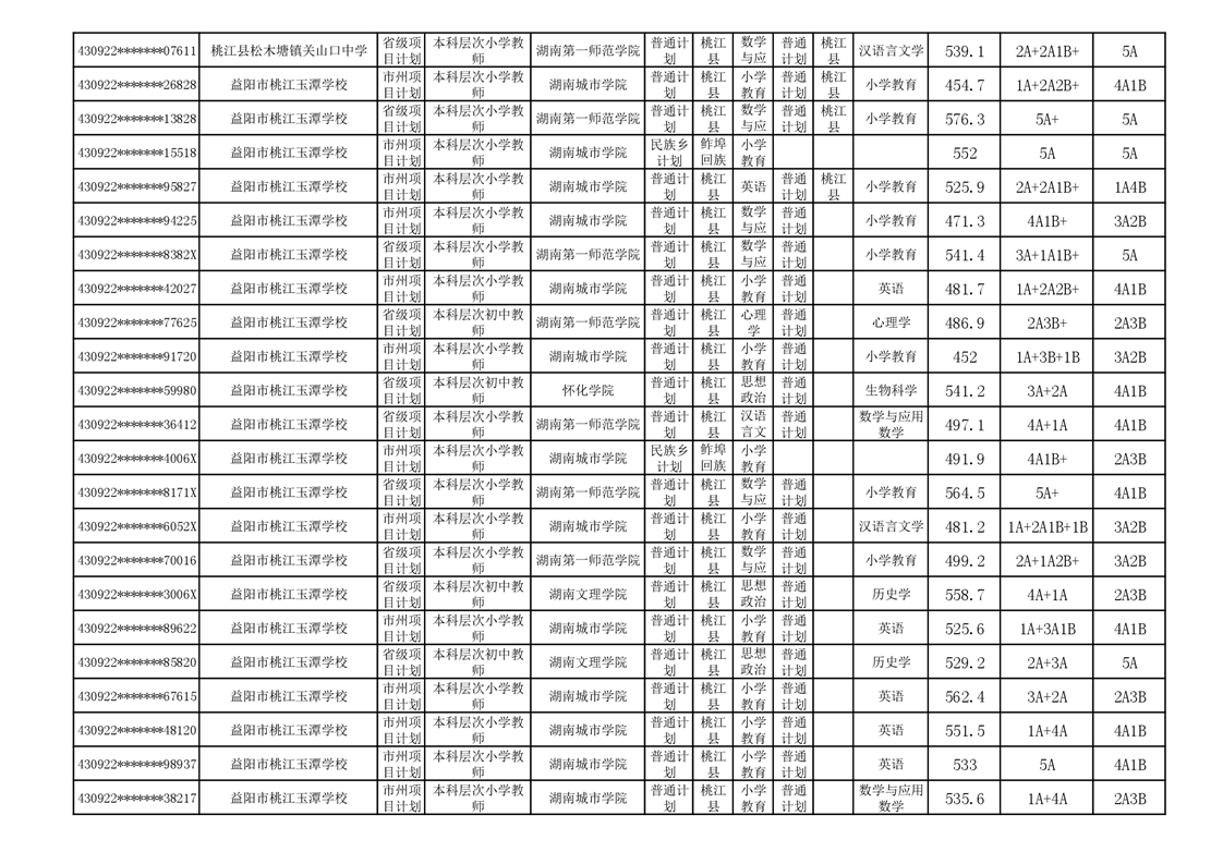
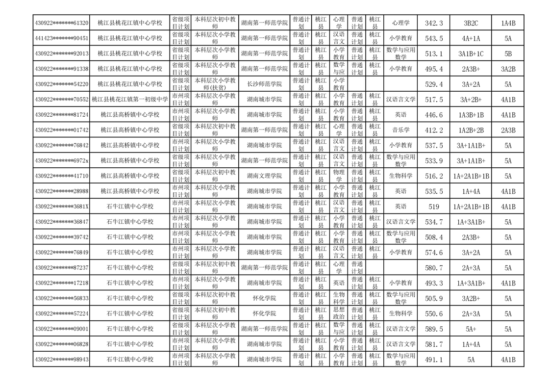
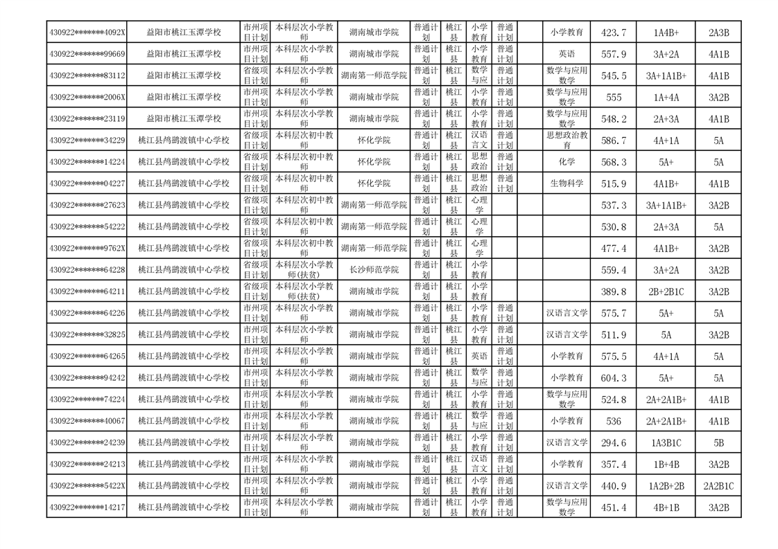
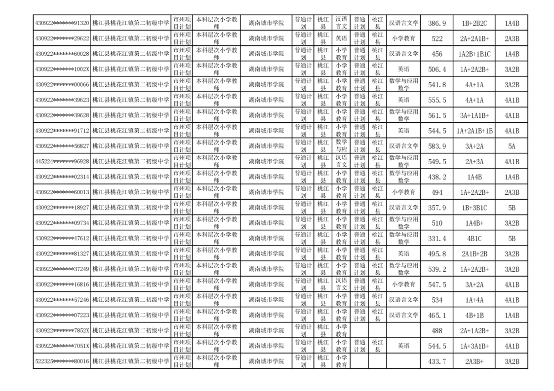
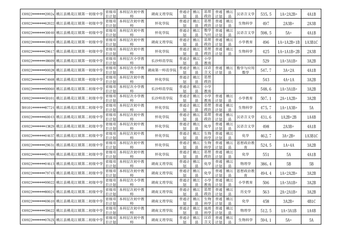
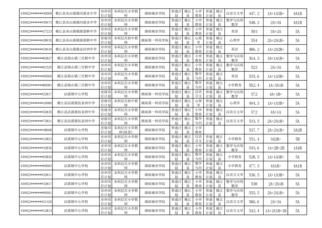
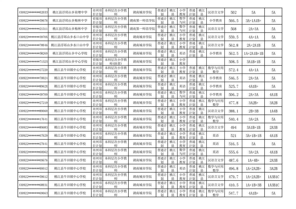
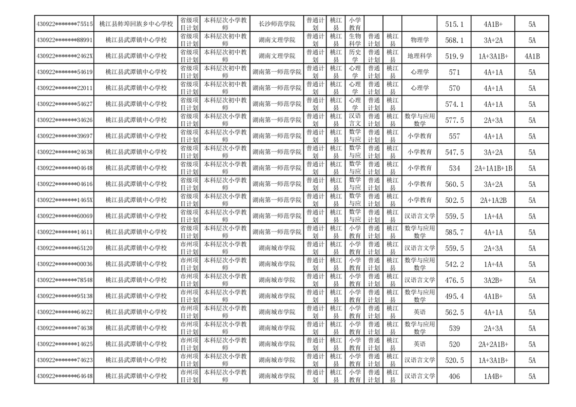
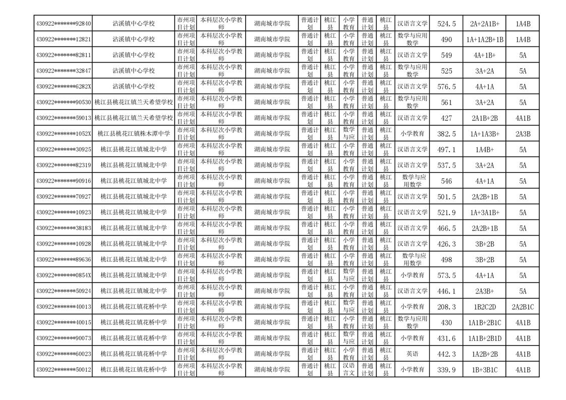
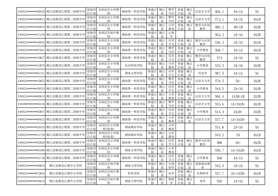
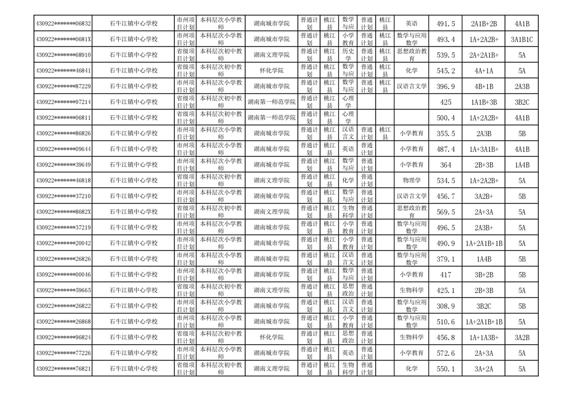
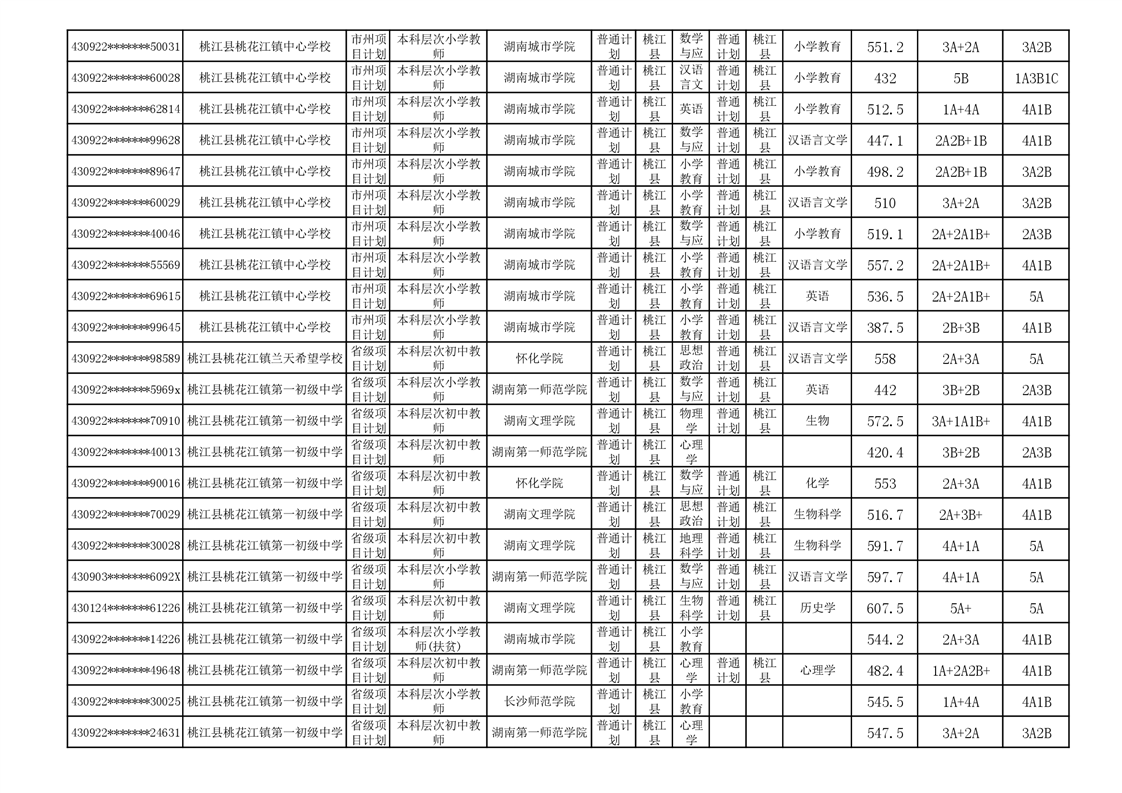
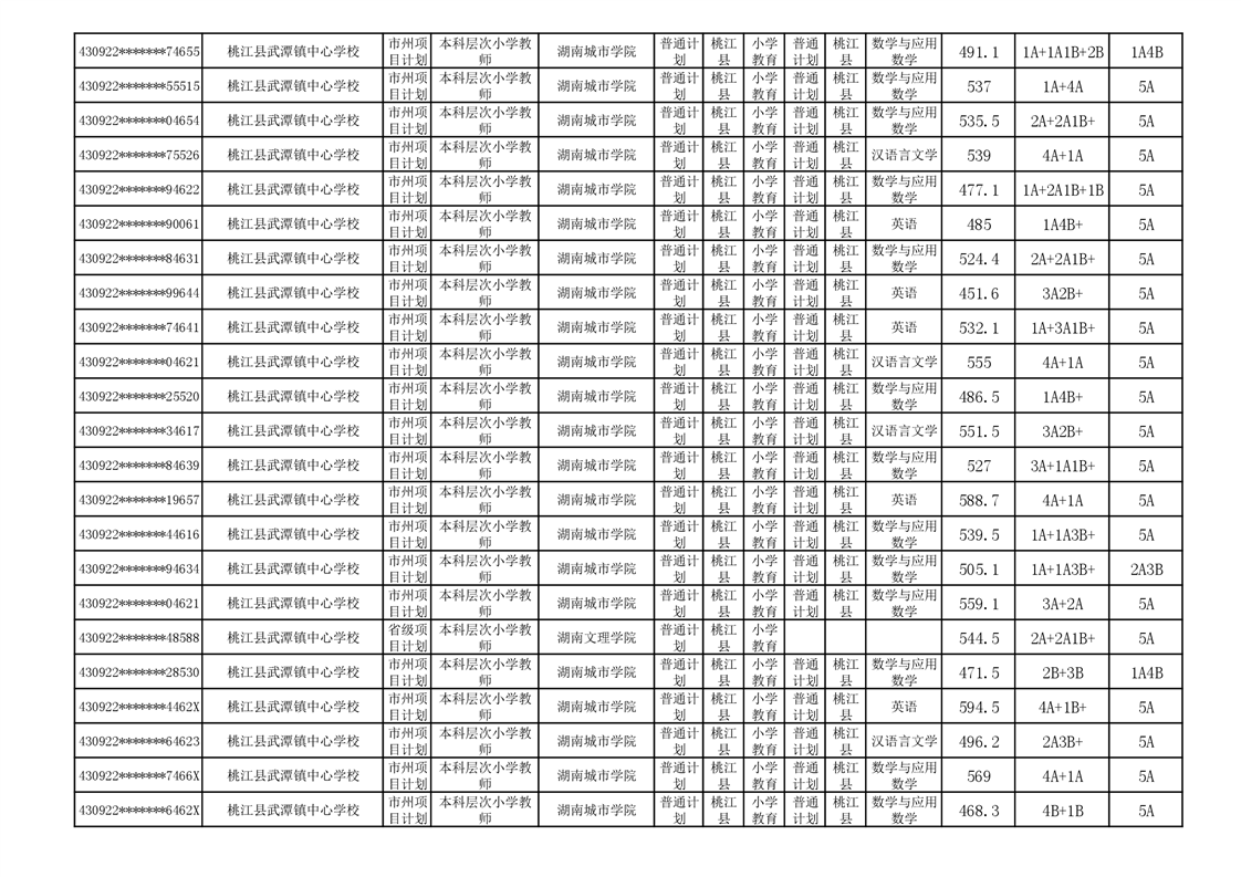
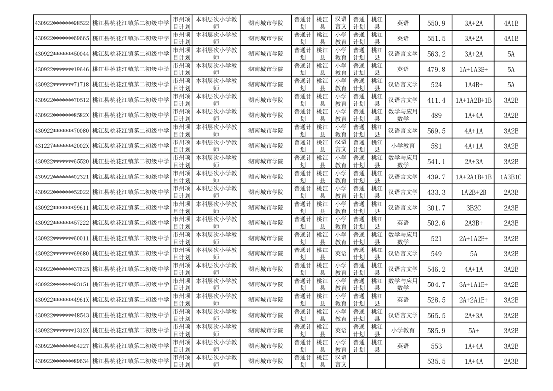
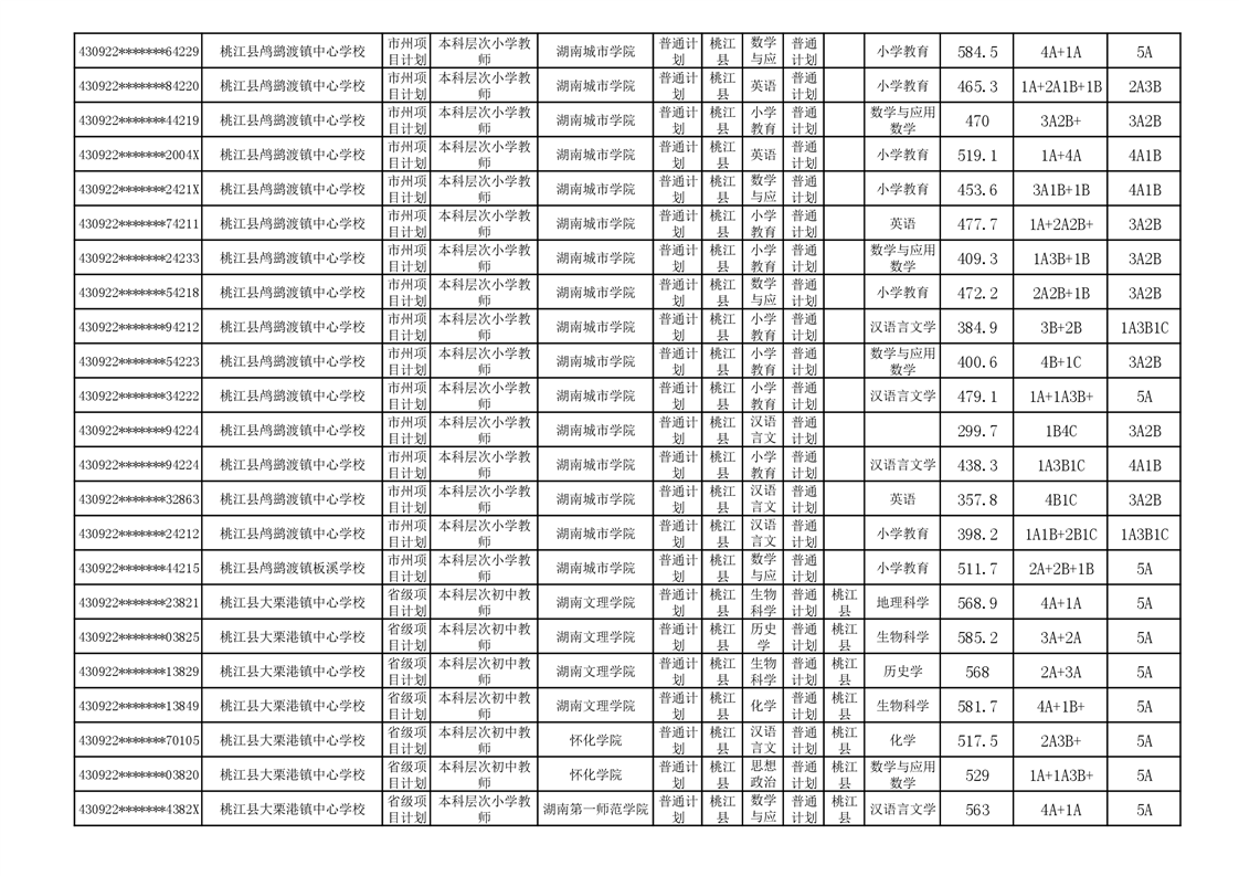
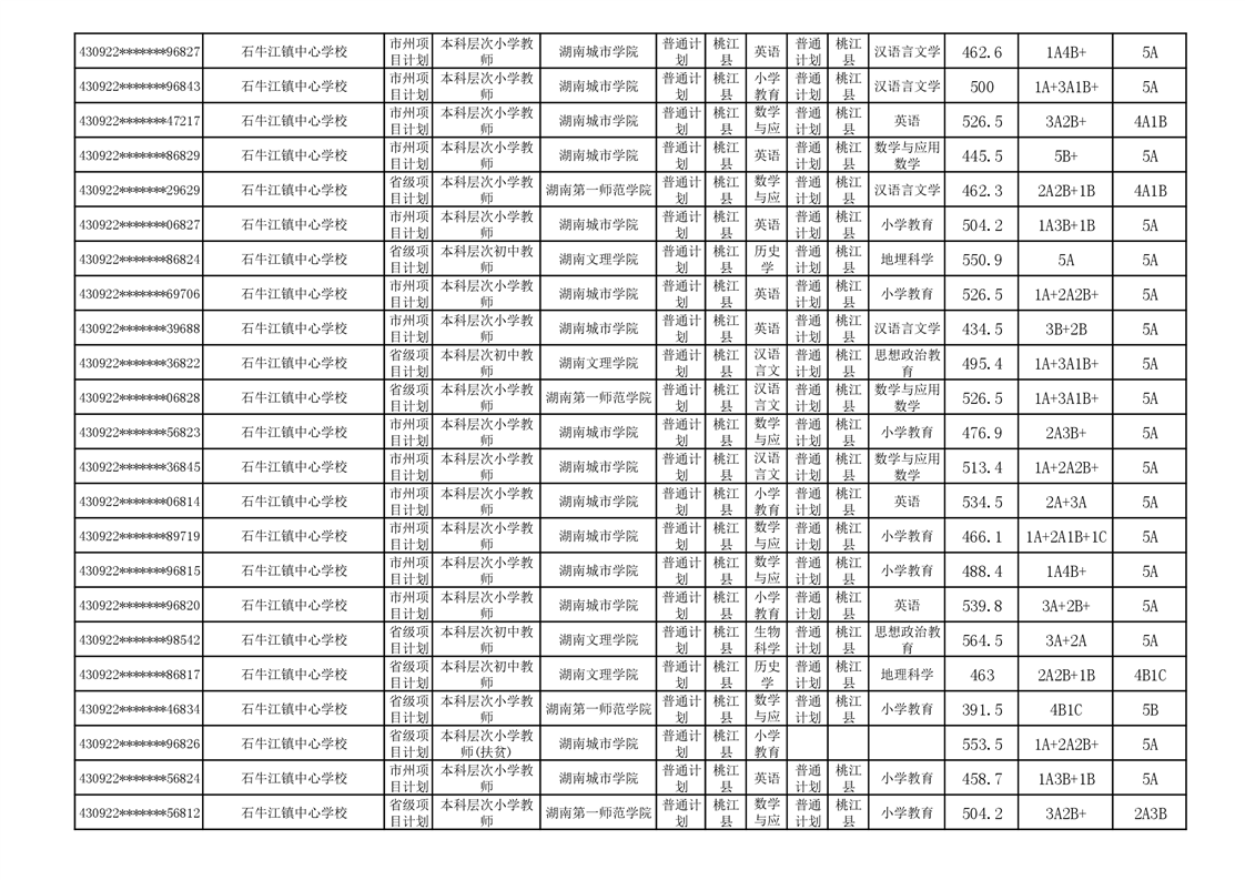
益阳市教育局关于2021年初中公费师范生最低录取控制分数线(等第)的相关规定
索引号:tjxjyj/2021-1416887
发布机构:桃江县教育局
发文日期:2021-07-06
信息类别:综合政务
公开范围:全部公开
公开方式:政府网站
索引号
tjxjyj/2021-1416887
发布机构
桃江县教育局
发文日期
2021-07-06
信息类别
综合政务
公开范围
全部公开
公开方式
政府网站
信息来源:桃江县人民政府
扫一扫在手机打开当前页
打印
关闭