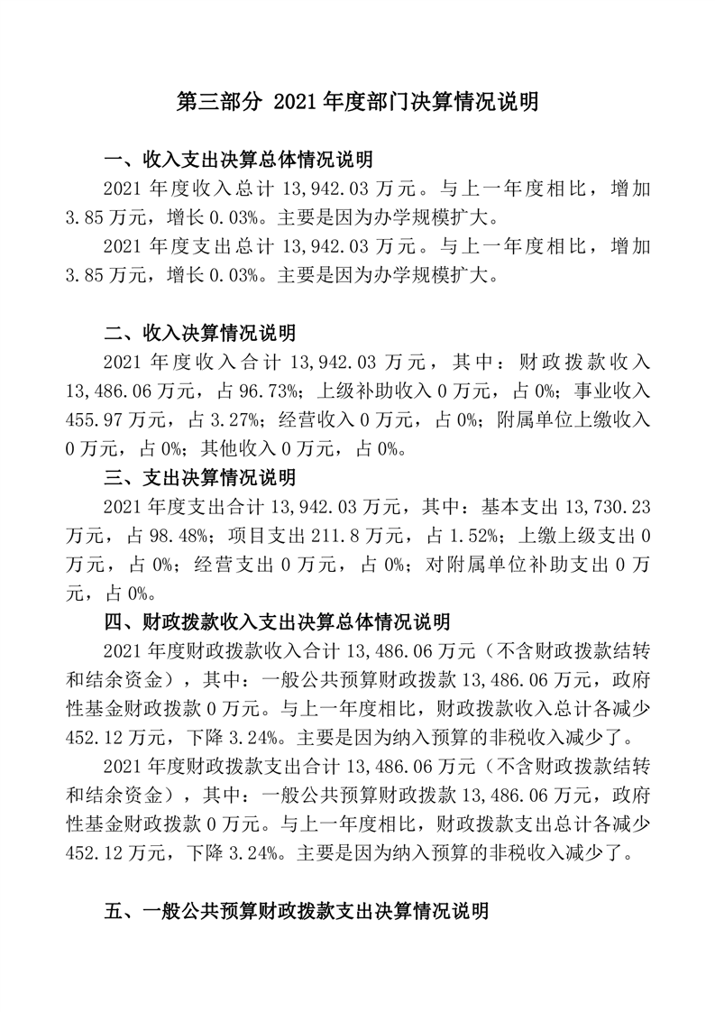
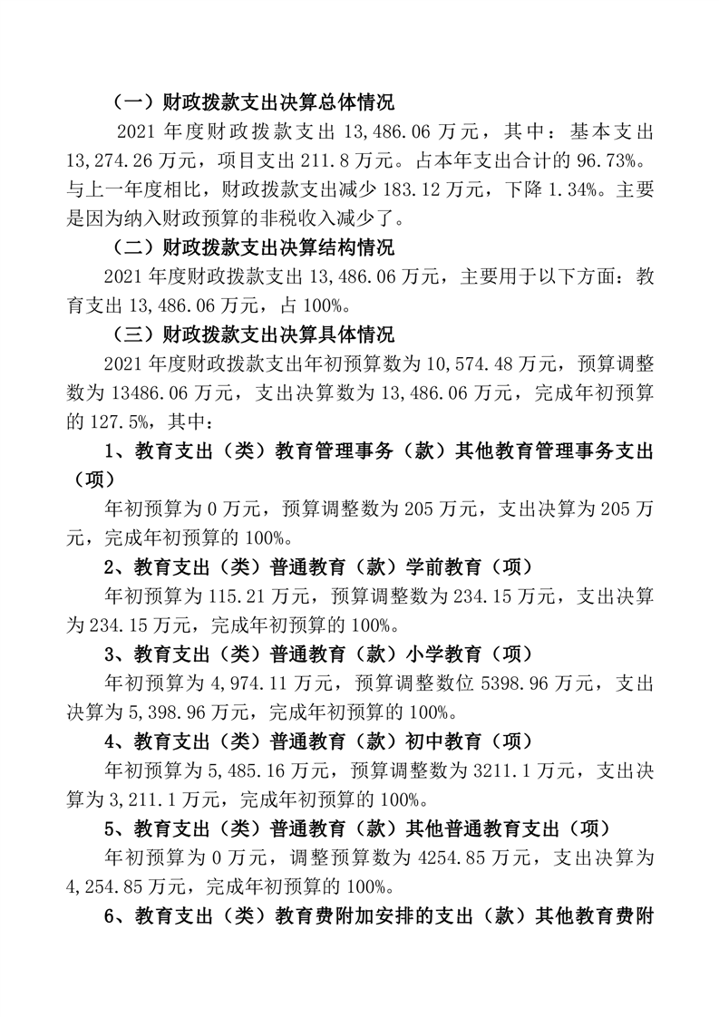
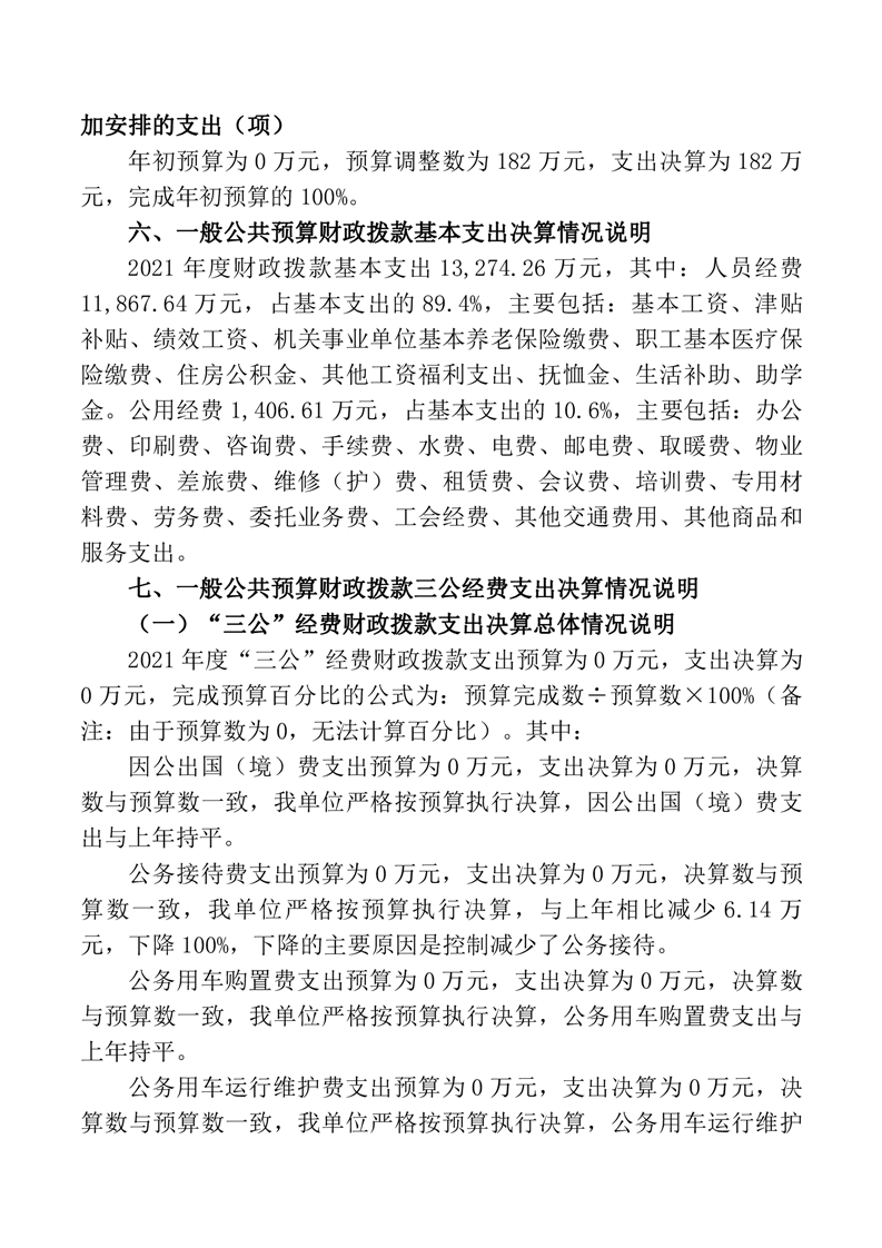
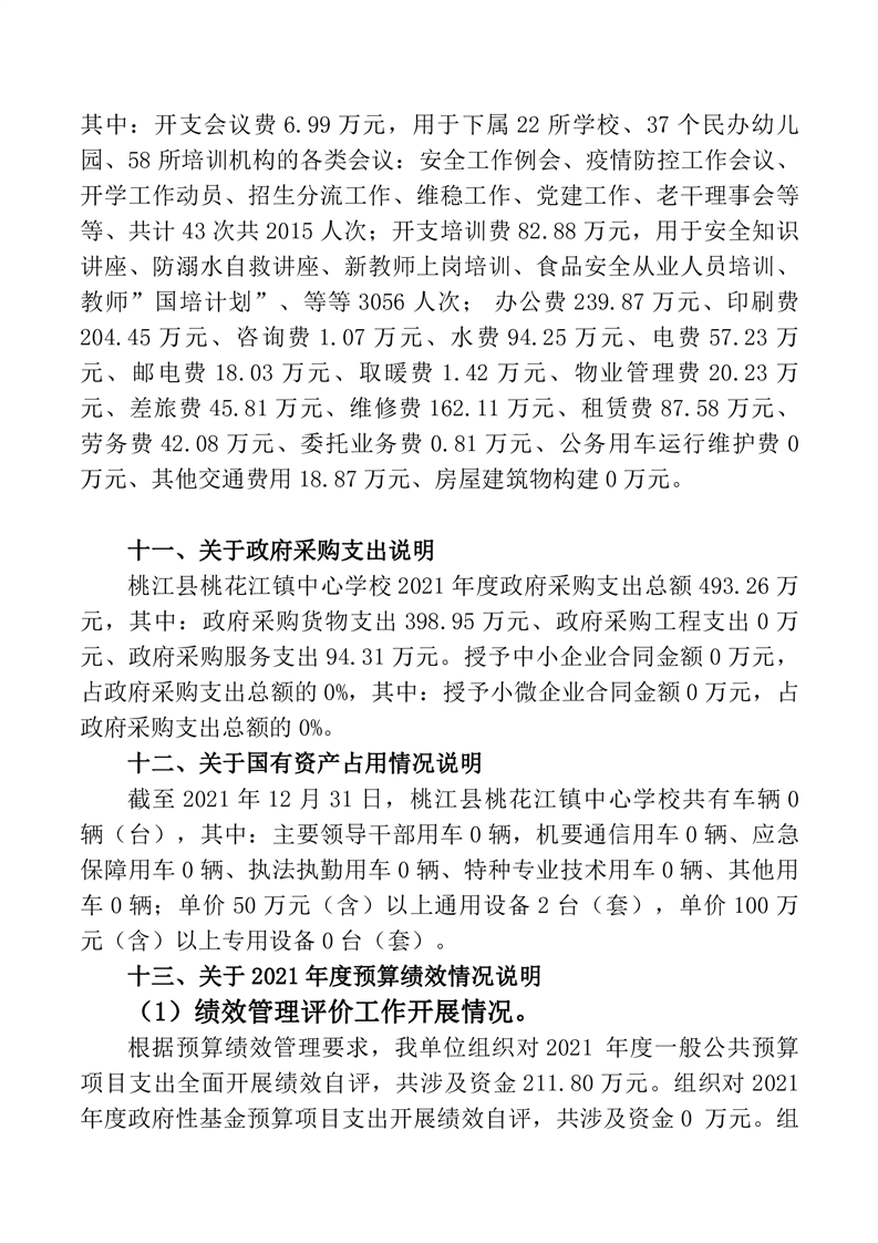
桃江县桃花江镇中心学校2021年部门决算公开
| 索引号:tjxjyj/2022-1690005 | 发布机构:桃江县教育局 | 发文日期:2022-11-15 |
| 信息类别:综合政务 | 公开范围:全部公开 | 公开方式:政府网站 |
| 索引号 | tjxjyj/2022-1690005 |
|---|---|
| 发布机构 | 桃江县教育局 |
| 发文日期 | 2022-11-15 |
| 信息类别 | 综合政务 |
| 公开范围 | 全部公开 |
| 公开方式 | 政府网站 |




















| 索引号:tjxjyj/2022-1690005 | 发布机构:桃江县教育局 | 发文日期:2022-11-15 |
| 信息类别:综合政务 | 公开范围:全部公开 | 公开方式:政府网站 |
| 索引号 | tjxjyj/2022-1690005 |
|---|---|
| 发布机构 | 桃江县教育局 |
| 发文日期 | 2022-11-15 |
| 信息类别 | 综合政务 |
| 公开范围 | 全部公开 |
| 公开方式 | 政府网站 |



















