桃江县发展和改革局2026年部门预算公开说明

索引号:tjxfzhggj/2026-2147407 发布机构:桃江县发展和改革局 发文日期:2026-01-22
信息类别:综合政务 公开范围:全部公开 公开方式:政府网站
索引号 tjxfzhggj/2026-2147407
发布机构 桃江县发展和改革局
发文日期 2026-01-22
信息类别 综合政务
公开范围 全部公开
公开方式 政府网站













































































信息来源:桃江县发改局
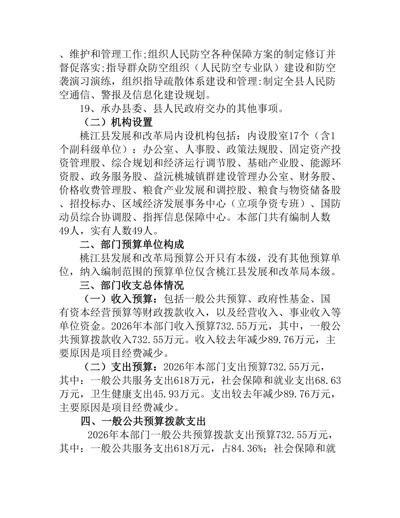
扫一扫在手机打开当前页