当前位置:
首页
>
政府信息公开目录
>
政府部门
>
县发展和改革局
>
法规文件
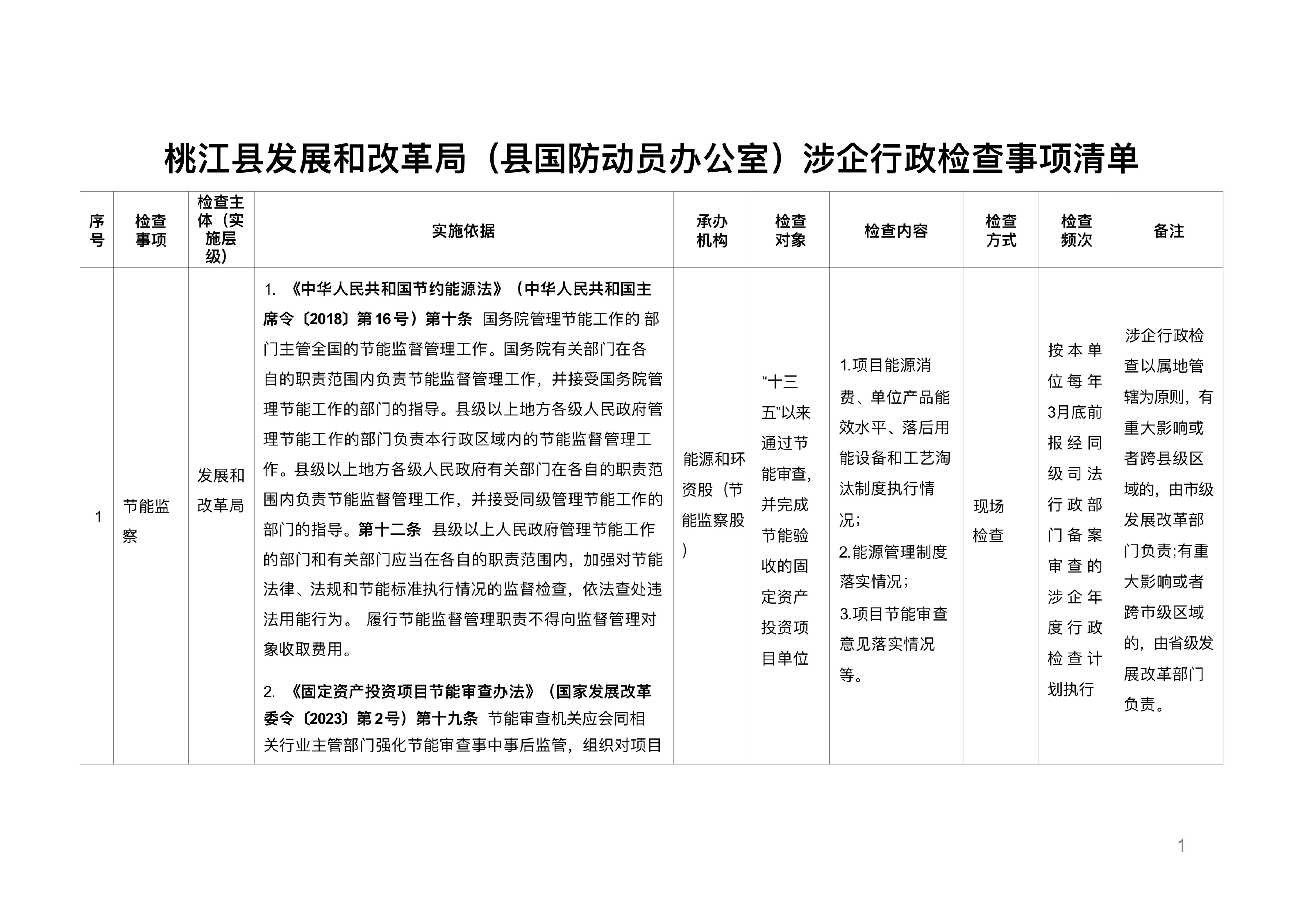
桃江县发展和改革局(县国防动员办公室)涉企行政检查事项清单
索引号:tjxfzhggj/2025-2079690
发布机构:桃江县发展和改革局
发文日期:2025-06-30
信息类别:综合政务
公开范围:全部公开
公开方式:政府网站
索引号
tjxfzhggj/2025-2079690
发布机构
桃江县发展和改革局
发文日期
2025-06-30
信息类别
综合政务
公开范围
全部公开
公开方式
政府网站
信息来源:桃江县发改局
扫一扫在手机打开当前页
打印
关闭