当前位置:
首页
>
政务公开
>
财政预决算公开
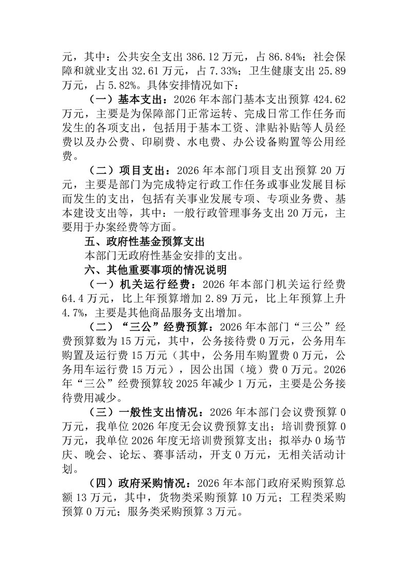
桃江县森林公安局2026年部门预算公开说明
发布时间:2026-01-22 09:13
信息来源:森林公安
作者:
浏览量:
字体:
大
中
小
桃江县森林公安局2026年部门预算公开表.xlsx
扫一扫在手机打开当前页
打印
关闭