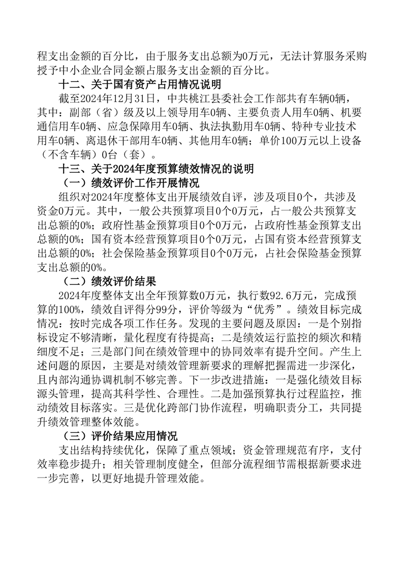
当前位置:
首页
>
政务公开
>
财政预决算公开
2024年度中共桃江县委社会工作部部门决算
发布时间:2025-11-13 10:34
信息来源:中共桃江县委社会工作部
作者:
浏览量:
字体:
大
中
小
2024年社会部整体支出绩效评价报告2025.11.13 .doc
扫一扫在手机打开当前页
打印
关闭