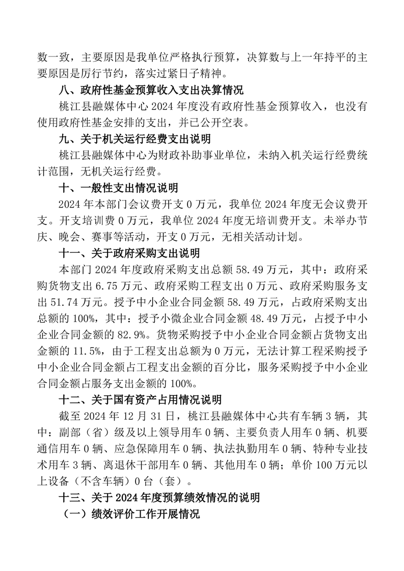
当前位置: 首页 > 政务公开 > 财政预决算公开
2024年度部门整体支出绩效评价基础数据表.pdf 节目提质扩容项目绩效评价(2024年65万元正稿).doc 无线覆盖项目绩效评价(2024年31.2万元正稿).doc