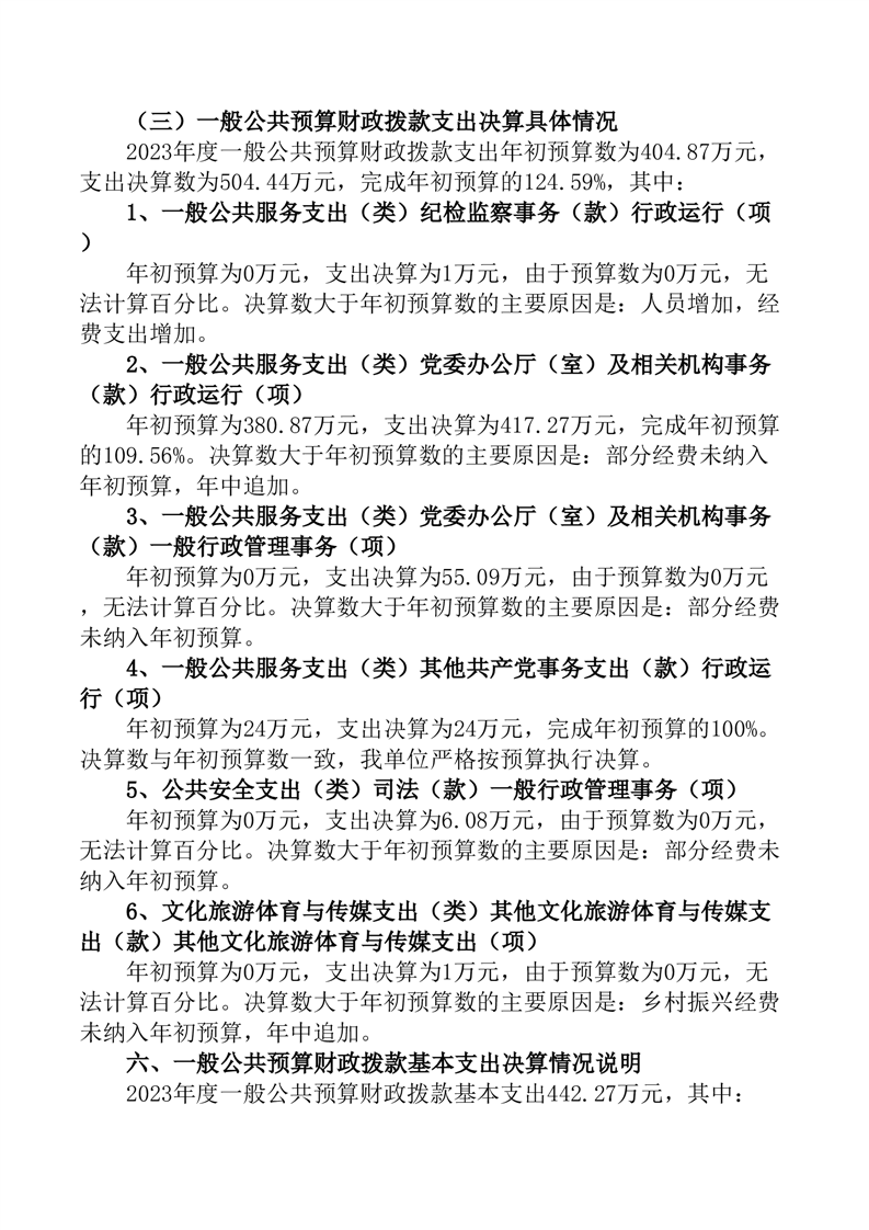
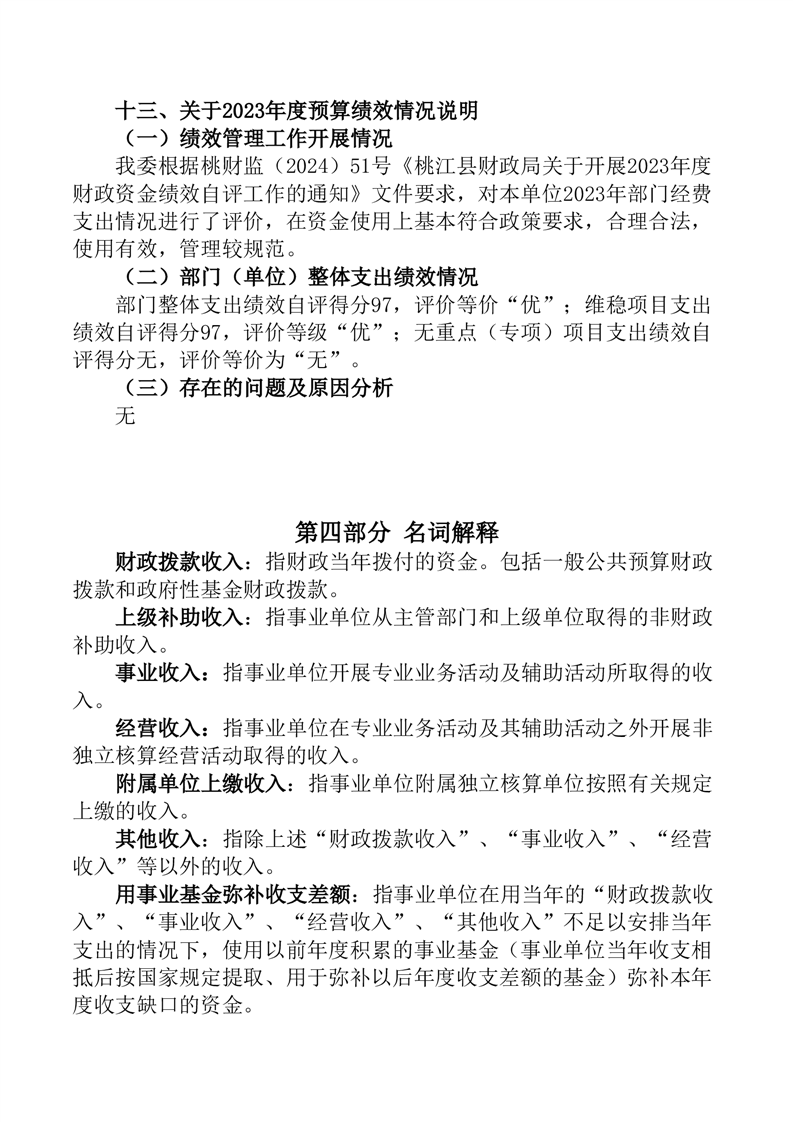
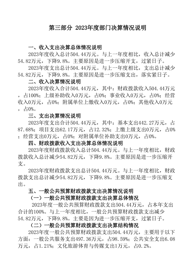
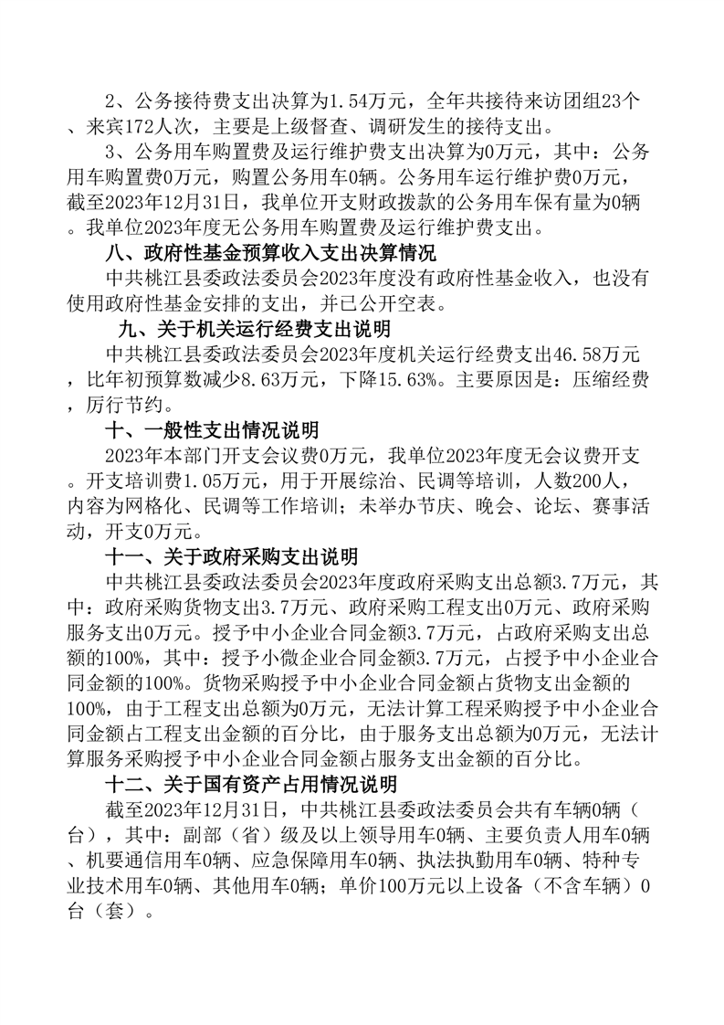
当前位置:
首页
>
政务公开
>
财政预决算公开
2023年中共桃江县委政法委员会部门决算
发布时间:2024-11-14 11:28
信息来源:县委政法委
作者:
浏览量:
字体:
大
中
小
中共桃江县委政法委2023年绩效评价.docx
扫一扫在手机打开当前页
打印
关闭