当前位置:
首页
>
政务公开
>
财政预决算公开
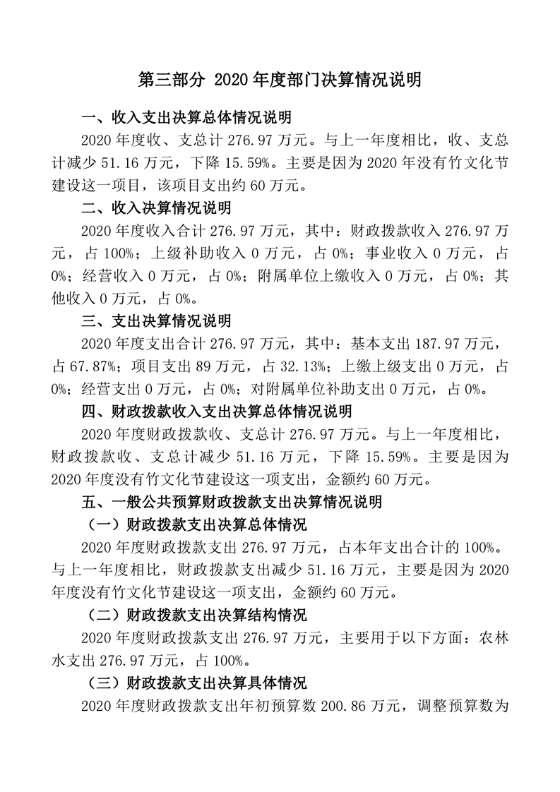
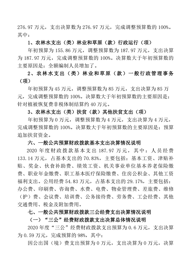
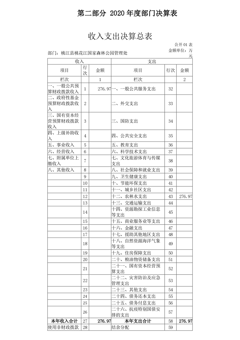
2020年度桃江县桃花江国家森林公园管理处部门决算
发布时间:2021-11-05 10:45
信息来源:桃江县桃花江国家森林公园管理处
作者:
浏览量:
字体:
大
中
小
2020年桃花江国家森林公园绩效评价报告.doc
扫一扫在手机打开当前页
打印
关闭