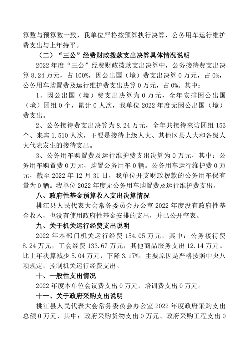
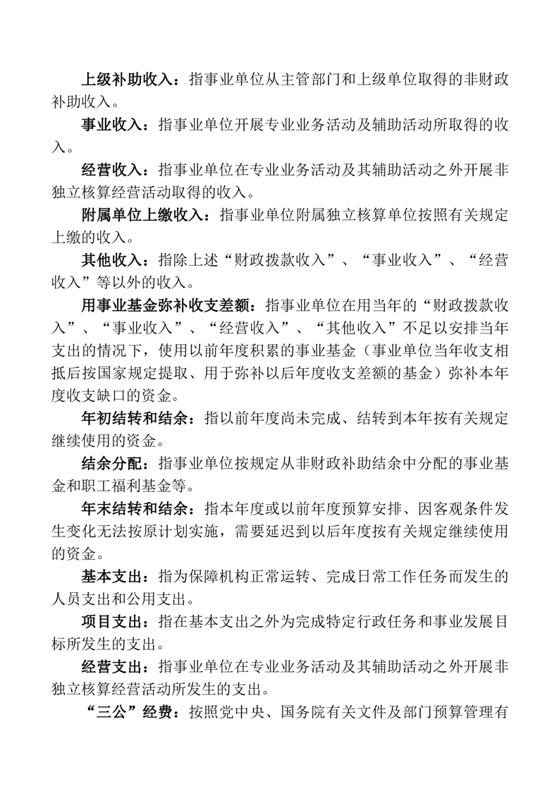
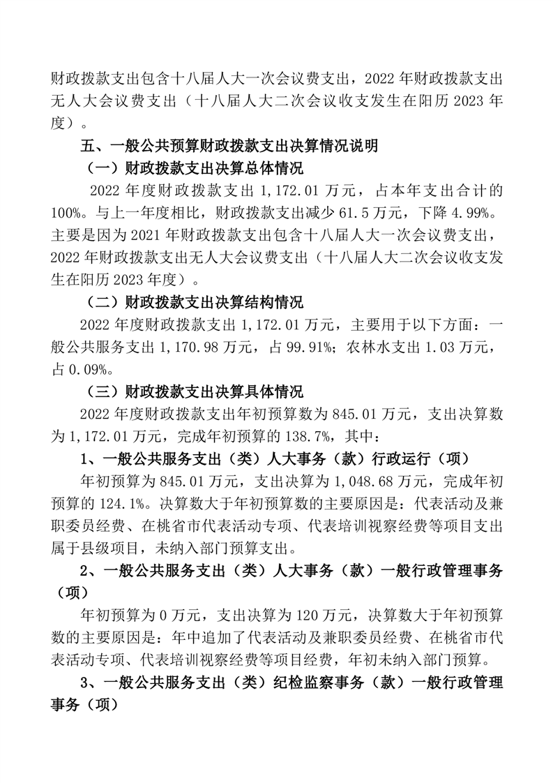
当前位置:
首页
>
政务公开
>
财政预决算公开
桃江县人民代表大会常务委员会办公室2022年部门决算公开说明
发布时间:2023-11-02 16:21
信息来源:县人大办
作者:
浏览量:
字体:
大
中
小
2022年人大办绩效自评报告.doc
扫一扫在手机打开当前页
打印
关闭