当前位置:
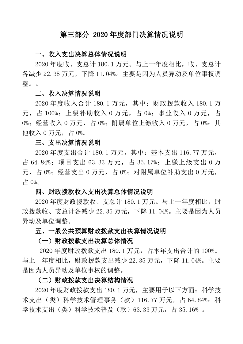
首页
>
政务公开
>
财政预决算公开
2020年度桃江县科学技术协会部门决算
发布时间:2021-11-05 10:08
信息来源:县科协
作者:
浏览量:
字体:
大
中
小
扫一扫在手机打开当前页
打印
关闭