当前位置:
首页
>
政务公开
>
财政预决算公开
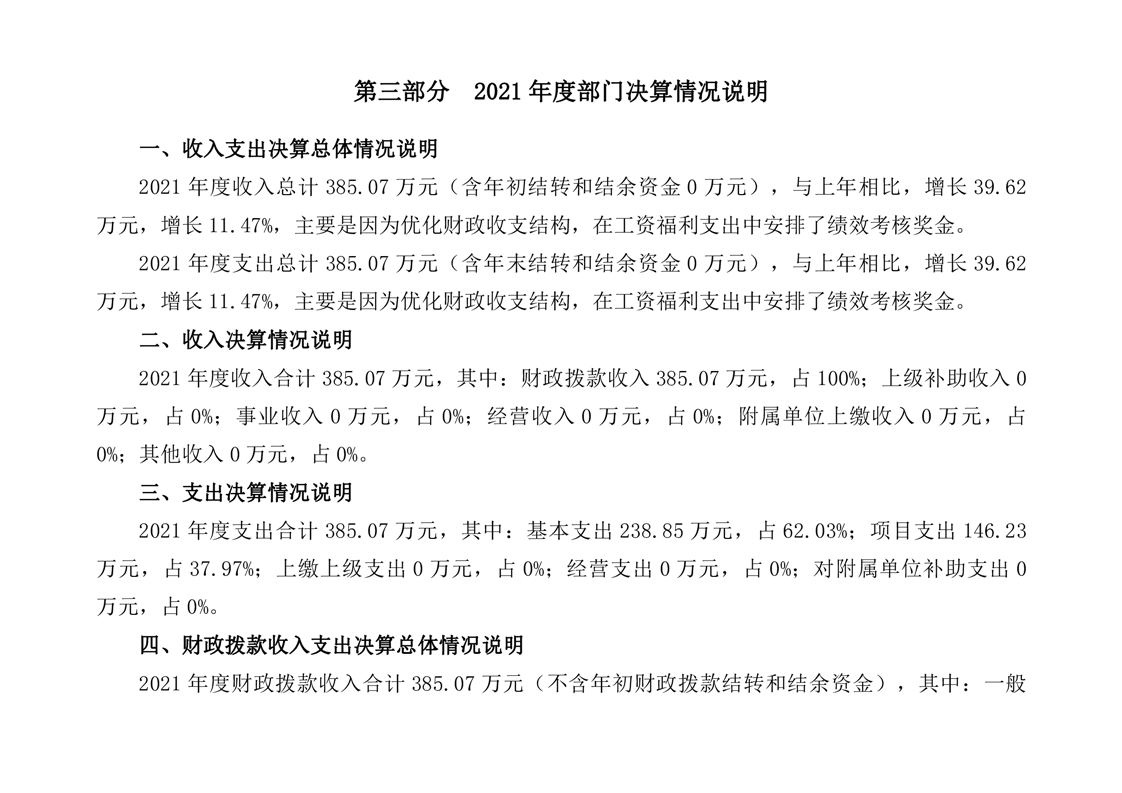
2021 年度中共桃江县委巡察工作领导小组办公室部门决算
发布时间:2022-11-10 18:11
信息来源:桃江县委巡察办
作者:
浏览量:
字体:
大
中
小
扫一扫在手机打开当前页
打印
关闭