当前位置:
首页
>
政务公开
>
财政预决算公开
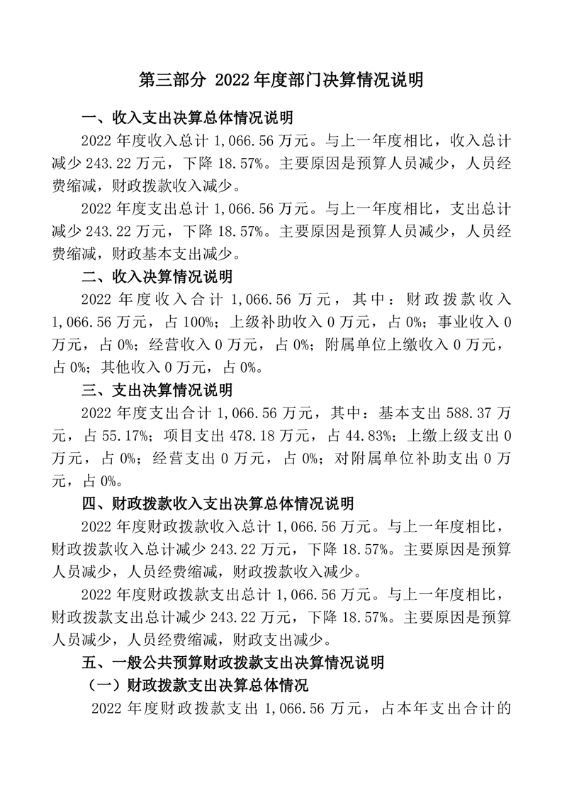
中共桃江县委组织部2022年部门决算
发布时间:2023-11-06 16:08
信息来源:桃江县委组织部
作者:
浏览量:
字体:
大
中
小
中共桃江县委组织部2022年度部门整体支出绩效报告.doc
中共桃江县委组织部2022年度项目支出绩效报告.doc
扫一扫在手机打开当前页
打印
关闭