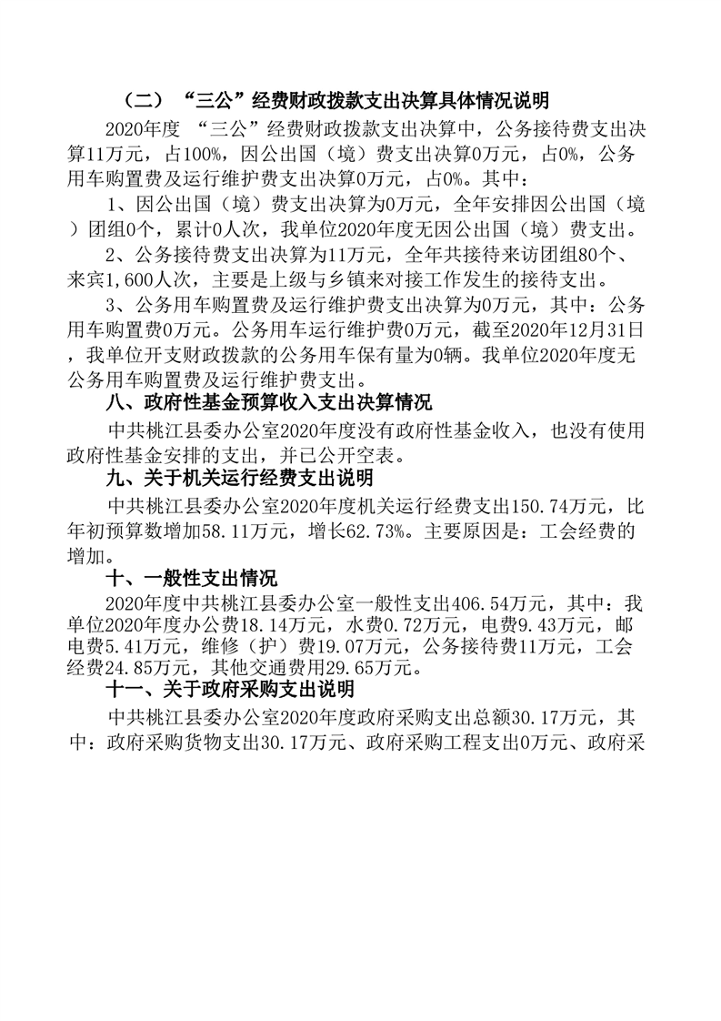
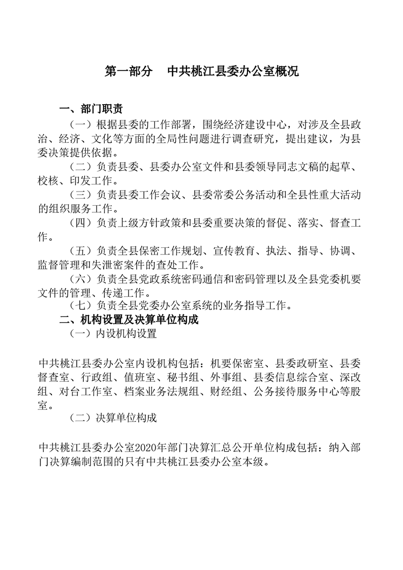
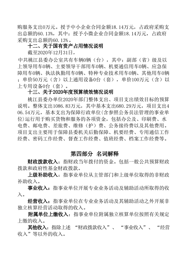
当前位置:
首页
>
政务公开
>
财政预决算公开
2020年县委办决算公开
发布时间:2021-11-04 17:07
信息来源:桃江县人民政府
作者:
浏览量:
字体:
大
中
小
扫一扫在手机打开当前页
打印
关闭