当前位置:
首页
>
政务公开
>
财政预决算公开
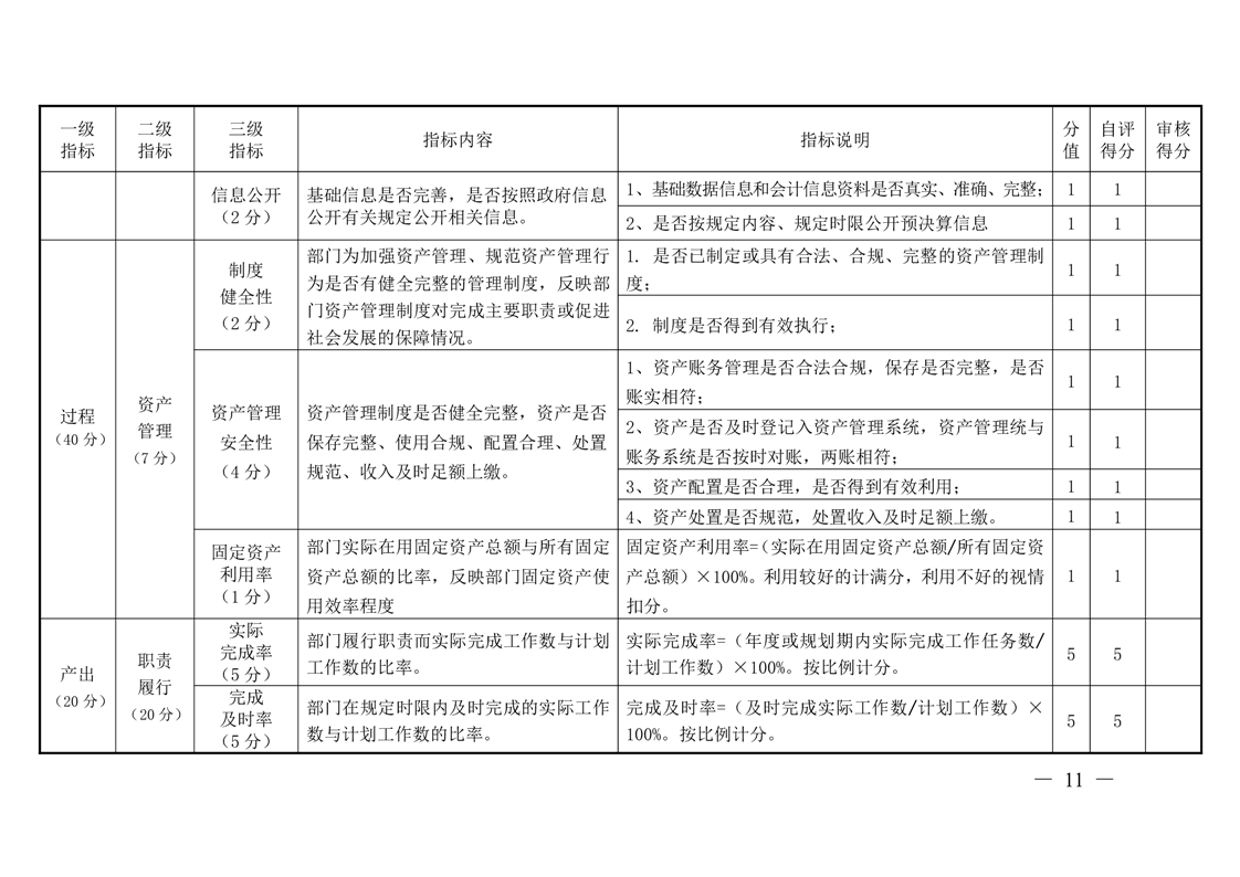
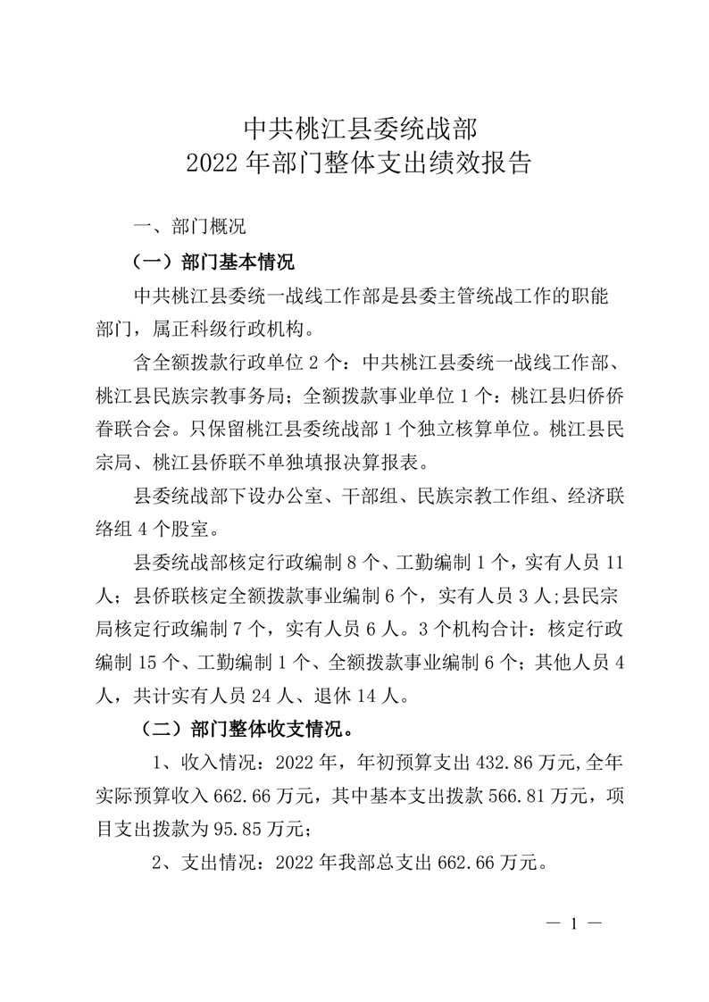
中共桃江县委统战部2022年部门整体支出绩效报告
发布时间:2023-05-16 09:08
信息来源:县委统战部
作者:
浏览量:
字体:
大
中
小
扫一扫在手机打开当前页
打印
关闭