当前位置:
首页
>
政务公开
>
财政预决算公开
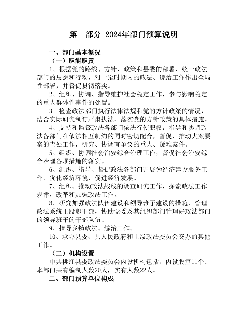
桃江县委政法委员会2024年部门预算公开说明
发布时间:2024-01-26 16:23
信息来源:县委政法委员会
作者:
浏览量:
字体:
大
中
小
2024年部门预算公开表.xlsx
扫一扫在手机打开当前页
打印
关闭