当前位置:
首页
>
政务公开
>
财政预决算公开
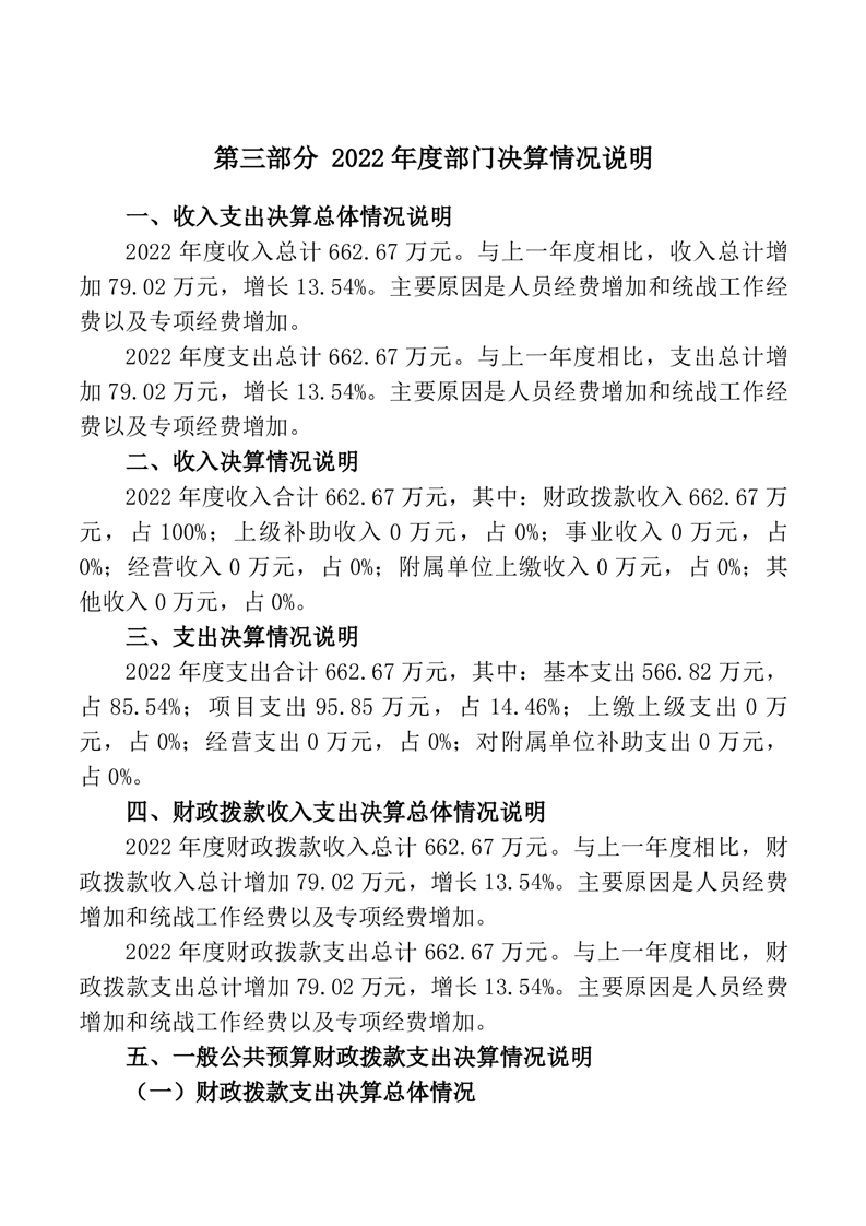
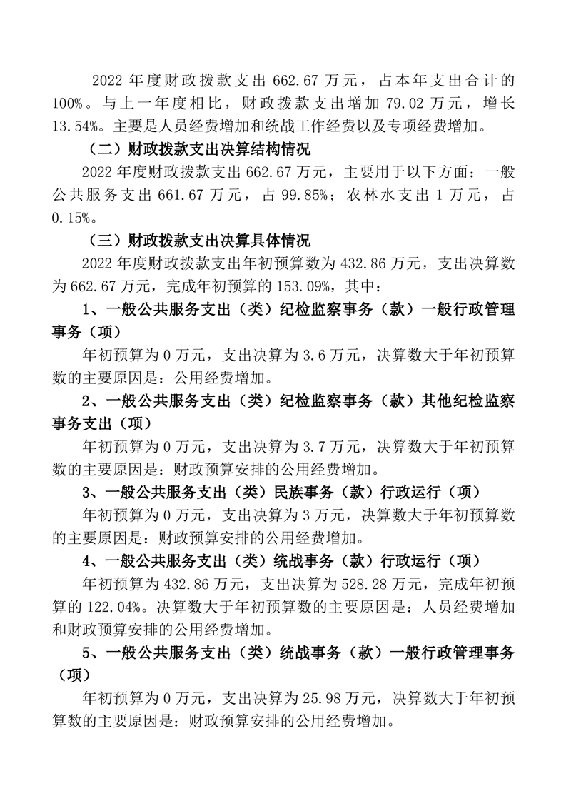
2022年度中共桃江县委统一战线工作部部门决算
发布时间:2023-11-06 09:09
信息来源:县委统战部
作者:
浏览量:
字体:
大
中
小
统战部2022年度财政资金绩效自评报告.doc
扫一扫在手机打开当前页
打印
关闭