当前位置:
首页
>
政务公开
>
财政预决算公开
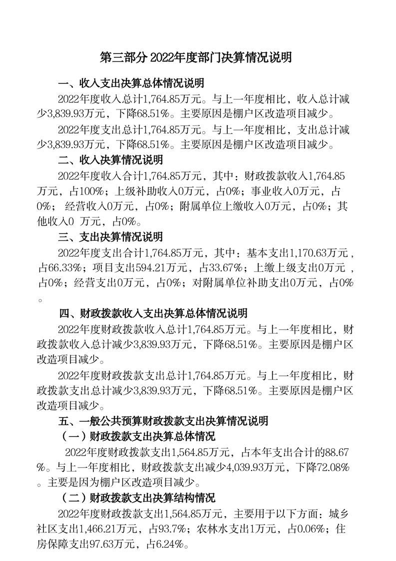
桃江县住房保障服务中心2022年部门决算公开说明
发布时间:2023-11-07 10:15
信息来源:县住保服务中心
作者:
浏览量:
字体:
大
中
小
保障性住房支出绩效评价报告.docx
2022住保中心部门整体绩效评价.doc
扫一扫在手机打开当前页
打印
关闭