当前位置:
首页
>
政务公开
>
财政预决算公开
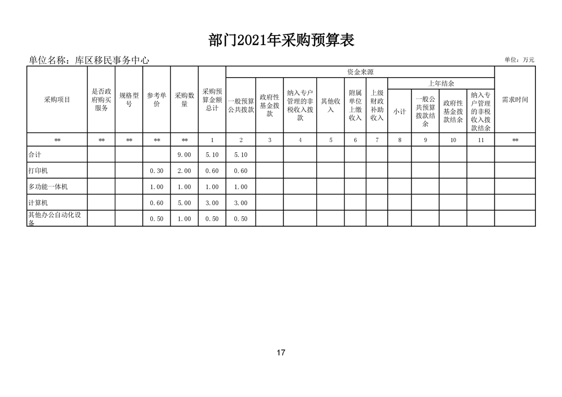
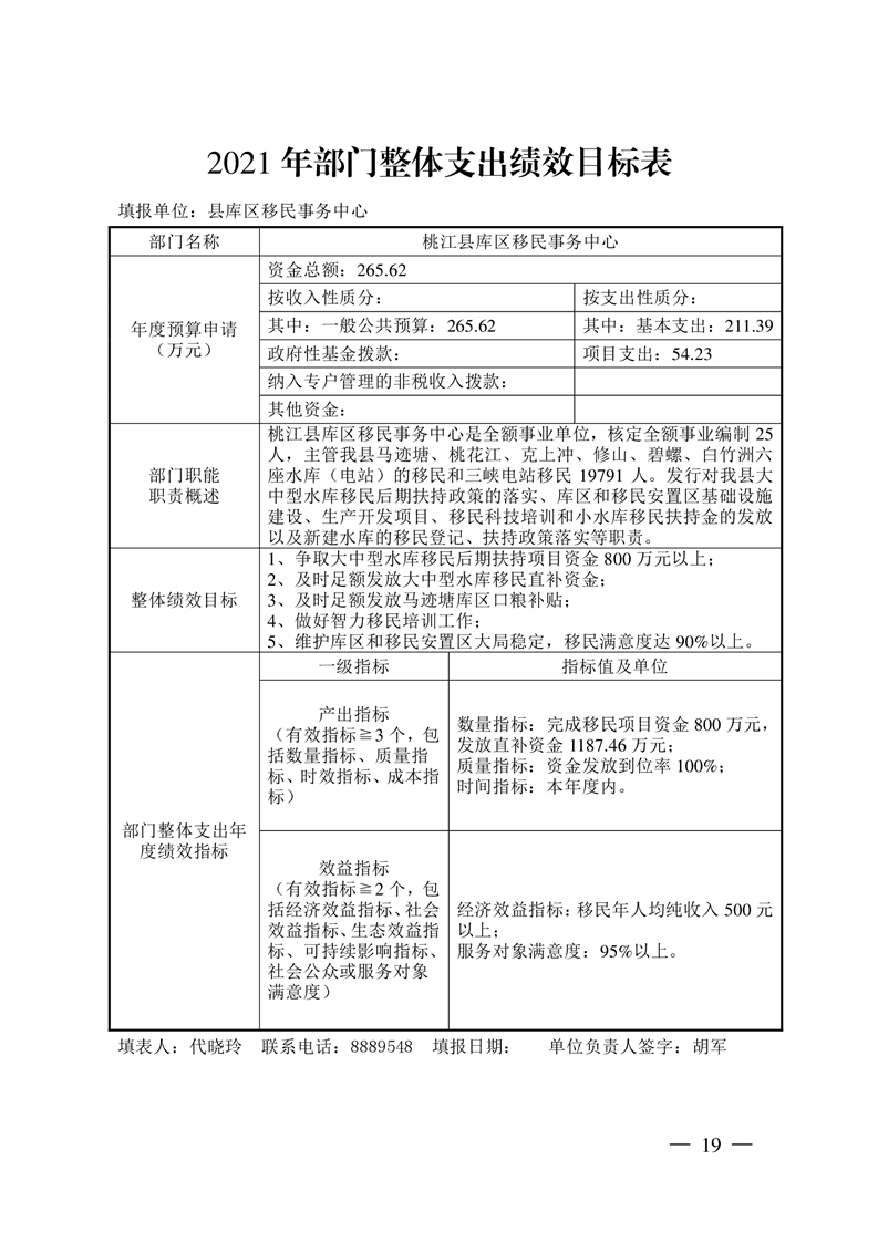
桃江县库区移民事务中心2021年部门预算公开
发布时间:2021-02-05 17:04
信息来源:桃江县库区移民事务中心
作者:
浏览量:
字体:
大
中
小
扫一扫在手机打开当前页
打印
关闭