当前位置:
首页
>
政务公开
>
财政预决算公开
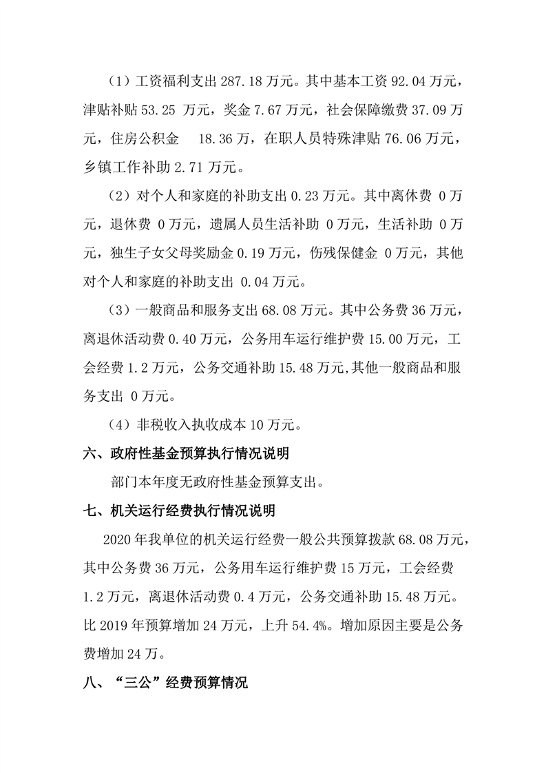
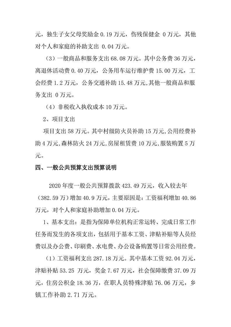
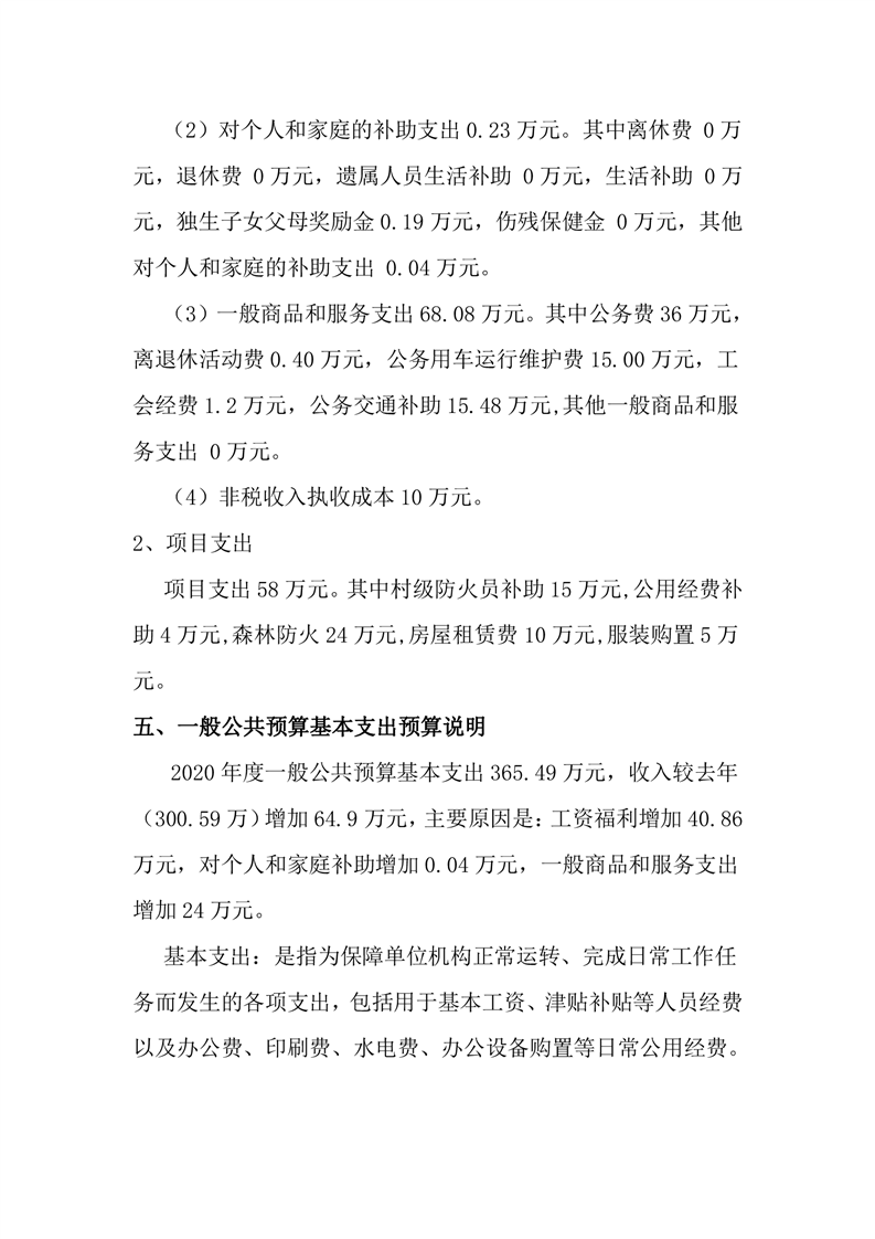
2020年度桃江县森林公安局预算公开
发布时间:2020-02-04 16:19
信息来源:森林公安
作者:
浏览量:
字体:
大
中
小
扫一扫在手机打开当前页
打印
关闭