当前位置:
首页
>
政务公开
>
财政预决算公开
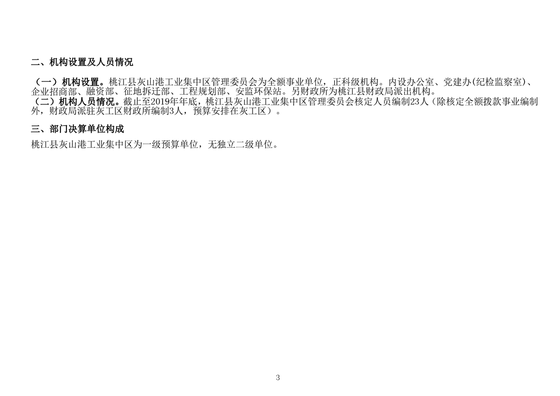
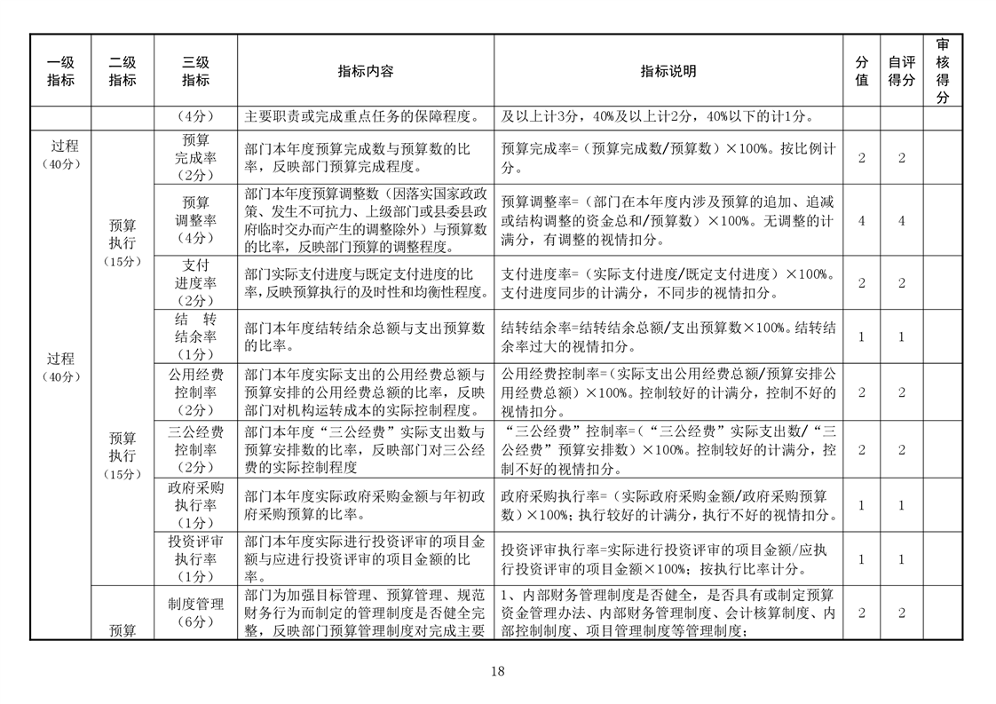
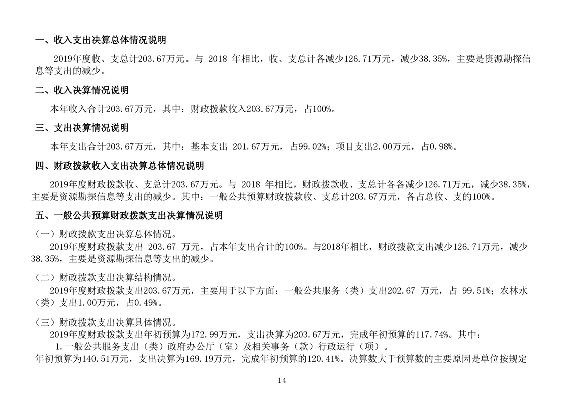
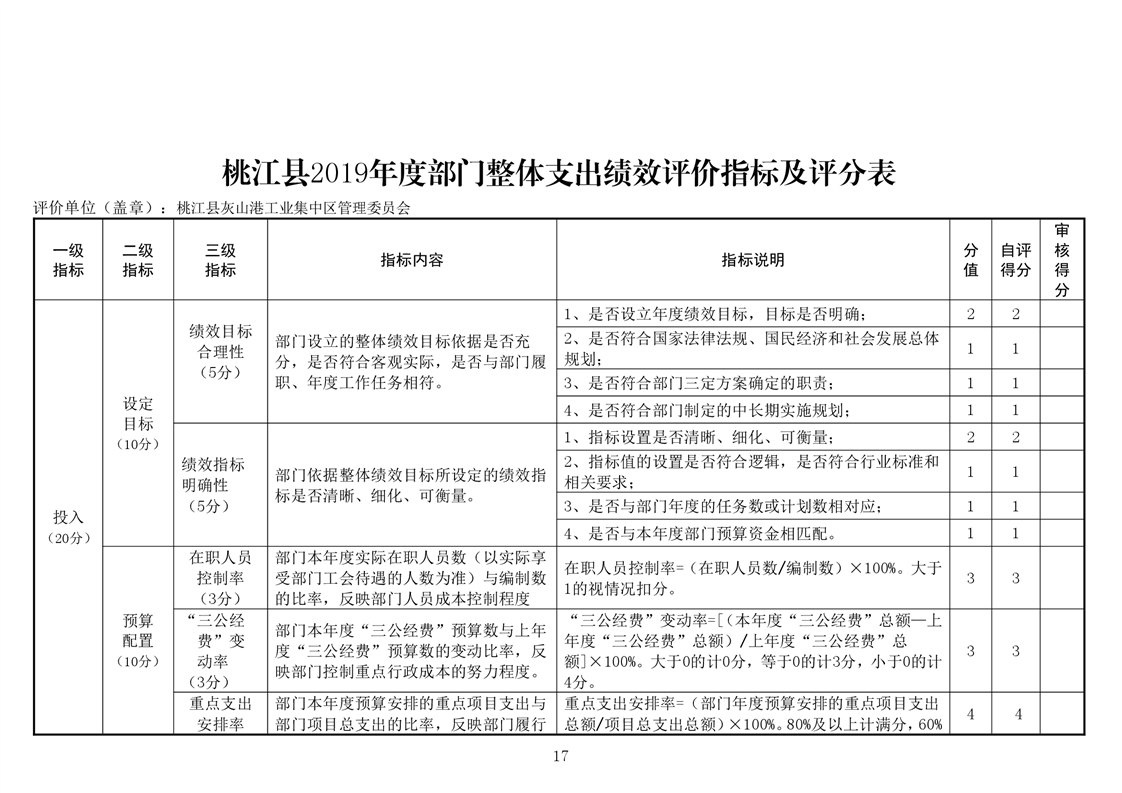
2019年度桃江县灰山港工业集中区管理委员会部门决算公开
发布时间:2020-11-09 12:25
信息来源:灰山港工业集中区工作委员会
作者:熊韵姣
浏览量:
字体:
大
中
小
扫一扫在手机打开当前页
打印
关闭